智匯方舟總裁洪平森表示,高雄處於產業轉型與城市更新關鍵,隨台積電、輝達、鴻海等國際科技企業紛紛布局南台,亞洲新灣區已逐漸成為科技與創意人才匯聚地,也是高雄走向國際與世界對話新起點,該案誠摯邀請安藤忠雄參與設計,從建築外觀、公設空間、景觀燈光到軟裝傢俱,皆由大師包辦,該案坐擁亞灣海景首排稀有視野,規劃以簡潔洗鍊建築語彙、靈活動線與層次豐富裙樓立面設計,打造公共服務多元空間,並回饋智匯學院及托育家園等設施。

智匯方舟總裁洪平森今日致詞畫面。葉家銘攝
智匯方舟總裁洪平森今日致詞畫面。葉家銘攝

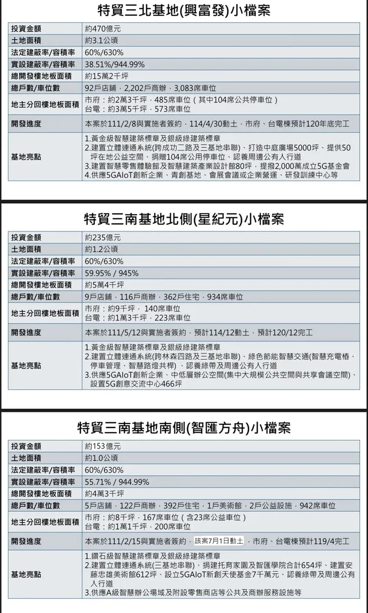
今年4月底興富發建設舉辦特貿3北基地動土,未來將興建6棟商辦大樓,包括92戶店鋪,2202戶商辦,總開發樓地板面積約15.2萬坪,當中地主端市府分回1棟2.3萬坪及485個車位,台電分回3.5萬坪及573個車位,而市場評估,興富發規劃微型商辦,並將價格定位要朝向成交6字頭。而另場由國揚主導特貿三南基地北側案,預計今年底動土。

特貿三三案規畫內如
特貿三三案規畫內如

今日動土安藤忠雄透過視訊連線分享,他認為,亞灣港景讓自己聯想起故鄉大阪神戶,是極少數能同時擁有自然、文化與城市潛能地方,此次開發案以「青蘋果精神」為創作發想,象徵永不止息的青春與創造力,期盼透過光影、綠意與文化的融合,將南之南基地打造成為城市中引人駐足、啟發靈感生活空間,並以打造成為世界建築中心的建築為目標。

該案已曝光內容,住宅單層規劃5戶配置2部電梯,坪數目前仍在調整,銷售則為甲桂林包銷!而亞洲新灣區近期包括特貿三2案動土,另國揚攜手藏美取得「前鎮亞灣智慧公宅公辦都更案」,未來將興建658戶社宅及約800戶私宅,總投資額約110億元。整個新灣區建置將邁入新紀元,對於區域發展將引入大量居住人口,拉抬整體新灣區房市。

高雄房屋市場調查協會榮譽理事長蔡紹豪分析,目前亞灣房價多為4-5字頭,但少數社區出現6-7字頭房價,近年來國城打造區域指標豪宅「定潮」,實登揭露房價最高已突破6字頭,來到單坪65萬元,該案聘請國際建築大師加上國誠品牌,市場評估房價將挑戰6字頭成交價。

作者簡介

葉家銘

2012年起擔任地產記者,採訪範圍遍及雲嘉南高屏澎,經歷台灣房市高峰與低谷時期,長期鑽研房地產相關數據。


點擊閱讀下一則新聞 點擊閱讀下一則新聞
寶佳定錨仁武殺回2字頭 多城國際跟進推單坪29.8萬元起特定戶