近期美術館土地成交頗熱絡,先是太普建設向可寧衛集團以單坪209萬元,總價逾21億元購入,美術館東四與北五街口,青海段64地號佔地1006.8坪特住五地,近期又有遠雄建設同樣屬特住五土地成交單坪222萬元,超高地價也讓區域房市持續看好,而遠雄所購入土地,緊鄰輕軌C20台鐵美術館站,在半徑400公尺內具增額容積上限30%,總銷售坪粗抓至少逾6.7萬坪,若保守估算利潤抓25%,房價成交勢必坐穩6字頭行情!

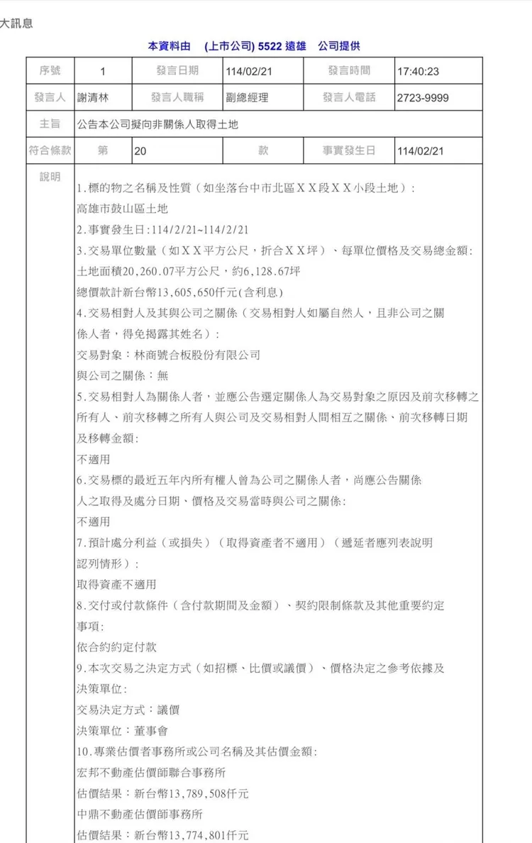
遠雄建設購地重大訊息
遠雄建設購地重大訊息

雖然近期美術館已出現皇苑同屬面馬卡道路綠園道首排,超級豪宅「御皇苑」實登出現單坪最高84.7萬元,但個案均價每坪落在56.4萬元,近1年均價拉高到64.5萬元!而近期在美術館大舉推案城揚建設集團,位於北美術館「美術1808」,成交突破百戶,每坪均價落在53.4萬元,部分邁向6字頭,而已進入成屋銷售「美廳苑」與「惟美術」近期仍屬5字頭中末段成交,而不僅遠雄甚至是太普,以單坪超過200萬元購入特住5地,未來房價都將挑戰區域均價天花板。

美術館預售屋均價行情
美術館預售屋均價行情

依據實登統計,近年來美術館生活圈預售屋房價持續走揚,從2022-2023年均價還在4字頭,去年坐穩5字頭房價,下半年即便面臨央行打炒房,但每坪均價來到54.4萬元仍創區域新高,而目前銷售個案均有想挑戰坐穩55萬元,甚至開始邁向6字頭行情。

鄰近美術館今年預計將有欣巴巴與國揚集團2場位於農16特區預售案進場,目前代銷接案底價均已超過6字頭,甚至邁向7字頭行情。高雄房屋市場調查協會榮譽理事長蘇永仁分析,遠雄與太普所購入地未來推案因屬新購地與營建成本,勢必會轉嫁到房價,而美術館目前均價仍落在53-55萬元,等於均有挑戰區域新高企圖,而漢神巨蛋目前已見單坪68萬元實登,農16也將出現6字頭個案,美術館未來亦有很高機會挑戰6字頭以上行情。

作者簡介

葉家銘

2012年起擔任地產記者,採訪範圍遍及雲嘉南高屏澎,經歷台灣房市高峰與低谷時期,長期鑽研房地產相關數據。


點擊閱讀下一則新聞 點擊閱讀下一則新聞
屋齡30年老屋供給量大增 信義代銷推整合一條龍2個月內完銷個案