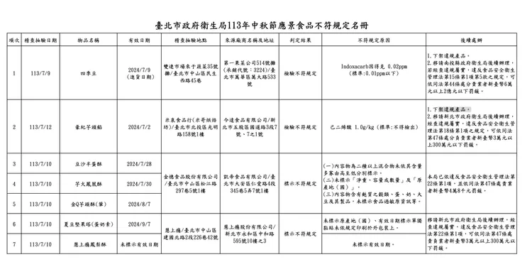
此次抽驗的產品範圍廣泛,包括各類烘焙食品如月餅、鳳梨酥等,以及常見的烤肉食材如肉品、海鮮和調味醬等。經檢驗發現,其中1件「豪紀芋頭餡」含有不合規定的防腐劑己二烯酸,1件「四季豆」檢出農藥殘留超標,這些問題產品已被要求立即下架。至於標示不符的產品,如「豆沙半蛋酥」等,則存在成分未按規定標示、缺少有效日期等問題,相關業者已被依法處理。

推薦新聞:壹蘋10點強打|13萬人腹瀉「諾羅兇猛到中秋」!開學腸病毒流感殺到 5款疫苗將開打

北市衛生局抽查不合格名冊。北市衛生局提供
北市衛生局抽查不合格名冊。北市衛生局提供

衛生局強調,食品添加物如己二烯酸雖然常用於延長食品保存期,但過量食用可能對健康造成負面影響,如腹痛、嘔吐等,長期過量更可能損害肝腎健康。針對農藥殘留,消費者應特別注意選購來源清楚的蔬果,農友在使用農藥時也需遵守法規,確保食品安全。

衛生局提醒民眾,選購中秋節食品時要選擇信譽良好的店家,避免購買顏色異常鮮艷或過於白皙的產品。購買後應仔細檢查食材是否正常,烹調前需徹底清洗,並在烹調過程中保持衛生。同時,呼籲食品及餐飲業者嚴格遵守相關法規,保障消費者的健康與安全。

作者簡介

黃泓哲

曾在網路媒體任職,從體育新聞起步,因熱衷追蹤全球醫療大小事,用簡單的文字分享艱澀的醫藥專題,用溫暖的話語在白色巨塔中說真相,專注撰寫醫學、護理、藥品、長照、教育、疾病等相關專題。 To be a journalist is to care deeply for people; to be a good journalist is to turn that care into the pursuit of solutions.


點擊閱讀下一則新聞 點擊閱讀下一則新聞
今起變熱了!手搖飲買1送1、冰品現折200元搶消暑商機