國際學生不含陸生
教育部原已有「重點產業領域擴大招收僑生港澳學生及外國學生實施計畫」,今(7)日行政院會拍板「擴大國際生與僑生來台留用策略」,核定教育部推出的「促進國際生來台暨留台實施計畫」,預計明年起正式實施。
此計畫適用對象為國際學生,教育部技術及職業教育司司長楊玉惠說明,國際學生定義包含港澳生、僑生,但不包含陸生。
2大聯盟+10座海外基地
此計畫有三大策略,首先是整合大學組成2大聯盟,並設立10座海外基地。教育部規劃成立「國家重點領域國際合作聯盟」和「國際產學教育合作聯盟」,前者組成對象以設有國家重點領域研究學院的大學為主,合作對象為美歐國家大學、學術機構,合作領域包含工學、理學、醫學、生命科學、農學、社會科學及人文藝術,並特別重視半導體、金融及國際傳播領域合作。
「國際產學教育合作聯盟」組成對象為在新南向國家已具有穩固連結,且具豐富招生經驗,並且取得合作廠商開班需求,廠商還提供每月至少1萬元生活津貼的學校,合作對象以新南向國家大學優先,至於合作領域則是以STEM(科學、技術、工程、數學)、金融及半導體為主。
對於兩大聯盟的差異,楊玉惠指出,「國家重點領域國際合作聯盟」針對歐美,主要是學術交流合作,希望藉此讓台灣跟歐美國家,有半導體以外領域的合作。「國際產學教育合作聯盟」則鎖定新南向、東南亞國家,以招生國際學生為主軸。
設立海外基地部分,楊玉惠表示,以往大學在海外招生多是單打獨鬥,海外基地希望作為大學招生國際學生的平台,甚至可讓大學合作企業一同參與,共同於海外招生。
楊玉惠也說,明年跟後年會優先在印尼、越南、菲律賓設立海外基地。
新型專班國際生讀書有錢拿
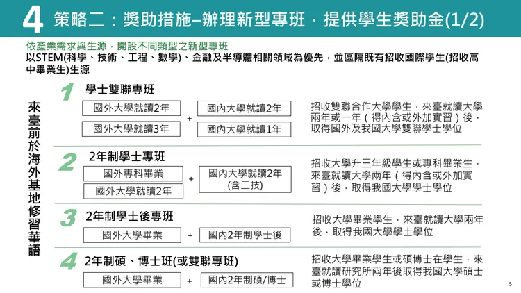
第二個策略,是鼓勵大學和企業合作,開設新型專班,專班包含學士雙聯專班、2年制學士專班、2年制學士後專班及2年制碩、博士班,但有科系限制,必須以以STEM、金融及半導體領域優先。
開設新型專班的大學,將與企業共同赴海外基地甄選當地優秀學生,並由學校與企業共同規劃客製化課程。
學生方面,新型專班學生可獲國發基金提供最多2年的「產學獎助金」,包含1次性機票及簽證等行政費用、第1年全額學雜費補助、第2年擇優補助全額學雜費;企業也會提供每月至少1萬元的「生活/實習津貼」。
不過,新型專班學生畢業後至少要留台工作2年,若沒有留台工作,要繳回政府給予的補助。楊玉惠指出,企業提供之津貼是否追回,則要視學校、學生與企業三方簽訂的合約而定。
至於國際學生畢業後,是否一定要在原先簽約的企業工作,楊玉惠說,同樣要看企業、學校、學生的三方契約如何約定,畢竟企業也會想要有挑選人才的彈性,如果是因為企業不願錄用,國際學生不用退還在學期間領取的獎助金,此時也會由大學加以輔導學生到其他企業任職。
另外,楊玉惠也說,國際學生畢業後未留台就業,如何追回政府提供的獎助金,以及若國際學生是因重病等重大變故無法履行留台義務,是否可以免責,還有待後續討論。
此外,楊玉惠提到,上週已對各大學舉辦說明會,大學端對新型專班的興趣濃厚,很多大學都很看好,部分大學過往也跟廠商有合作經驗。
另一方面,過往曾發生中州科技大學壓榨外籍學生,學生被迫超時工作的案例,新型專班要與企業合作,如何把關學生權益?楊玉惠說,新型專班學生在學期間為2年,這2年內有政府、企業的津貼可支應基本生活,不需要打工,希望藉此讓學生好好學習。
強化國際生就業輔導
第三個策略是要強化大學對國際學生的職涯諮詢及就業輔導機制,並有專責人員協助系所照顧國際學生。教育部將分4年逐步補助大學,配置國際生專責輔導人員、與企業共同規劃課程、建立學習與就業SOP、落實留台就業追蹤。
目標5年增加1.8萬國際學生
對於「促進國際生來台暨留台實施計畫」三大策略的目標,楊玉惠表示,希望國際學生招生人數5年內可增加18000名新生。
整體國發會「強化人口及移民政策」,則是預計至2030年,可招收國際學生累計逾32萬人、留用人數累計逾21萬人。目前為止,2021年、2022年來台就學的國際學生已有3.7萬名。

爆料信箱:news@nextapple.com
★加入《壹蘋》Line,和我們做好友!
★下載《壹蘋新聞網》APP
★Facebook 按讚追蹤
點擊閱讀下一則新聞