代銷起家興連城開發,事業體涵蓋建設與代銷,公司建案目前銷售包括「興連城pro+」、「行樂日和」、「敘青田」、「里山美術」與「白隅」,今年預計再推「中川月亮灣」、「高大援中案」、「橋頭2期案」、「橋頭3期案」及「巨蛋保靖案」,5案總銷100億元,未來另有「台南高鐵案」、「漢神巨蛋案」、「崇德案」、「馬卡道案」、「五福案」、「富民案」等土地待開發,總銷粗估約200億元,在公司成立6年,推案邁入年年至少百億實績,業績背後穩定力量,就是周惠賓著重以人為本經營理念,提升職場環境,創造員工向心力與客戶品牌認同感。

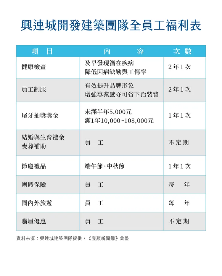
興連城開發建築團隊全員工福利表
興連城開發建築團隊全員工福利表

周惠賓指出,員工是企業最重要資產,該經營理念一直以來都是自己為人處世態度,當公司從代銷轉型建商,為打造更好職場環境,陸續推出全員工9大福利,如為照護員工身心,每2年1次健康檢查,透過及早發現潛在疾病預防勝於治療,有效降低因病缺勤及工傷率,另鼓勵員工在職場與家庭生活取得平衡,給予結婚與生育禮金,並提供喪葬補助,而每年員工最期待尾牙抽獎,員工未滿半年獎金5000元,滿1年以上獎金1萬到10.8萬元,並鼓勵員工攜眷一同參加,員工子女亦在現場發送紅包。

興連城員工福利於業界屬高標,排除疫情因素,近年來員工旅遊已涵蓋日本、澳洲等國家。興連城提供
興連城員工福利於業界屬高標,排除疫情因素,近年來員工旅遊已涵蓋日本、澳洲等國家。興連城提供

為打造理想工作環境,興連城全員工福利包括每年端午與中秋節贈送禮品,另給予購屋優惠,為打造品牌形提升服務專業,幫員工免去治裝費,每2年公司更換1次制服!每年均提供國內外旅遊,2019年除國內旅遊,員工至東京橫濱迪士尼5日遊,2020-2022年受疫情影響國外旅遊取消,國內旅遊至宜蘭、馬祖等,2023年同仁自由組團到日本大阪關西、黑部立山、泰國與義大利,2024年澳洲雪梨6日遊,去年則到日本北海道6日遊。周惠賓指出,將員工視為家人,在工作環境打造家的歸屬感,是團隊可以不斷向前動力,而員工給予公司回饋,往往成為不斷突破挑戰,邁向成功的底氣。

興連城開發建築團隊員工福利表(僅建設部適用)
興連城開發建築團隊員工福利表(僅建設部適用)

興連城給予員工福利不僅如此,對建設部門福利加碼堪稱業界指標!每年可申請2天「身心調適假」,當員工想獨處不想上班,請假無須理由也不扣薪;另每2個月會有1次周五可提早4點下班,同樣不扣薪不補班,讓員工可提前安排假日生活,另每2個月1次各部門聚餐,並鼓勵跨部門聯合舉辦,而相對多數建商會看當年度公司業績,決定年終發放與否及金額,公司訂定每年年終落在2-4個月。

興連城落實「善良」、「正直」、「誠信」經營理念,從善待員工開始,也讓品牌更具溫度。興連城提供
興連城落實「善良」、「正直」、「誠信」經營理念,從善待員工開始,也讓品牌更具溫度。興連城提供

周惠賓表示,從職場環境到員工福利;從規定制度到身心健康,興連城的不斷成長,都必須歸功所有同仁齊心努力,將公司品牌定調落實「善良」、「正直」、「誠信」,不會只是口號,而是落實在日常生活點滴,從善待員工做起,進一步影響住戶、每個社區與全體家族,「興連城蓋房子不僅是為每個家庭築起穩固根基,更是守護安心與幸福承諾。」

對周惠賓而言,將照顧員工生活落實在日常點滴,整個團隊的回饋將展現在未來品牌實績。興連城提供
對周惠賓而言,將照顧員工生活落實在日常點滴,整個團隊的回饋將展現在未來品牌實績。興連城提供
作者簡介

葉家銘

2012年起擔任地產記者,採訪範圍遍及雲嘉南高屏澎,經歷台灣房市高峰與低谷時期,長期鑽研房地產相關數據。


點擊閱讀下一則新聞 點擊閱讀下一則新聞
賣壓最小新北市低空屋率排行 蘆洲新莊中和分區前3名