台灣
新加坡
最新
焦點
熱門
娛樂時尚
政治
生活
社會
國際
財經股市
體育
壹蘋民調
愛美
AI科技
地產王
市場交易
預售屋新屋開箱
律師解「房」
旅遊美食
車市
火線話題
指標企業
壹蘋頭家
打詐
健康
購物
女神
10點強打
新加坡
文昌宮點燈超扯!家長凌晨就排隊「人龍看不見盡頭」 3千人撲空
新莊民宅噴恐怖火舌 16歲少女葬身火窟
Costco台灣一分店將搬家! CEO證實遷址計畫
「台版蘇志燮」驚人身世!高中時寫信給蔣經國 趕走家暴繼父
林書煒50歲生日 蔡詩萍送上「神秘大禮」!賓客嗨叫:我快哭了
美常春藤名校期末考爆槍擊案 至少2死8傷滿地血!槍手在逃
台灣北方出現「雲街」!夜間1原因大降溫 早起的人要注意
啪啪啪!泰國總理打臉川普斡旋停火 美製F-16轟炸柬埔影片曝光
入冬以來最強冷氣團 今夜連三天挑戰10°C以下
壹蘋新聞網
生活
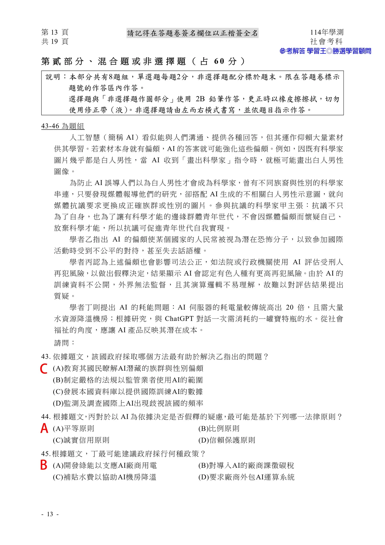
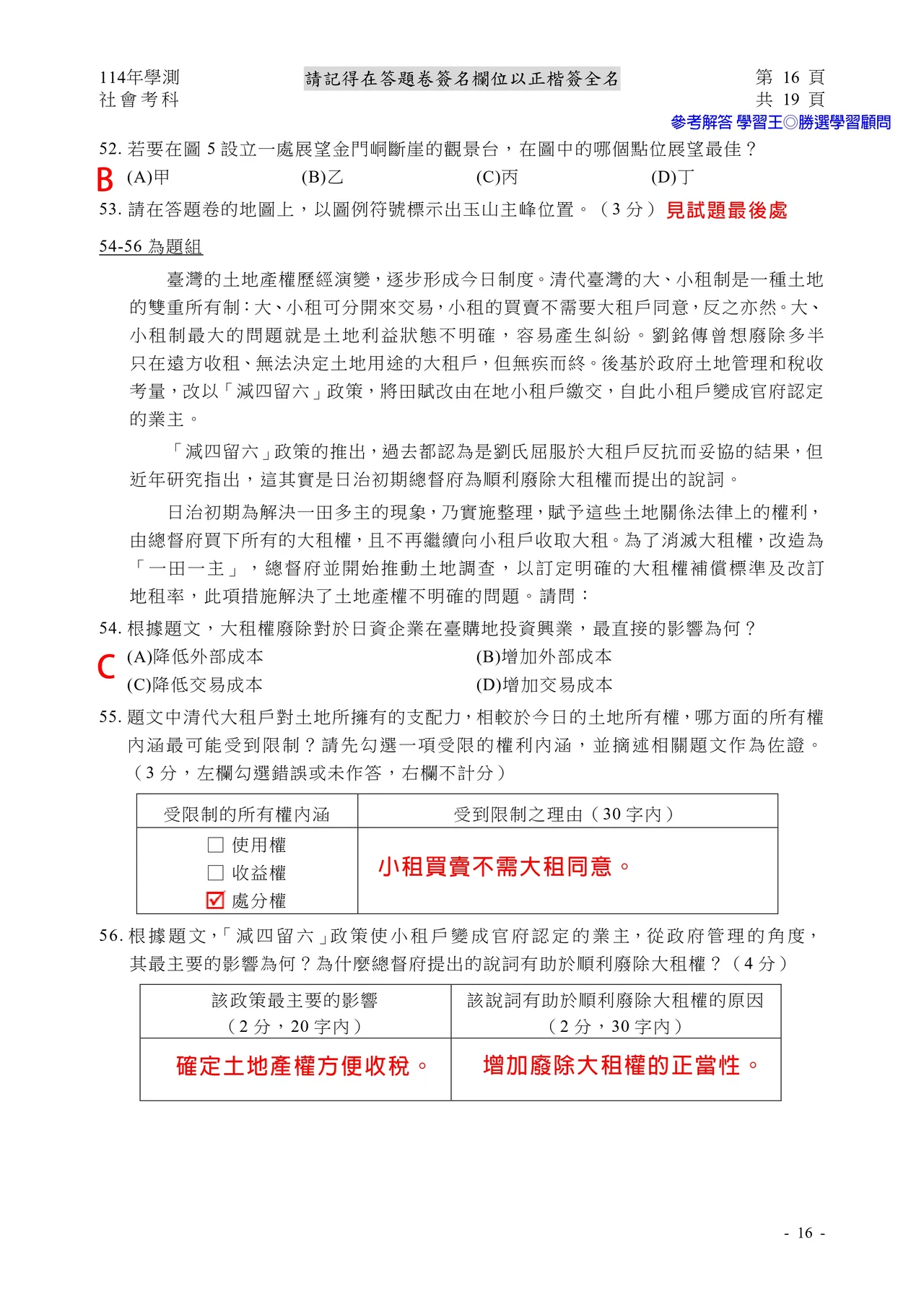
考生注意!看完這篇解脫了 社會科參考解答記得對答案
贊助壹蘋
我要爆料
分享
2025/01/20 17:57
記者
黃泓哲
綜合報導
【記者黃泓哲/台北報導】】114年大學學測社會科考試已結束,大考中心公布題目,參考答案由學習王提供,正確答案仍以大考中心為準。
社會科考試結束、參考解答出爐,也代表114學年度學測正式結束。示意圖。莊宗達攝
廣告
廣告
文章標籤
學測
社會科
參考解答
地理
歷史
公民
點擊閱讀下一則新聞
台鐵東部幹線號誌異常! 漢本到武塔「電纜遭剪斷」
贊助壹蘋
我要爆料
分享
loading
活動
2025愛美獎
地產王
投訴爆料
ZOOK
2024總統大選
火線話題
閱讀更多
坣娜追思會
柯文哲怨「直播成紀錄」堅捍清白
福麥裝修得標國防部5.9億炸藥案
太子集團台灣4大洗錢模式
陳玉珍提案助理費除罪化
精選特輯
閱讀更多
今天我最美『主播特輯』
遠古探索
消費情報
消費警訊
壹蘋派生活美語
語系
TW
SG
關於我們
聯絡我們
隱私權說明
追蹤我們:
地產王
市場交易
預售屋新屋開箱
律師解「房」