台灣
新加坡
最新
焦點
熱門
娛樂時尚
政治
生活
社會
國際
財經股市
體育
壹蘋民調
愛美
AI科技
地產王
市場交易
預售屋新屋開箱
律師解「房」
旅遊美食
車市
火線話題
指標企業
壹蘋頭家
打詐
健康
購物
女神
10點強打
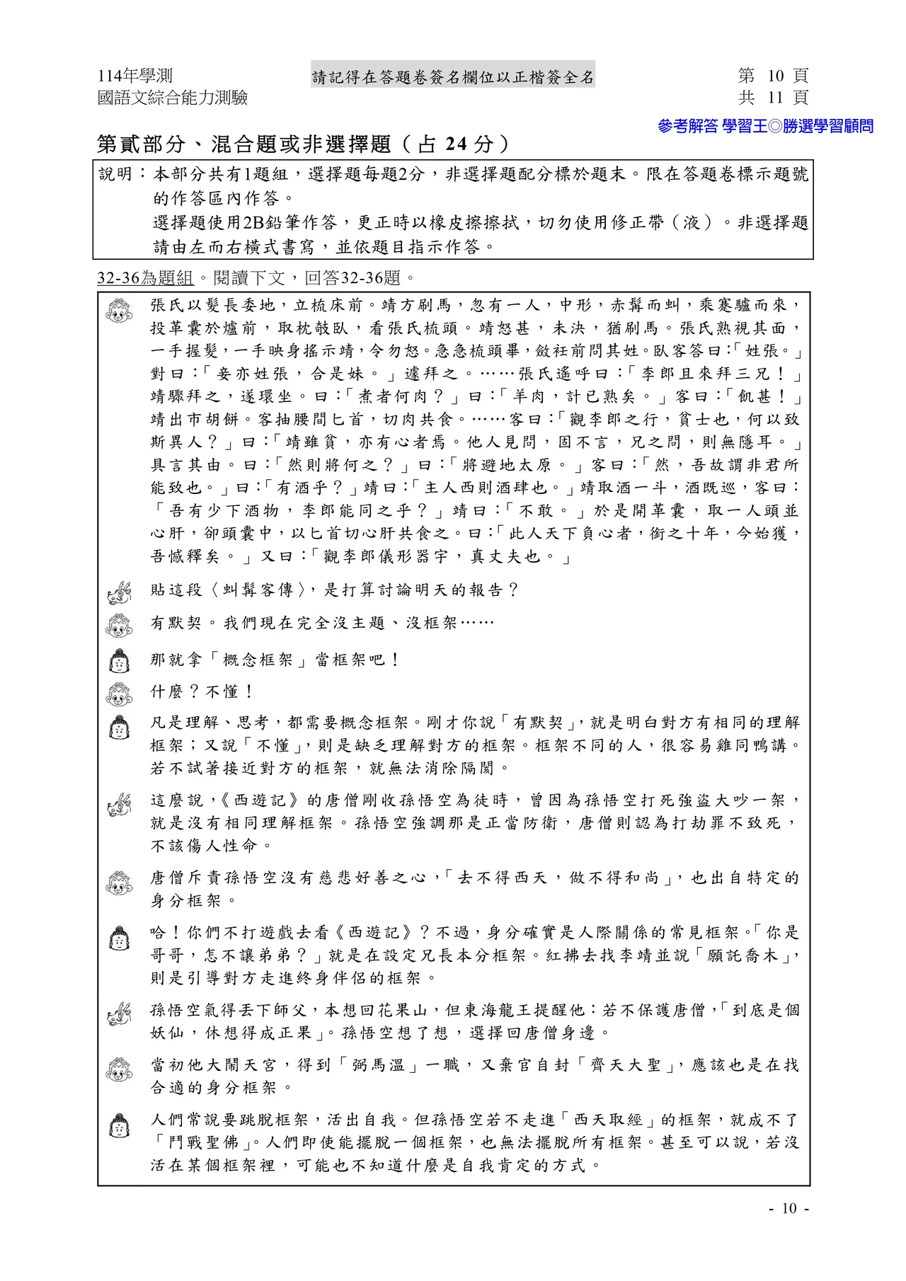
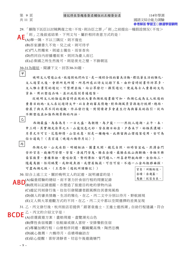
新加坡
婁峻碩首公開寶寶性別「是兒子」 揭凡凡懷孕狀態:是快樂媽咪
澳洲邦代海灘槍擊案12死29傷!預藏爆裂物已被移除 槍手1死1命危
江啟臣宣布爭取台中市長黨內提名 喊話「不會讓大家失望」
羅志祥不藏了!女神級緋聞女友衝上台 爆乳上下狂晃動!黑Bra外露
偶像劇場大樓遭襲擊 工作人員遇刺!握手活動急喊停
李珠珢12月0行程被傳遭冷凍 富邦球團發聲「網抓細節跟這點有關」
壹蘋新聞網
生活
學測國文科補教師喊「爭議頗大」 選擇+非選參考解答快看
贊助壹蘋
我要爆料
分享
2025/01/19 17:23
記者
黃泓哲
綜合報導
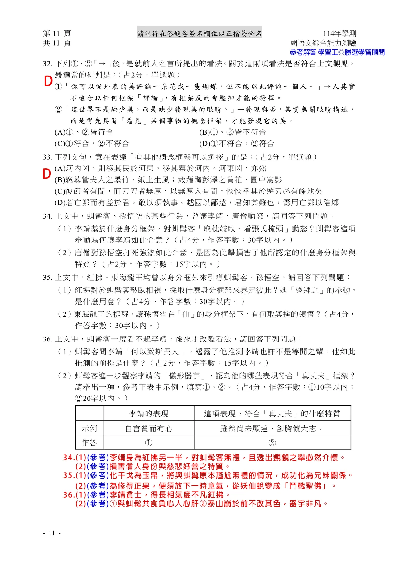
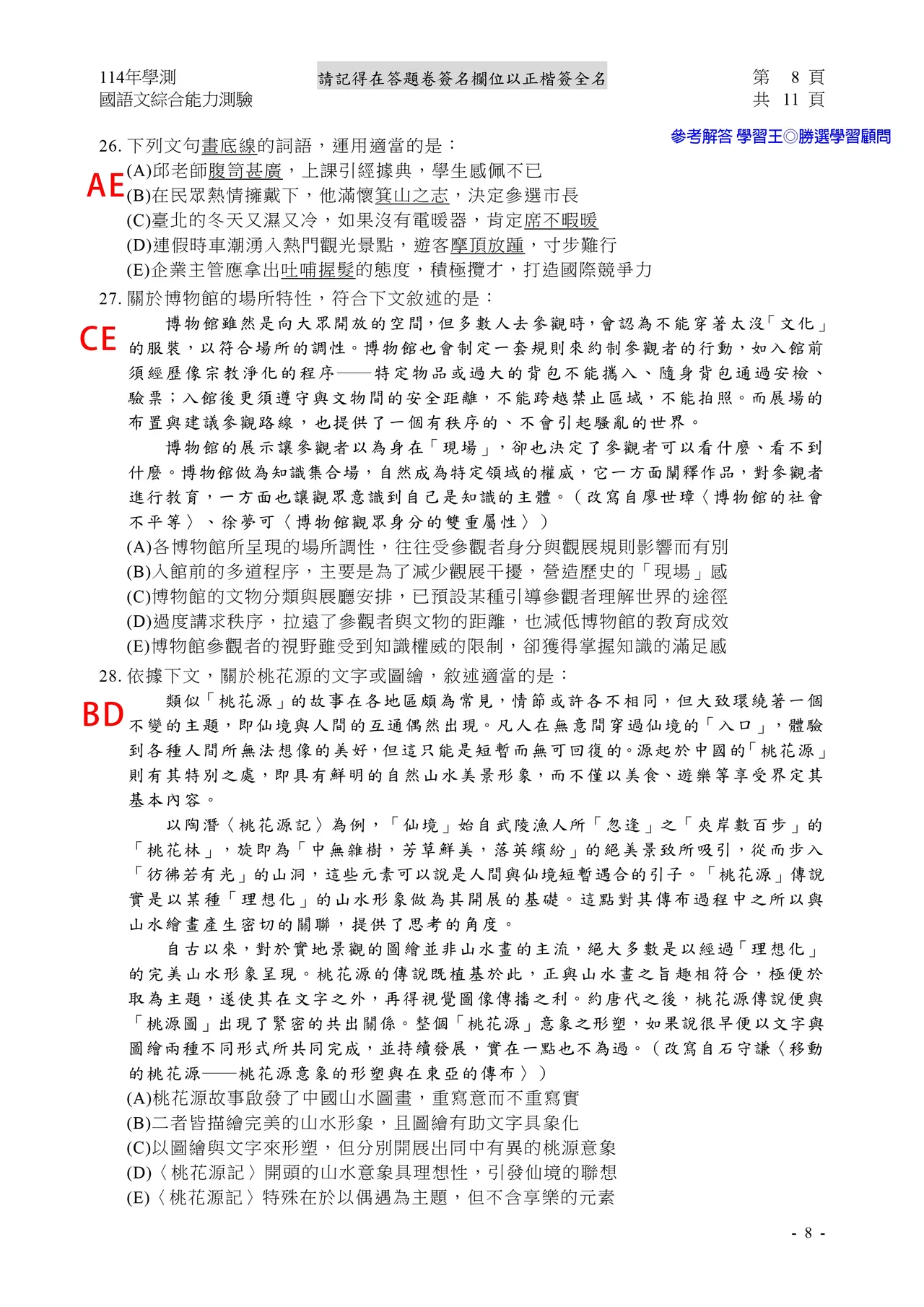
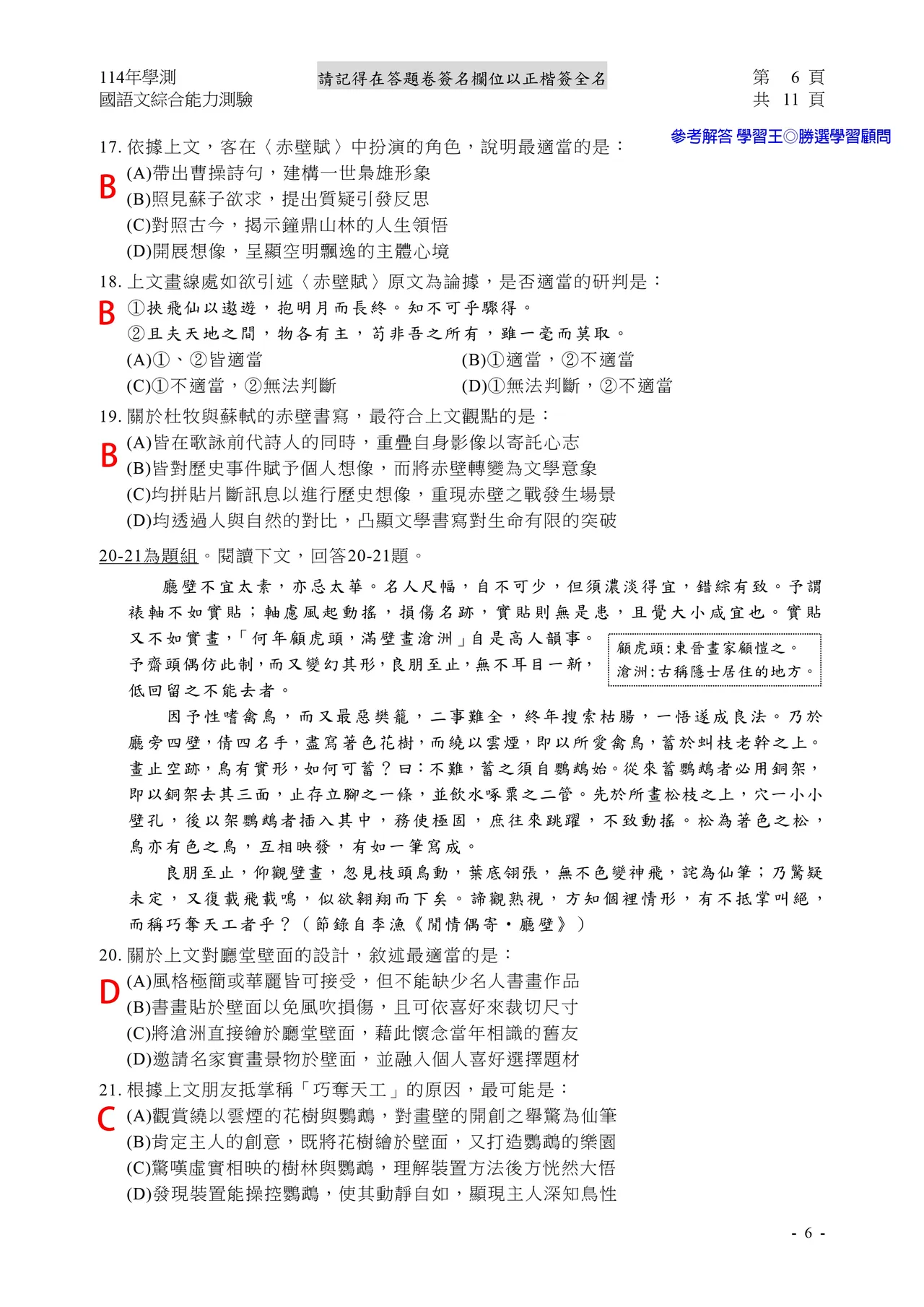
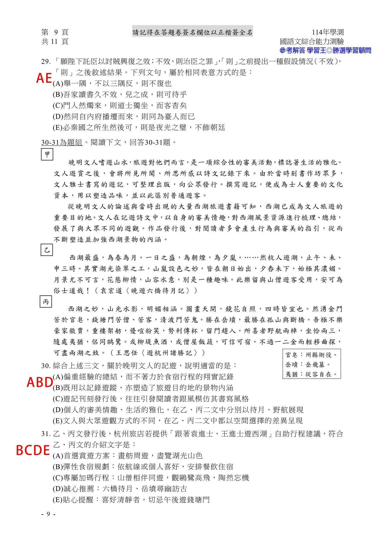
【記者黃泓哲/綜合報導】114年大學學測國文科考試已結束,大考中心公布題目,參考答案由學習王提供,正確答案仍以大考中心為準。
學測國文科補教師喊「爭議頗大」。示意圖。壹蘋新聞網攝
廣告
廣告
文章標籤
學測
國文科
爭議
非選擇
選擇題
點擊閱讀下一則新聞
乾冷有感殺到!今晚~明晨最凍 氣溫恐跌破10°C「務必保暖」
贊助壹蘋
我要爆料
分享
loading
活動
2025愛美獎
地產王
投訴爆料
ZOOK
2024總統大選
火線話題
閱讀更多
坣娜追思會
柯文哲怨「直播成紀錄」堅捍清白
福麥裝修得標國防部5.9億炸藥案
太子集團台灣4大洗錢模式
陳玉珍提案助理費除罪化
精選特輯
閱讀更多
今天我最美『主播特輯』
遠古探索
消費情報
消費警訊
壹蘋派生活美語
語系
TW
SG
關於我們
聯絡我們
隱私權說明
追蹤我們:
地產王
市場交易
預售屋新屋開箱
律師解「房」