教育部1/4首次舉行校園安全諮詢會,會中除了決議放寬搜書包等安全檢查的規定,也決議要規劃高關懷學生過渡性中介教育措施,並建立個案輔導評估機制,此外,將持續推動學校輔導教師人力增補。
後續教育部組成「學校訂定教師輔導與管教學生辦法注意事項」工作小組,共召開5次工作小組會議,並邀集22縣市政府教育局處代表,針對注意事項進行全面盤點調整進行討論。
今天教育部召開校園安全諮詢會第二次會議,邀請校長、教師、學生、家長、兒少人權團體,以及22縣市政府教育局處代表,就「學校訂定教師輔導與管教學生辦法注意事項」修正內容、訂定「校園安全檢查操作手冊」及「強化高關懷學生過渡性中介教育措施,支援學校輔導個案學生」之三大議題交換意見。
今天校安諮詢會會議結束後,教育部長潘文忠、教育部主秘廖興國等人召開記者會,說明會議決議。潘文忠表示,今天會議從上午9點半一路開到下午2點半,一共開了5小時,中午吃飯時間也僅發便當,沒有休息。
針對本次會議結論,潘文忠說明,在修正「學校訂定教師輔導與管教學生辦法注意事項」部分,以「維護教師管教權」、「保障學生相關權益」、「鏈結學校家庭及社政單位」以及「強化校園安全檢查機制流程」等原則,進行全部條文討論及修正。
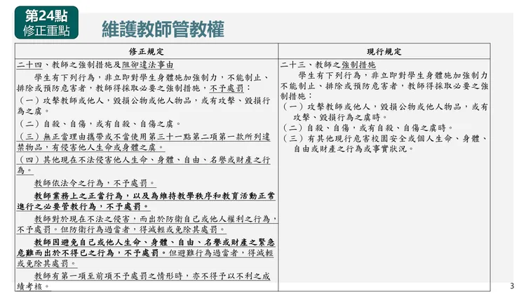
修訂重點有四大項:
第一是「維護教師管教權」,增列「阻卻違法事由」,保障教師維持教學秩序和教育活動的必要管教行為,以及採取避免自己或他人、身體等緊急危難,不予處罰。
先前有教團多次疾呼,學權意識高漲,但老師的管教權受限,許多基層教師管教學生,卻遭學生、家長投訴,甚至被告,希望能保障老師的管教權。
廖興國說明,在「學校訂定教師輔導與管教學生辦法注意事項」第24條加入阻卻違法事由,目的是要讓老師了解,適當管教不會受到處罰,也不會有不利於考績、考核的處分。
潘文忠則舉例,過去有老師讓學生罰站,卻遭學生、家長檢舉,使得老師擔心,這是必要的管理,但還是會被學生跟家長投訴,類似爭端不少。此次納入老師合理管教權阻卻違法事由,是要明確支持、維護老師適切管教權限。
具體的阻卻違法條件,包含老師維持教學秩序和教育活動正常,進行必要管教行為,以及老師避免自己或他人的緊急危難等,都不予處罰。
第二是「保障學生相關權益」,增列參與校園安全檢查人員的保密義務,保護學生個案特定身分。
第三是「鏈結學校家庭及社政單位」,增列脆弱家庭或難以發揮輔導管教功能家庭,連結社政資源,協助家庭教育輔導、諮商及福利服務之連結。
最後是「強化校園安全檢查機制流程」,明列學校可對有危害他人生命、身體之虞的特定身分學生,或發現、接獲通報學生有危害他人生命、身體之虞的情形時,進行安全檢查。
潘文忠表示,教育部預計於下周函頒各級學校,並提供「學校訂定教師輔導與管教學生辦法」參考範本,協助學校訂定其辦法。
除了教師管教權納入阻卻違法事由以外,潘文忠也提到,今天的校安諮詢會結論,還包含要訂定「校園安全檢查操作手冊」,讓學校可遵從安全檢查的程序。此外,會議中也決議要強化高關懷學生的過渡性中介教育措施,相關作法會於行政院及司法院跨院際會議討論。

爆料信箱:news@nextapple.com
★加入《壹蘋》Line,和我們做好友!
★下載《壹蘋新聞網》APP
★Facebook 按讚追蹤
點擊閱讀下一則新聞