推薦新聞:孫安佐認害米砂墮胎 吳夢夢看不下去怒轟:可不可以不要再蹭了!


根據桃園地方法院新聞稿內容指出,鄭文燦在106年9月收受500萬元賄款。謝克洋認為鄭文燦未如實申報,他寫道:「根據監察院廉政專刊的內容,在105年12月27日,鄭文燦申報的存款為753萬左右,在106年11月1日,鄭文燦申報的存款則是974萬元左右。」


推薦新聞:鄭麗文爆料綠委胎哥行徑 自囚委員會「垃圾桶尿尿」


他認為鄭文燦未將收受的賄款寫入財產申報裡面,他痛批:「這已經明確違反公職人員財產申報法第12條第1項,處新臺幣20萬元以上400萬元以下罰鍰。」預計將於8日向監察院檢舉鄭文燦財產申報不實。

根據監察院廉政專刊的內容,鄭文燦105年申報的存款為753萬左右。106年974萬元左右。翻攝《謝克洋》粉絲頁
根據監察院廉政專刊的內容,鄭文燦105年申報的存款為753萬左右。106年974萬元左右。翻攝《謝克洋》粉絲頁
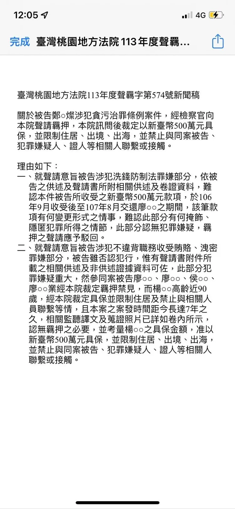
桃園地方法院新聞稿內容指出,鄭文燦在106年9月收受500萬元賄款。翻攝《謝克洋》粉絲頁
桃園地方法院新聞稿內容指出,鄭文燦在106年9月收受500萬元賄款。翻攝《謝克洋》粉絲頁

推薦新聞:鄭文燦涉貪|藍議員指「賴清德是個狠人」 揮這一刀有四大好處


據悉,根據去年6月監察院公布財產申報資料,當時擔任行政院副院長鄭文燦與妻子林俞汝存款3063萬7323元,包括在台北市及桃園市的土地、建物,2輛VOLKSWAGEN汽車,存款3063萬7323元、黃金存摺總價額21萬5400元、累積已繳保費1248萬元。鄭文燦並在備註中指出,共持有2間房子,分別位於桃園市蘆竹區及台北市中正區,後者非自用住宅,已依法強制信託。

作者簡介

即時中心

全時段守候全台與全球重大突發事件,提供讀者第一手、最快速的新聞快訊,讓您隨時掌握社會脈動與最新話題。


點擊閱讀下一則新聞 點擊閱讀下一則新聞
新光三越搶下北車商場 微風不認輸!出招大反攻