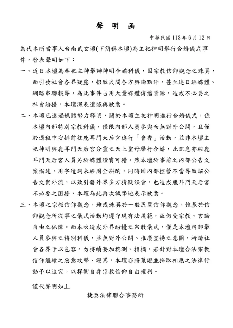
「台南玉旨武玄壇」昨發出3點聲明指出,因舉行主祀神明的合婚儀式,占用大量的媒體資源,造成不必要的社會紛擾,深感遺憾與歉意。

聲明表示,已透過媒體努力釋明,關於合婚儀式是內部特別宗教科儀,無對外公開。過程中安排前往鹿耳門天后宮進行「會香」活動,並非與鹿耳門天后宮分靈之天上聖母舉行合婚。但內部公告的用字遣詞未經周全斟酌,同時內控不當導致公告外流,引發外界猜疑與誤會,也造成鹿耳門天后宮的困擾。再次誠摯致歉。

 

聲明強調,本壇宗教信仰觀念雖或殊異於一般民間信仰,祈請社會各界包容,勿持續妄加揣測、指摘。若針對本壇合法宗教信仰的惡意攻擊、謾罵,將蒐證並採取相應法律行動予以追究。

該聲明文末署名由「捷泰法律事務所」發出,不過,捷泰法律事務所昨深夜卻在臉書粉專發出聲明表示,「本事務所並非聯合事務所,亦未受台南玉旨武玄壇委任,該壇所發之聲明函與本所無關,謹此公告。」武玄壇的發聲明舉措,讓人看得一頭霧水。

台南玉旨武玄壇發出3點聲明。廟方提供
台南玉旨武玄壇發出3點聲明。廟方提供
捷泰法律事務所澄清,「未受台南玉旨武玄壇委任,該壇所發之聲明函與本所無關。」
捷泰法律事務所澄清,「未受台南玉旨武玄壇委任,該壇所發之聲明函與本所無關。」
作者簡介

陳靜文

對眾人之事感興趣,做過報紙、雜誌、網路新聞,平時懶懶散散,遇到重大新聞,魂就來了。


點擊閱讀下一則新聞 點擊閱讀下一則新聞
新光三越搶下北車商場 微風不認輸!出招大反攻