教育部1/4首次舉行校園安全諮詢會,會中做出放寬搜書包等安全檢查規定、持續推動學校輔導教師人力增補等決議。今天教育部召開校園安全諮詢會第二次會議,討論「學校訂定教師輔導與管教學生辦法注意事項」修正內容、訂定「校園安全檢查操作手冊」,以及「強化高關懷學生過渡性中介教育措施。
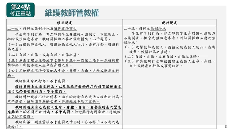
今天校安諮詢會會議結束後,教育部長潘文忠、教育部主秘廖興國等人召開記者會,說明會議決議。潘文忠表示,會中決議修正「學校訂定教師輔導與管教學生辦法注意事項」,把教師管教權納入阻卻違法事由,保障教師維持教學秩序和教育活動的必要管教行為,以及採取避免自己或他人、身體等緊急危難,都不予處罰。
除了教師管教權納入阻卻違法事由以外,另也決議訂定「校園安全檢查操作手冊」,讓學校可遵從安全檢查的程序。此外,還有要強化高關懷學生的過渡性中介教育措施。
對於「學校訂定教師輔導與管教學生辦法注意事項」,把教師管教權納入阻卻違法事由,全教總表示,教育部原只規畫討論「校園安全檢查」條文,但全教總提出,教育部應積極面對學校教師輔導管教困境,全教總肯定教育部及時擴大為全版本討論,並採納全教總的多數建議。
全教總也說,修訂版的「學校訂定教師輔導與管教學生辦法注意事項」,對於「教師之強制措施」部分,增列教師能維持現場教學秩序和進行教育活動的阻卻違法事由,有多項增列,更能保障教師進行輔導管教時的相對免責。
然而,全教總強調,要減少校園衝突事件,主管機關應務實看待學校遇到的難題,目前學校教育已然承載過多責任,而同樣重要的家庭教育卻日趨式微,有不少師生衝突或校園事件,其實都有家長忽略管教責任與親子教育的因素。
全教總呼籲,要正視中小學人力、資源不足的困境,立即逐步增置中小學學務校安人力專任人員,並討論於國中學務處增設副組長的條件,以及專業輔導人員的設置標準調整,並寬列處理案件所需經費。
再者,全教總也呼籲,要正視家庭教育與家長管教責任,針對學校難以管教的學生,修法課予家長管教義務,建議修正《兒童及少年福利與權益保障法》,並以行政罰方式,強制家長需參與親職教育講習或課與罰鍰,落實家長職責。
對於全教總呼籲增加校安人力、專業輔導人員,教育部長潘文忠在今天校安諮詢會後的記者會上回應,輔導人力部分,1/4第一次校安諮詢會中,已經決議將持續推動學校輔導教師人力增補作業,能提早完成,國中部分於114學年度完成;國小部分,提前至116學年度完成。
至於學務、校安人力,潘文忠指出,學務校安人員的工作負荷的確很大,人力問題、學務處增設副組長等,後續教育部會跟地方政府進行研處。

爆料信箱:news@nextapple.com
★加入《壹蘋》Line,和我們做好友!
★下載《壹蘋新聞網》APP
★Facebook 按讚追蹤
點擊閱讀下一則新聞