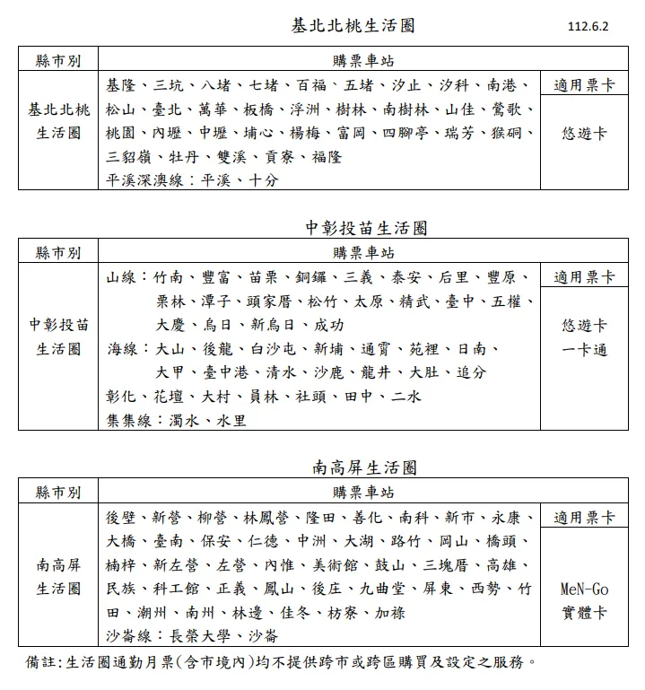
公路總局日前審查通過月票方案,包含基北北桃(1200元)、中彰投苗(台中市民699元、非台中市民999元)及南高屏(999元)生活圈月票,以及台中市(市民299元、非市民599元)、彰化縣(699元)、南投縣(699元)、台南市(不含台鐵299元、含台鐵399元)、屏東縣(不含台鐵299元、含台鐵399元)都市內月票(高雄市月票399元已於4月17日審查通過)。
台鐵則表示,售票窗口統一於7月1日開放旅客購買方案及使用乘車,提醒民眾請持適用之電子票證至售票窗口加值購買方案,其餘售票通路開賣時間請參閱各縣市政府公告。

爆料信箱:news@nextapple.com
★加入《壹蘋》Line,和我們做好友!
★下載《壹蘋新聞網》APP
★Facebook 按讚追蹤
點擊閱讀下一則新聞
空服員猝逝風波後首次活動 長榮馬拉松吸2.4萬人總統府開跑