北市衛生局食藥科科長陳怡婷說,現代小家庭的年菜多以外購為主、自煮為輔,常包含香腸、蹄膀等高鹽加工品或富含油脂的肉類,整體缺乏膳食纖維的全穀雜糧類及蔬菜類,若只吃年菜、沒有補充這些營養素,過完年反而會面臨營養失衡的危機,因此提醒民眾,挑選年菜時可選擇含中、低脂肪的豆類或魚類取代高脂肉類。

此外,如果民眾已經搶先下訂年菜、來不及改了,營養師也提供民眾3道健康補救料理,忠孝醫院營養師饒月娟說,3道餐點包括「久久康泰荷香飯」、「高纖十香如意菜」、「七彩有餘」等,均融入了多纖、多穀類的概念,並達成年菜的健康均衡,在烹調上也建議以蒸、煮、燉、滷、涼拌等方式,取代高溫油炸,並以海鮮、雞肉、豆製品取代五花肉、香腸等高油、高鹽或加工肉類。

3道料理中,北市聯醫忠孝院區營養科營養師許詩瑩說,「九久康泰荷香飯」以鮮彩多元的全穀雜糧類,如:紅藜麥、蓮子、芋頭和南瓜等組成,加上豆類及蔬菜類,共計9種食材,可用來替換年菜中常見的飯、麵、蘿蔔糕、年糕及發糕等主食。

 

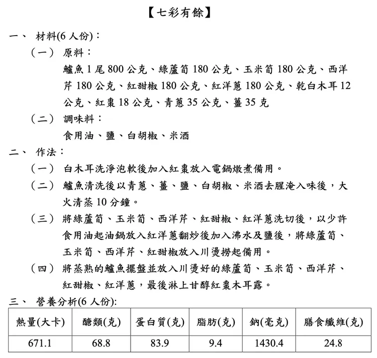
許詩瑩說,「七彩有餘」則是以一條完整的清蒸鱸魚為主體,搭配川燙過的綠蘆筍、玉米筍、西洋 芹、紅甜椒、紅洋蔥、乾白木耳、紅棗等,其中若選擇800克的鱸魚,差不多可以滿足6人的蛋白質需求,且搭配的7色蔬菜以食物的原態上桌,不只本身的顏色豐富、能夠融入年菜氛圍,也能滿足纖維攝取,且魚類在部分素食定義中,也是可接受的食物。

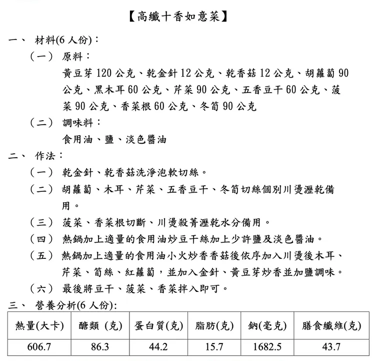
「高纖十香如意菜」則是一道清炒料理,許詩瑩說,這道料理融入黃豆芽、乾金針、乾香菇、胡蘿蔔、黑木耳、芹菜、五香豆干、菠菜、香菜根、冬筍等蔬食,烹調時可以先將食材川燙過、確保熟度一致,再下鍋快炒、調味,比較在意顏色的民眾可以少用點醬油,讓料理的顏色不要染得太深。 

★快點加入《壹蘋》Line,和我們做好友!

★下載《壹蘋新聞網》APP

★FB按讚追蹤《壹蘋新聞網》各大臉書粉絲團,即時新聞到你手,不漏任何重要新聞!

壹蘋娛樂粉專

壹蘋新聞網粉專


點擊閱讀下一則新聞 點擊閱讀下一則新聞
84歲翁心跳剩32下險猝死 奇美靠「新型節律器」救命