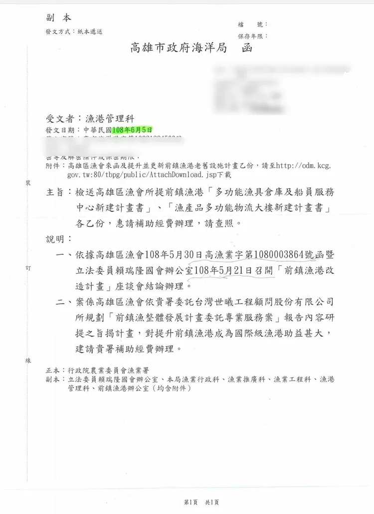
謝龍隱秀出了當年公文還原事件始末,民國108年5月30日高雄區漁會函送了「多功能漁具倉庫及船員服務中心新建計畫書」與「漁產品多功能物流大樓新建計畫書」共計13億元的計畫案給時任高雄市長韓國瑜所屬的高雄市海洋局,而海洋局也在同年6月5日將該計畫案函轉漁業署,並提到該計畫「對提升前鎮漁港成為國際級漁港助益甚大,建請農委會漁業署補助經費辦理。」當時的公文副本都還在前鎮漁港辦公室,怎麼韓國瑜卸任、高雄市改朝換代後,藍營對前鎮漁港的支持就有了一百八十度的大轉變?

熱門新聞:離奇!女駕駛國道撞護欄噴飛 竟遭後車輾死拖行2.4公里

 

韓國瑜市長任內發出公文。翻攝畫面
韓國瑜市長任內發出公文。翻攝畫面

遠洋魷魚暨秋刀魚輸出公會理事長陳皇誠回憶,計畫在送出後,同年10月29日時任行政院長蘇貞昌親自視察前鎮漁港,認定原有計畫仍不足以讓50年未曾翻修的前鎮漁港解決根本問題,指示農委會協助高雄區漁會提出整體規劃、增加預算,儘速補強計畫內容,訂下全面翻修前鎮漁港的方向,目標是讓前鎮漁港成為世界一流的遠洋漁業基地。

前鎮漁港施工前。漁業署提供
前鎮漁港施工前。漁業署提供

謝龍隱指出,當109年5月1日農委會檢陳「前鎮漁港建設專案(中長程)計畫(110至113年度)」計劃書至行政院時「當時的高雄市長還是韓國瑜,那時候經費已經因為整體規劃來到40億了。」計畫經修正增補後同年12月11日行政院核定60億元。111年9月8日,農委會送了2次修正計畫書,其中載明因受Covid-19、原物料工資上漲等因素影響,修正經費為80億元。

前鎮漁港施工中。漁業署提供
前鎮漁港施工中。漁業署提供

「說出來不怕讓人家笑話,台灣擁有世界一流的遠洋漁船船隊,結果回到前鎮漁港補給修整,漁工連下船洗澡的地方都沒有;東京幾十年前就已經漁獲不落地,我們的魚卸貨只能放在地上。」陳皇誠認為,前鎮漁港作為全台最大、年產值300億的遠洋漁業基地,啟用50年來沒有重大更新,難得有政府願意重視漁民權益,現在卻淪為政治鬥爭的工具「我就想不通一點,當初提出計畫時,明明藍(地方)綠(中央)都支持,怎麼到今天一切都變調了?有些天龍國議員不瞭解漁業生態,漁民辛苦討海,回來還要面對如此惡意的批鬥,我們是招誰惹誰了?」

高雄區漁會理事長謝龍隱語重心長表示,要選總統的人應該要有帶領台灣所有產業前進的氣度和高度,無論就區域平衡還是產業發展,前鎮漁港的改建都有其必要性「不要因為選舉到了,就叫底下的發言人出來對漁業指手畫腳,或是放手下的網軍出來亂咬,台灣不是只有一個台北,歡迎所有候選人都來前鎮漁港走走看看,親耳聽聽漁民的心聲。」

作者簡介

凃建豐

喜歡聽故事,聽說了,就想分享給更多人,讓大家有一起前進的勇氣。一直待在平面媒體,見證紙媒興衰,直到進入網路時代,發現日新月異的豈止是新聞,連媒體本身也是。


點擊閱讀下一則新聞 點擊閱讀下一則新聞
科慕關廠勞資談不攏 259勞工大門拉布條、搭棚架抗爭到底