鄭明政自交通大學畢業, 還曾擔任國小教師。他自學生時期就是象棋名人,在全國學生象棋賽中斬獲第三名,也曾參加「電腦對局論壇暨全球電腦象棋爭霸賽」打敗第一屆冠軍法國隊,而他所寫出的「象棋世家」軟體,曾多次與職業棋手對弈,甚至打敗職業國手,至今該軟體仍不斷進化。
熱門新聞:酒店妹控北市警性虐!分手費「131488」這數字有玄機 她成另類「警界剋星」
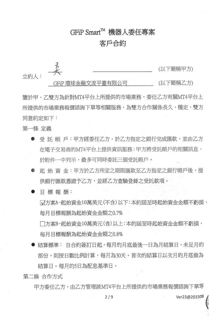
鄭明政等人自2015年起以「環球金融交流平臺有限公司」為名,在香港成立公司,標榜自動操作股票、保險、基金、債券、外匯、貴金屬等金融產品交易,但實質上並無該人工智能機器人及交易平臺。
投資人聽信每年可穩定獲利8.4%等話術,且該公司於新竹縣市、苗栗縣等地區招募銷售業務員向不特定人招攬投資,起初投資人還能領到利息,但多名被害人直至前年12月起未收到合約利息始驚覺被騙,刑事局獲報後,遂與新竹縣政府警察局刑事警察大隊共組專案小組進行調查。
警方調查,鄭明政在海外成立假投資公司,並規劃不實人工智能機器人交易平臺合約,再交由陳、林2嫌以國內財經資訊公司名義對外吸引投資客入金。經多月蒐證後,於去年8月30日同步執行查緝行動,拘捕林姓犯嫌等6人到案,並聲請法院裁定扣押主嫌鄭男等人名下土地、房屋及車輛共新臺幣1531萬餘元,經警方清查帳冊發現至少有21人被騙投資,總計入資金額達新臺幣1億2183萬餘元。
警方調查期間查扣客戶合約書、續期證明書、隨身碟、金融存摺、匯款單等證物,鄭明政則於今年2月間自廈門入境臺灣時遭緝獲,全案將依詐欺罪、違反《銀行法》等罪嫌移送新竹地檢署偵辦。

爆料信箱:news@nextapple.com
★加入《壹蘋》Line,和我們做好友!
★下載《壹蘋新聞網》APP
★Facebook 按讚追蹤
點擊閱讀下一則新聞