網友發現,除第一題以人類共感中的「有臉」、「沒有臉」為書寫主軸外, 第二題的「隔在我們之間的種種」或許也能提及《愛的迫降》劇情中,因南北韓隔著「北緯38度線」、同樣「隔在我們之間的種種」而產製出的故事。

網友表示:「當喜歡的劇變成學測題目,感覺就會對它又愛又恨吧?有點羨慕,但也慶幸自己不是這屆考生,讓我寫這個題目的話,應該就不是愛的迫降,而是分數迫降了。」隨文並附上《愛的迫降》尹世理深情看著小豬的劇照,大呼:「嘖嘖嘖!看看尹世理那個充滿愛的眼神。」

網友調侃出題老師是否是《愛的迫降》的劇迷,有人笑說:「北緯38度線正是隔在他們之間的種種」,更有人感嘆現在學測國文題目難度提升,非選題不只考閱讀理解,更考情感與時事連結能力。

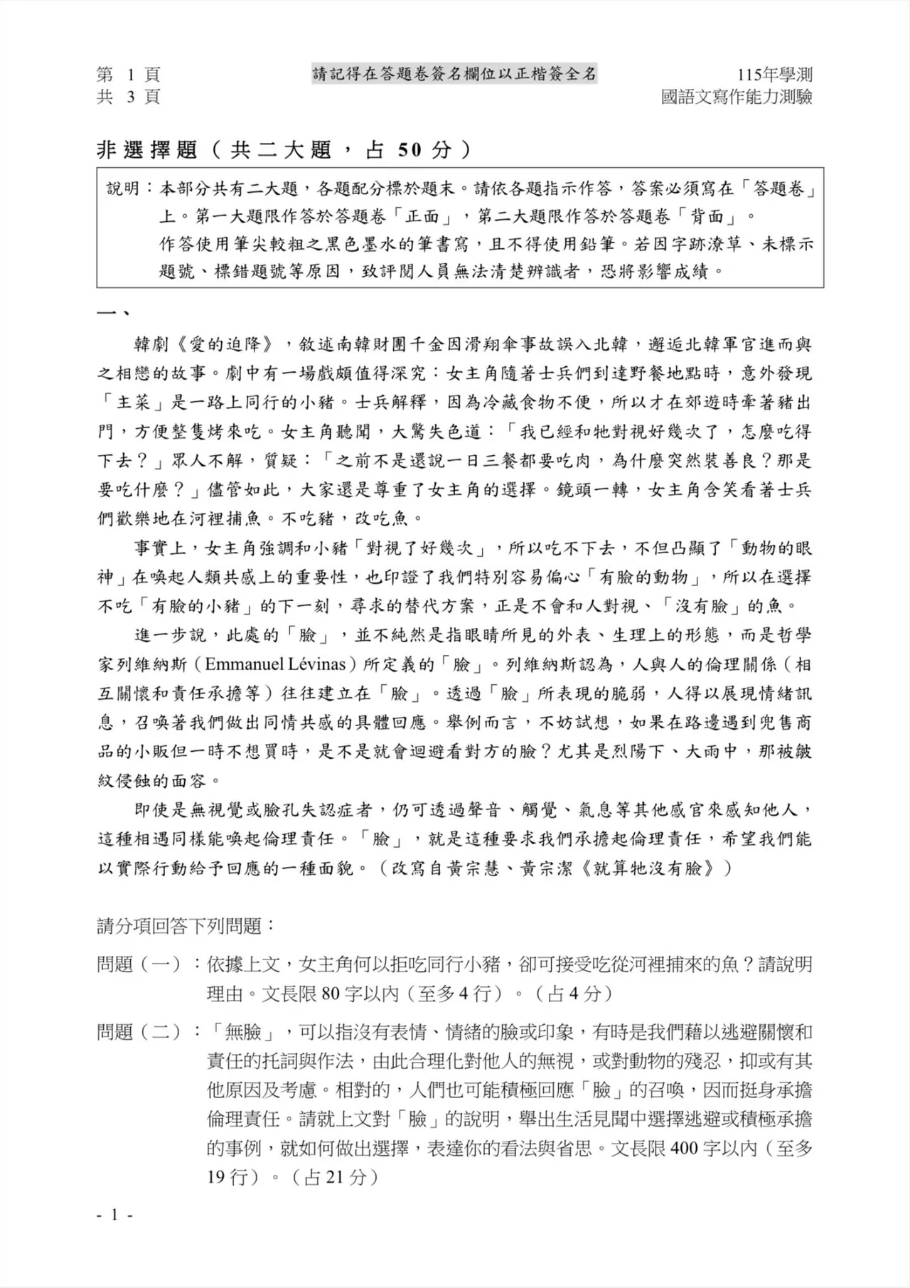
圖為學測國文第一題題目。翻攝自satoshi3_huang Threads
圖為學測國文第一題題目。翻攝自satoshi3_huang Threads
作者簡介

即時中心

全時段守候全台與全球重大突發事件,提供讀者第一手、最快速的新聞快訊,讓您隨時掌握社會脈動與最新話題。


點擊閱讀下一則新聞 點擊閱讀下一則新聞
31歲男「搶銀行」成夕陽產業?網笑瘋:連老人都懂數位詐騙