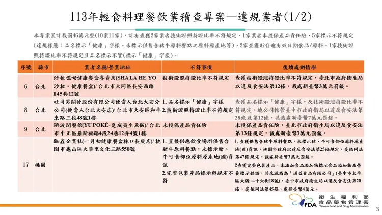
此次抽查中,5家輕食料理餐廳的食品標示出現嚴重違規情況,這些業者在產品名稱中標示「健康」字樣,但實際上未能提供相關證明,無法證實這些餐點具備特定的健康功效。食藥署指出,這樣的標示容易誤導消費者,讓人誤以為選購的食品更有益健康,實際上卻無法保障效果。此類標示不實的行為違反了《食品安全衛生管理法》第28條,相關業者面臨新台幣4萬元以上、4百萬元以下的罰款。

另有部分餐廳供應豬、牛肉及其可食部位的餐點,卻未按照規定標示食材的原產地。這些業者未清楚標明豬肉和牛肉的來源,讓消費者無法得知其食材是否來自可信賴的產地。食藥署表示,餐廳若供應豬、牛肉類食品,必須標示其原產地,這不僅能提高透明度,也有助於消費者做出更健康的選擇。未依規定標示者,將面臨高達4百萬元的罰款。

推薦新聞:中國爆紅蠟瓶糖流竄台灣 食藥署曝含色素或工業蠟!籲民眾勿食用

此次查核還發現有2家餐廳貯存了過期的食品或原料,這些食材已經超過了有效日期,但仍被繼續儲存,未妥善處理。這不僅違反了食安法規定,還可能對消費者健康帶來直接危害。根據《食品安全衛生管理法》第44條,貯存過期食材的業者將面臨6萬元以上、2億元以下的罰鍰。食藥署強調,這類行為絕不可容忍,違規業者會被嚴格處罰。

除了標示和食材保存的問題,還有業者技術人員不足,未能按照規定聘用持有技術證照的專業人員。此外,1家餐廳未投保產品責任險,這意味著在發生食安問題時,消費者無法獲得應有的保障。這些違規情況都被衛生局依法處理,並依《食品安全衛生管理法》開罰。

食藥署提醒業者,必須嚴格遵守相關規定,從食品來源到標示,都應確保符合標準,避免因疏忽或違規行為而危及消費者健康。對於消費者而言,則應仔細查看餐點的標示和成分來源,不要輕信標榜「健康」的宣傳,必要時應多加詢問,確保所選購的食品安全無虞。

食藥署稽查健康餐業者結果。食藥署提供
食藥署稽查健康餐業者結果。食藥署提供
食藥署稽查健康餐業者結果。食藥署提供
食藥署稽查健康餐業者結果。食藥署提供
食藥署稽查健康餐業者結果。食藥署提供
食藥署稽查健康餐業者結果。食藥署提供
作者簡介

黃泓哲

曾在網路媒體任職,從體育新聞起步,因熱衷追蹤全球醫療大小事,用簡單的文字分享艱澀的醫藥專題,用溫暖的話語在白色巨塔中說真相,專注撰寫醫學、護理、藥品、長照、教育、疾病等相關專題。 To be a journalist is to care deeply for people; to be a good journalist is to turn that care into the pursuit of solutions.


點擊閱讀下一則新聞 點擊閱讀下一則新聞
「全台最難訂吃到飽」1招免搶!國旅找餐飲助攻 500盤料理免費吃