食藥署今天公布最新乾製水產食品製造業稽查專案結果,共計查核65家、抽查140件產品標示及抽驗90件水產原料或成品。其中,台中市大鼎活蝦餐廳股份有限公司被查獲2項違規,共罰144萬元。
食藥署呼籲,水產加工食品業者應落實原物料驗收並管理產品製程、廠區環境及個人衛生等項目,以符合食安法相關規定。
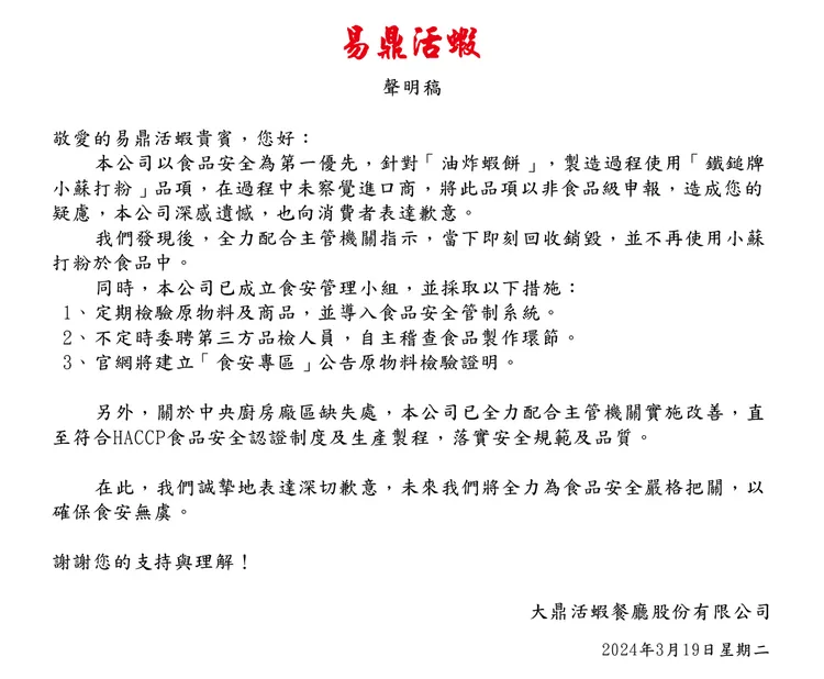
大鼎活蝦餐廳公司發布聲明稿表示,公司以食品安全為第一優先,「油炸蝦餅」製造過程使用「鐵鎚牌小蘇打粉」品項,但未察覺進口商是以非食品級申報蘇打粉,造成疑慮,深感遺憾,也向消費者表達歉意。
大鼎公司強調,已配合主管機關指示將相關產品回收銷毀,並不再使用小蘇打粉於食品中,同時成立食安管理小組,定期檢驗原物料及商品。
推薦新聞:電價調升北捷票價恐跟漲? 蔣萬安鬆口「一定審慎評估」
另外,關於中央廚房廠區缺失處,將全力配合主管機關實施改善,直至符合HACCP食品安全認證制度及生產製程,落實安全規範及品質。
 
                                                        
                                                     點擊閱讀下一則新聞
                                        點擊閱讀下一則新聞
                                        天氣轉冷...感冒患者變多?醫師曝「真正元兇」
                                    
 
                                 
                                            
                                            
                                         
                                     
                                     
                                     
                                     
                                    



