今年學測在1/20上午考數學A,下午考自然;1/21上午考英文,下午考國綜、國寫;1/22上午考數學B,下午考社會。
對於今年學測社會科試題,全國高級中等學校教育產業工會(全中教)指出,跨科題較多,素養考題也增加,但運用核心能力不難回答,考題也重視材料解讀、推理論述的書寫。
全中教也說,此次社會科試題,將咖啡的生產消費、俄烏戰爭中土耳其的動向、《寒夜三部曲》等入題,是一大亮點。
全中教舉例,社會科第47題到50題,以名著《寒夜三部曲》彭家種植甘蔗的生活為題幹,測驗童養媳的法律問題、農業系統、故事時代背景,是兼具深度和跨科的好題。另外,第51題到第53題,以土耳其的今昔,探討其歷史、政府體制、以及俄烏戰爭中與俄羅斯的關係,問題不難回答,但需要耐心讀題,並在平時關心時事,理解相關背景。
若以歷史、地理、公民分科來看,在地理試題部分,全國教師會分析,與去年相比,題幹與選項的文字增加,又需具備跨科知識,試題較難。另外,地理科時事題較少,但有不少跨領域整合題,結合歷史與公民資料當成背景。
全國教師會也說,今年地理試題的非選題比較多,且屬於分析題目,並非單純簡答,考生需具備完整論述能力。此外,本次地理試題分布不平均,著重在第二冊人文地理,第一冊的自然地理僅一成。
在歷史試題方面,全國教師會認為,試題難度適中,且扣緊時事,例如提到土耳其的歷史脈絡,以及近年來憲政體制的變化,更導入地緣政治,探討俄烏戰爭發展與土耳其的關聯及影響。
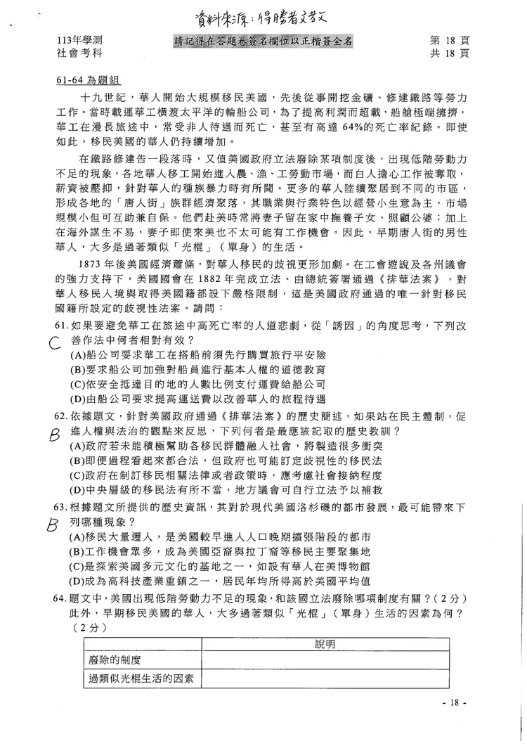
另外,全國教師會說,今年歷史題目著重跨域整合,例如關於美國華工的題目,跨越歷史、公民、地理三科,凸顯人群的移動帶來政治與社會面的影響。此外,歷史試題創新度高,也重視圖表跟合科探究,符合新課綱探究與實作課程精神。
至於今年學測的公民試題,全國教師會指出,公民試題難易度中等,有不少時事入題,例如有題目以烏俄戰爭作為背景,但對於戰爭的認識與否不影響作答。
另外,全國教師會說,今年公民試題有許多題組以歷史事件為素材,從中設定公民科知識概念,要運用史料背景,對當代公民的知識,進行分析判斷。
不過,全國教師會提到,公民試題為了配合史地出題,反而近一年新時事較少,大多是數年前的重大時事為多,例如新冠疫情、烏俄戰爭、轉型正義等,弱化公民科以時事出題的特色。此外,公民考題的知識內涵的深度較低,學生不須深究知識概念,例如有題目以GDP做為題幹,但未能在題目中延伸出公民關於GDP指標內涵的相關題目,較為遺憾。
全國教師會也說,今年公民試題有部分創新,學生必須融會貫通社會科整體概念,也要有高層次的反思能力,才能正確答題。整體而言,今年度公民試題特色不鮮明,熟稔考古、模考題便可答題。
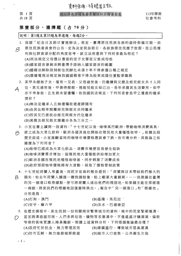
以下社會科參考解答由得勝者文教提供,正確答案仍以大考中心公布為準。

爆料信箱:news@nextapple.com
★加入《壹蘋》Line,和我們做好友!
★下載《壹蘋新聞網》APP
★Facebook 按讚追蹤
點擊閱讀下一則新聞