核電缺口靠4大型燃氣機組填補

台電表示,裝置容量95.1萬瓩的核三2號機,40年運轉期限到期並除役,此早在2002年《核子反應器設施管制法》立法時就已確定,也因此台電已規劃今年將有近500萬瓩大型燃氣機組陸續加入供電行列,加上再生能源、抽蓄水力及負載管理等調度手段,可確保無核後的穩定供電無虞。

台電規劃的「近500萬瓩大型燃氣機組陸續加入供電行列」,指的是大潭電廠燃氣7號機、興達電廠燃氣新1號機、興達電廠燃氣新2號機,以及台中電廠燃氣新1號機,上述4部均為燃氣機組,除了大潭電廠7號機的裝置容量91.3萬瓩之外,其餘3部機組的裝置容量均為130萬瓩,也就是裝置容量逾百萬以上的超大型發電機組。

台電規劃「近500萬瓩大型燃氣機組陸續加入供電行列」,4部大型發電機組,包括大潭電廠燃氣7號機。台電提供
台電規劃「近500萬瓩大型燃氣機組陸續加入供電行列」,4部大型發電機組,包括大潭電廠燃氣7號機。台電提供

新機組供電打折上線 夏天停電威脅來了

雖然4部大型機組的裝置容量,的確大於核三2號機,但依據經濟部能源署於2024年7月15日公布的「112年度全國電力資源供需報告」指出,大潭7號機、興達新1號機預計分別於2025年1月及2月上線,台中新1號機則預計於2025年8月上線,興達新2號機則預計於2025年11月上線。

每年5月至8月是夏天用電高峰,新機組上線若能趕在夏季併網供電,自然對供電大有助益。而預計8月上線的台中新1號機,台電表示目前已延至2025年11月上線。也就是說,有助今夏供電的就只剩被列入「新機組試俥」行列的大潭電廠燃氣7號機、興達電廠燃氣新1號機,該兩部機裝置容量221.3萬瓩,今夏實際可調度並不是台電所說的近500萬瓩大型燃氣機組,而是打折扣後剩不到一半的221.3萬瓩。

台電規劃「近500萬瓩大型燃氣機組陸續加入供電行列」,共有4部大型燃氣機組。壹蘋新聞網製表
台電規劃「近500萬瓩大型燃氣機組陸續加入供電行列」,共有4部大型燃氣機組。壹蘋新聞網製表

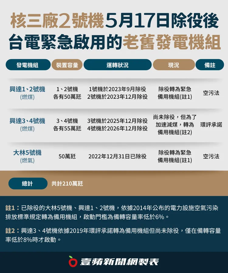
5月底夜尖峰供電不穩 啟動燃煤老機組救急

5月17日之後興達電廠舊燃煤機組連續3天開機,以5月20日為例,台電向高雄市環保局緊急通報,因應林口火力發電廠1號機,20日鍋爐爐管洩漏檢修,以及和平1號機故障檢修,影響供電140萬瓩,預估5月21至22日夜尖峰備轉率僅6.06%及7.48%,考量系統供電穩定故啟動備用機組興達3、4號機併聯發電。夏天高溫老舊火力電廠易發生破管故障,一口氣供電少了140萬瓩,但「新機組試俥」只供電221.3萬瓩,也因此要啟用備轉或除役燃煤老舊機組救急。

台電認為夏天太陽光電充足,並不擔心今夏供電。資料照片
台電認為夏天太陽光電充足,並不擔心今夏供電。資料照片

對此,台電副總經理兼發言人蔡志孟表示,台中新1號機從今年8月延至11月上線,主要原因是台中市府先前以都審卡關台中電廠增氣計畫長達15個月,後歷經台電5次試俥送件申請,直到6月10日終於核准,但試俥並不是今天核准明天就能開始測試,前置及準備工作約需3至4個月時間,因此延至11月上線。

蔡志孟強調夏天太陽光電充足,並不擔心今夏供電且台電負責全年供電穩定,台中新1號機11月上線,雖對今夏供電沒幫助,但有助冬天空污季供電,而且「新機組試俥」的兩部機組的裝置容量,已大於核三廠2號機的95.1萬瓩,今夏供應無虞。

蔡志孟另表示,3至4部機組同時間故障機率不高,啟用緊急備用機組只是因為備轉容量率降至8%以下時,能讓備轉容量率高一點,台電強調並不是供電不足。

台電近來啟用已除役或轉為緊急備用的老舊燃煤機機,也引來外界關注。壹蘋新聞網製表
台電近來啟用已除役或轉為緊急備用的老舊燃煤機機,也引來外界關注。壹蘋新聞網製表

接收站頻卡關 學者警告:空有燃氣新機組但「氣不夠」

台電近來啟用已除役或轉為緊急備用的老舊燃煤機機,也引來外界針對台中火力發電廠機組,當初環境部火速通過台中發電廠第二期新建燃氣機組計畫環評案,新增建6部燃氣機組,而原規劃6部要除役的燃煤機組,現在卻轉為緊急機組,以致中火變相擴廠為「六氣、六煤」,與台電長年宣傳「早一天增氣、早一天減煤」不同,台電等於是把除役或老舊該汰換的燃煤機組,全部攢在手做為備用。

台灣中油觀塘接收站停靠LNG貨船靠卸天然氣。台灣中油提供
台灣中油觀塘接收站停靠LNG貨船靠卸天然氣。台灣中油提供

接收站頻卡關 學者警告:空有燃氣新機組但「氣不夠」

曾任行政院財經政委的經濟學者,同時也是中央大學台灣經濟發展研究中心管理講座教授梁啟源就指出,台中電廠燃氣新1號機、興達電廠燃氣新2號機這2部機組能否如期上線是一個問題,而由中佳電力公司所規劃民間IPP燃氣電廠、裝置容量達到61.2萬瓩的「中佳電廠」,目標明年12月完工,如今也是進度嚴重落後。

此外,梁啟源指出,我國僅有2座接收站,負載率由2016年的99%逐年飆高為2023 年的120.7%,不但遠高於國際正常水準60%,且無法定期維修,有大規模故障風險,國內目前天然氣安全存量天數約9至11天,遠低於韓國的50 天和日本的30天,台灣夏天更低於8天,若遇颱風或中共封鎖、海運受阻將不只有能源風險,更有國安風險。

台中電廠燃氣新1號機(圖)、興達電廠燃氣新2號機,能否如期上線是個問題。台電提供
台中電廠燃氣新1號機(圖)、興達電廠燃氣新2號機,能否如期上線是個問題。台電提供

天然氣安全存量最低只8天 遇封鎖就是國安風險

梁啟源指出,政府不斷新建燃氣電廠,動輒都是130萬瓩的超大型發電機組,但液化天然氣接收站環評頻卡關或延宕,中油的「三接」因藻礁問題工期延宕2年半,目前中油目標於今年3月底測試運轉,雖先供應約50萬噸量穩固北部天然氣供應,但預估2027年才能達成全氣、300萬噸供應量;台電協和電廠更新改建計畫即第四天然氣接收站「四接」環評案,更是歷時長達7年審查好不容易才於今年2月26日通過,「燃氣電廠的天然氣用氣量非常大,屆時恐空有機組,但氣不夠,調度來調度去很辛苦。」

梁啟源認為,政府推動展綠、增氣、減煤、非核,但因再生能源建置落後、天然氣接收站環評頻卡關或延宕、 台電採購民營燃氣機組招標不順,新增大型燃氣機組併網時程又嚴重落後,且新燃氣機組「恐無氣可用」,他大膽預估2025年至2028年,夜間備轉容量率將由正轉負,2025年為-0.5%、2028年更達-9.4%,台灣將陷長期停限電危機。

針對天然氣接收站頻卡關延宕恐「空有燃氣新機組但氣不夠」, 蔡志孟表示中油三接目前已經通過壓力測試,台電主要的燃氣發電機組都能供氣,中油對台電承諾「只有台電要有新燃氣機上線,中油都能供氣」,即便台中接收站、南部永安接收站週轉率高達120%,他強調「週轉率高不代表無法供氣。」

「夜尖峰」是對再生能源電力系統可調度發電容量的挑戰。資料照
「夜尖峰」是對再生能源電力系統可調度發電容量的挑戰。資料照

以前只有白天用電「日尖峰」 核能除役出現「夜尖峰」

有核及無核的差異在哪裡?清大核子工程與科學研究所特聘教授李敏表示,過去核電佔比一度高達52.4%,隨著大型火力發電廠興建、完工,1990年代後,火力一直是發電主力,核電占比降至30%,2001年起核電占比再降到20%以下,當時夏季尖峰用電指的是「日尖峰」,過去遇到炎夏「日尖峰」用電高峰,台電通常緊急調派歲修機組或提早讓「新機組試俥」併聯發電。

李敏表示,但近年核一、核二及核三廠共6部機組陸續除役,且逐步新增大量間歇性再生能源併網,電力結構改變形成「鴨子曲線」(Duck Curve),除了白天用電的日尖峰外,對於電網需要的可調度發電能力而言,太陽下山後,又多了一個供電挑戰,有人稱為「夜尖峰」。而「夜尖峰」更是對電力系統中可調度發電容量的挑戰!台電於5月20日就是預估5月21至22日夜尖峰備轉率僅6.06%及7.48%,因此啟動備用機組興達3、4號機併聯發電。

清大核子工程與科學研究所特聘教授李敏表示,大量間歇性再生能源併網,電力結構改變形成「鴨子曲線」(Duck Curve)。壹蘋新聞網製圖
清大核子工程與科學研究所特聘教授李敏表示,大量間歇性再生能源併網,電力結構改變形成「鴨子曲線」(Duck Curve)。壹蘋新聞網製圖

再生能源看天運轉 日夜用電尖峰出現「鴨子曲線」

所謂鴨子曲線,李敏表示,白天有太陽能發電的加持,削減了對傳統可調度發電容量的依賴,如果只考慮可調度發電容量的需求,會是一水平的線,也就是鴨子的身體,但太陽下山後,系統供電能力快速的降低,可是負載還在,就必須啟動可調度的發電容量補充,由於需求量快速的上升,就好像鴨子脖子的區線。這條曲線的頂端,也就是所謂夜尖峰的峰值。如果電力系統中的尚未啟動的可調度容量,無法追上峰值,就會發生缺電與限電情事。

針對「鴨子曲線」,台電表示已規劃多元措施因應,包括準備充裕的備用容量、準備可快速升降載的燃氣機組等,其中還包括了調整抽蓄模式,施行時間電價尖離峰時段調整與新需量反應負載管理措施,讓業者調整用電至日間以降低夜間負載用電。

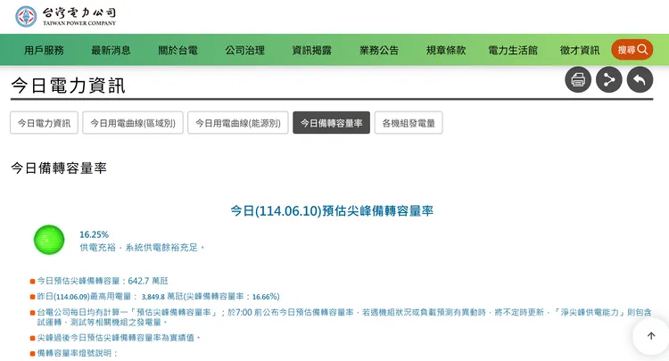
台電官網每天都會公布當天的備轉容量率,學者質疑台電「蓋牌」,不公布夜尖峰備轉容量率。翻攝台電官網
台電官網每天都會公布當天的備轉容量率,學者質疑台電「蓋牌」,不公布夜尖峰備轉容量率。翻攝台電官網

學者查數據揪「電力短缺」 批台電「蓋牌」夜尖峰備轉率

梁啟源指出,他向政府疾呼今年夜間備轉容量率恐由正轉負,也就是電力短缺,但經濟部及台電則選擇「蓋牌」,只公布自己喜歡或好看的白天日尖峰備轉容量率數字,夜尖峰備轉容量率不公布數字不透明,他自己找各項數據發現,2023年於晚間19點到20點,夜尖峰備轉容量率低於10%的有70天,2024年日尖峰加上夜尖峰,低於10%則高達119天,等於有4個月之久電力不足,其中34天備轉容量率低於7%,3天則低於5%,他反問「你覺得這樣缺不缺電?」他並質疑「台電不敢公布每天的夜尖峰備轉容量率,目的為何?」

針對不公布夜尖峰備轉容量率被質疑「蓋牌」,蔡志孟表示,每天公布的備轉容量率,已綜合日、夜尖峰,公布的是一天當中用電負載最高的時點,夏天的用電高峰往往出現在白天的日尖峰,12月到隔年2月的冬天則出現在夜尖峰,台電官網雖未標明是日或夜尖峰,但可對照當天台電官網公布的「用電曲線圖」,就可知道當天最高的用電負戴是發生在日或夜尖峰。未來是否會檢討公告方式要由供電委員會討論。

黃仁勳認為台灣要發展AI,就需提供更多的能源,尤其需要投資核電發展。莊宗達攝
黃仁勳認為台灣要發展AI,就需提供更多的能源,尤其需要投資核電發展。莊宗達攝

喊「不缺電」但「會停電」 林伯豐也認同要核能

雖然政府信誓旦旦表示不缺電,中華民國三三企業交流會理事長林伯豐、台玻董事長林伯豐就表示「政府說不缺電,但是卻會停電,會不會缺電,自己想想就知道了。」林伯豐並表示,輝達 (NVDA-US) 執行長黃仁勳月前來台時表示,台灣要發展AI,就需提供更多的能源,尤其需要投資核電發展。林伯豐表示,他佩服黃仁勳講這句話的勇氣,也認同發展AI 產業,國內一定要發展核能發電,這在全球都一樣。

太陽能板無法在夜間供電。示意圖
太陽能板無法在夜間供電。示意圖

台灣需要多元能源 政治力不該擋核能

李敏表示,雖然核能的好處,再生能源都有,但政府必須要認知到,再生能源發電的「裝置容量」,不等於「發電量」,風力發電在沒風的時候就沒電,太陽能板則無法在夜間供電,風電及太陽能的瞬間發電無法預測,因此也無法調度,佔比過高時,就會衝擊電網穩定性,核電可以維持能源穩定及電價穩定,又能減碳,核能是台灣不能放棄的能源選項。

李敏則表示,一樣是除役的機組,政府以核電重啟要有3大條件:核安、核廢料可以得到處理及社會共識,用政治力阻擋核電延役,但卻將老舊甚至除役的燃煤機組,不用評估安全就轉為備用?也沒有形成社會共識? 他強調,能源政策是科學議題,不是政治議題,一旦反核成為政治神主牌,台灣的能源政策就無法多元發展,李敏表示,台灣只要花300億元就能讓3座既有核電廠延役,每年還能發400億度無碳電力,「為何還要補貼台電1100億元,給坐在金山銀山上討飯的台電!」

針對核電延役,台電副總經理兼發言人蔡志孟表示,台電的立場就是遵照政府公布的核電重啟3大條件。 

專家認為台灣只要花300億元就能讓3座既有核電廠延役,每年還能發400億度無碳電力。圖為核三廠,資料照
專家認為台灣只要花300億元就能讓3座既有核電廠延役,每年還能發400億度無碳電力。圖為核三廠,資料照
作者簡介

許麗珍

在這個資訊爆炸、人人都能透過網路發聲的時代,希望用淺顯易懂的方式,將財經相關訊息及民眾關心的新聞,傳達給讀者。


點擊閱讀下一則新聞 點擊閱讀下一則新聞
明台產險斥資千萬購GPU推AI轉型 今年簽單保費估224億搶7%市佔