「悦城廣場」前身為大統集團「大統新世紀」,基地位於三民區民族一路、大順一路與聯興路50巷口,區段屬人口密集河堤社區!「大統新世紀」於2001年12月開業,全盛時期年營業額落在12-13億元,百貨於2014年因當時地主東南水泥、國產實業不再續租因此歇業。
該據點空租2年,興富發以每年4500萬元年租金與地主國產實業及東南水泥承租,租期長達15年。爾後興富發耗資10億元打造「悦城廣場」,並於2019年6月試營運,然而經營過程中在2021年11月,興富發斥資23.5億元向地主之一國產實業取得商場一半土地及建物產權,也就是土地2026.95坪,建物6032.25坪,從租客轉成房東,然而由於疫情影響消費人口銳減業績不佳,「悦城廣場」已於去年8月歇業,至近期開始拆除地上物。
該筆土地面積4054坪,區段屬住五高容積,讀者爆料,東南水泥與興富發將分別進行開發,當中東南水泥取得大順與民族路端土地,興富發則取得民族路與聯興路土地,而目前東南水泥已在申請建照中,若一切順利未來興建地上30樓、地下5樓,社區共3棟超高建築,在795戶當中包括783戶住家與12戶店面,房型格局2房21-22坪、2+1房29-30坪,3房35-41坪,4房46坪。
針對未來開發計畫,東南水泥回應:「確實公司未來有該項業務,目前在申請建照中,至於開發內容規模,目前未定因此不便回應!」
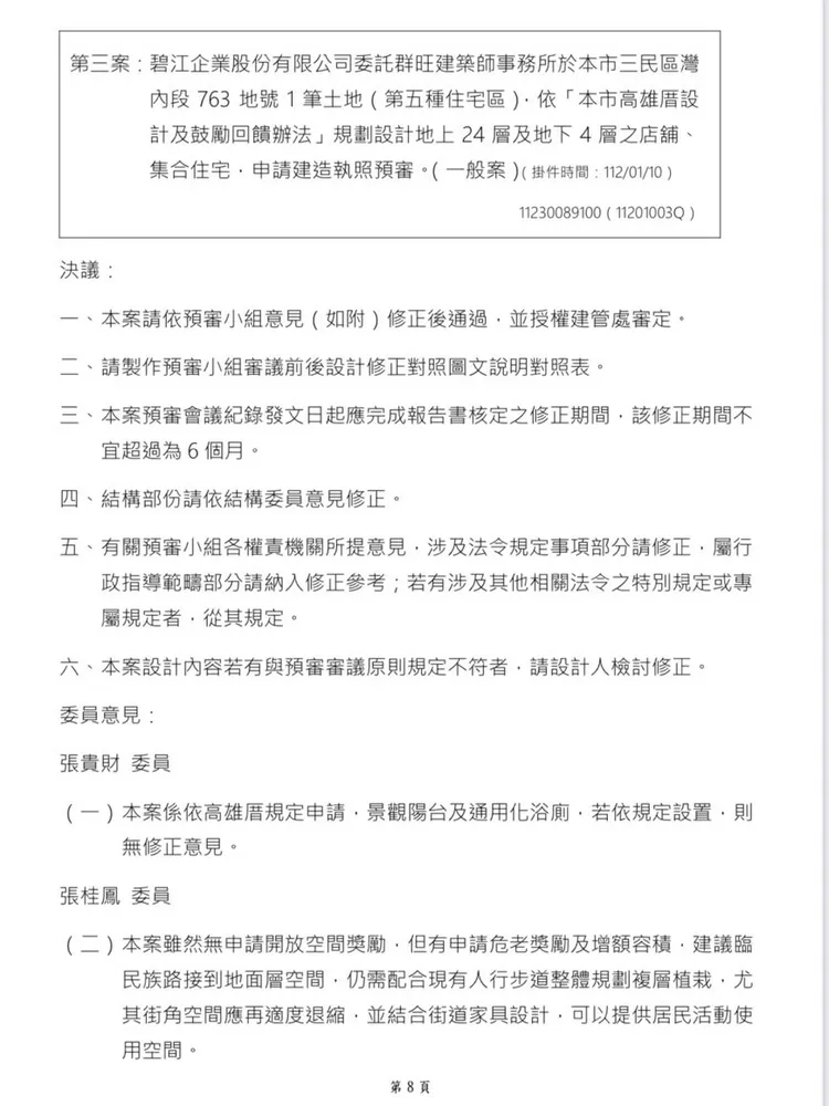
針對興富發未來開發內容,《壹蘋新聞網》依高市工務局建照執照預審小組第342次會議紀錄內容顯示,興富發子公司碧江企業未來將興建地上24樓、地下4樓店舖及集合住宅,若建商依預審小組意見進行修正,將通過申請建照。
高雄房屋市場調查協會榮譽理事長蘇永仁分析,該筆基地屬市中心少見超過4000坪以上高容積地,因此未來推案無論興富發或東南水泥朝向造鎮不意外,而區段位屬大順百貨商圈,周邊鄰近好市多大順店與「義享天地」百貨,未來大順路沿線還有富邦商場開發案將完工,「以目前市況若推預售,房價勢必站上4字頭成交行情,甚至挑戰單坪45萬元,然而周邊因有百貨建設利多,且又有輕軌重大建設,建商可能不急於進場,邊看建設發展與區段房市再開發。」

爆料信箱:news@nextapple.com
★加入《壹蘋》Line,和我們做好友!
★下載《壹蘋新聞網》APP
★Facebook 按讚追蹤