京城建設公司成立至今最具指標個案「京城天贊」,位於鼓山區農16特區凹子底森林公園首排,依實登揭露住家每坪成交單價落在50.1-66.2萬元,社區均價58萬元高居全市之冠。
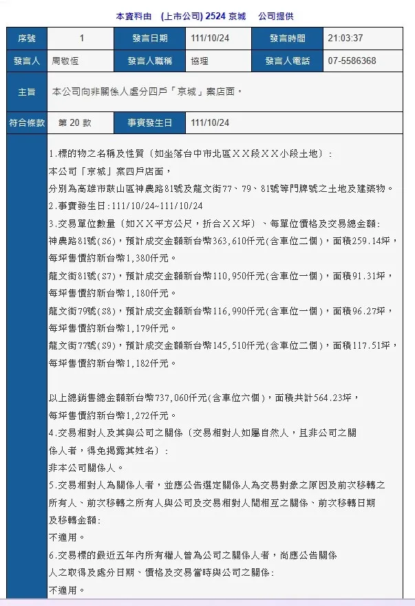
而依據市調統計該案目前過戶62戶,當中包含今年11月5戶,而查詢近期京城建設重大訊息發現,在10月24日曾有公告成交4戶店面,坪數介於91.3-259.1坪,成交總價落在1.1-3.6億元間。
4戶店面合計總坪數564.23坪內含6個車位,成交總價7億3706萬元,換算每坪127.2萬元。詢問京城建設指出,11月過戶5戶中確實有4戶店面,但礙於購屋者隱私不便透露相關內容。查詢購置4戶頂級店面謄本,買方登記在「瀚皇有限公司」。
《壹蘋新聞網》調查,瀚皇負責人阮馨嬅也是博田國際醫院副董事長暨執行長,其父阮仲炯為曾為高雄老字號阮綜合醫院副院長,但2年前爆發家族內鬥,阮仲炯及阮馨嬅慒懂次會解職後,轉往博田,現分別擔任董事長及副董事長暨執行長。
永慶不動產高雄中華藝校加盟店副店長楊涵宇表示,單坪店面成交突破125萬元,在高雄十分罕見,在美術館區段大樓店面目前成交行情落在單坪100萬元,然而該案屬高雄第一豪宅,因此每坪127.2萬元成交仍在合理行情。
★快點加入《壹蘋》Line,和我們做好友!
★下載《壹蘋新聞網》APP
★FB按讚追蹤《壹蘋新聞網》各大臉書粉絲團,即時新聞到你手,不漏任何重要新聞!

點擊閱讀下一則新聞
楠梓再創新高 茂德「高大之森」最貴單坪46萬4字頭佔比僅14.6%