斯邦奈列出4項求償金額,消費者未使用票金額損失為:17,290,846元、國外藝人金額損失為:18,491,966元、公司名譽損失求償:1元、負責人精神損害求償:1元,共計求償金額為35,782,814元整。對此網友紛紛敢到傻眼,質疑斯邦奈此番言論非常不負責任,而且雖然斯邦奈表示已經暫停業務,但卻抓到負責人蔡家偉用名下另1間公司「拾壹庫商號」的地址、斯邦奈的電話申請新公司「超世代國際文化有限公司」,且超世代將負責舉辦今年台灣的Ultra Music Festival,被質疑根本就是換湯不換藥。

斯邦奈負責人蔡家偉被網友抓包開新公司繼續接活動。翻攝台灣公司網
斯邦奈負責人蔡家偉被網友抓包開新公司繼續接活動。翻攝台灣公司網
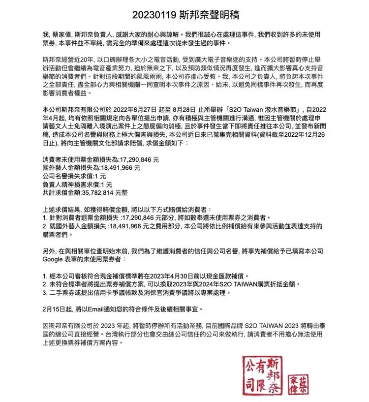
斯邦奈要求文化部賠款。翻攝斯邦奈臉書
斯邦奈要求文化部賠款。翻攝斯邦奈臉書

對此文化部也立即發出聲明回擊:「針對斯邦奈公司今(19)日發布聲明將向文化部求償3578餘萬元一事,文化部表示,去(2022)年S2O事件發生時,文化部已完整對外揭露相關證據及斯邦奈公司申請時序,後續亦積極配合消保單位處理消費者退票事宜。今斯邦奈公司未能完成退款,反向文化部提出求償,意圖將賠償責任轉嫁文化部,文化部表示尊重,並再次強調,求償需透過法律作為,請斯邦奈公司提告,透過司法判決確認真相。」

★快點加入《壹蘋》Line,和我們做好友!

★下載《壹蘋新聞網》APP

★FB按讚追蹤《壹蘋新聞網》各大臉書粉絲團,即時新聞到你手,不漏任何重要新聞!

壹蘋娛樂粉專

壹蘋新聞網粉專


點擊閱讀下一則新聞 點擊閱讀下一則新聞
第98屆奧斯卡戰情分析|吸血鬼音樂劇《罪人》後勁噴發 挑戰李奧納多大片