民眾黨前發言人李有宜11月30日宣布退出民眾黨,並請辭黨職,外界認為與民眾黨主席黃國昌力推三重、蘆洲區主任周曉芸空降新北市議員選舉有關。近日民眾黨代表卓志鋼正在連署發動臨時黨代表大會,要求《選舉決策會管理辦法》中增訂「提名名單公布之明確時程」。

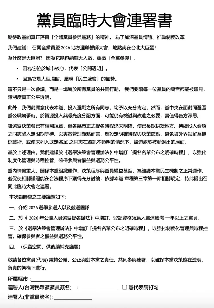
昨日又有支持者在群組上瘋傳「黨員臨時大會連署書」,號召黨員在台北大巨蛋開臨時大會。連署書一出,民眾黨支持者引起廣大討論,有人質疑「大巨蛋場租一場至少105萬!哪來這麼多錢借場地」、「大巨蛋不是不能租借做政治活動?」

該連署書提及,臨時會之主要議題包括,介紹2026選舉參選人以及競選團隊;於《2026年公職人員選舉提名辦法》中增訂,登記資格須為入黨連續滿一年以上之黨員;於《選舉決策會管理辦法》中增訂 「提名名單公布之明確時程」,以強化制度化管理與時程控管,確保參與者之權益與選務公平性。

民眾黨支持者發起「黨員臨時大會連署書」。讀者提供
民眾黨支持者發起「黨員臨時大會連署書」。讀者提供

民眾黨上午舉行黨團記者會,針對有黨代表發起連署開臨時會,要求「公布提名時程」。黃國昌回應,秘書長周榆修有向他報告,有黨代表連署要到大巨蛋開黨代表大會,「我聽了有點嚇一跳,民眾黨代表僅151位,要到大巨蛋去開我真的有點驚訝,且大巨蛋不能舉辦政治活動,不過民眾黨是有制度的政黨,會按照制度辦理。

黃國昌強調,民眾黨中央委員會與選對會都是按照今年8月黨代表大會所通過的提名條例,按照程序公開透明進行;選區秉持「先易後難」原則,提名相當順利,黨內每一波提名都會公告;且以議員提名時程來看,民眾黨早於藍綠兩黨開始起跑。

火線話題 | 民眾黨退黨潮

這篇報導屬於「 民眾黨退黨潮 」主題,更多延伸閱讀:

  1. 初選不透明釀民眾黨跳船潮! 黃國昌喊話:「全民調」決定最公平
  2. 專訪|黃守仕拚翻轉汐止!拋5大民生政見 用「洋甘菊精神」迎戰黨內初選
  3. 獨家|民眾黨跳船潮!參選人齊控「初選細節不透明」 基層怒:還有下一波退黨

點擊閱讀下一則新聞 點擊閱讀下一則新聞
酸爆蔣萬安!柯文哲:營養午餐免費、鮮奶政策「騙選票很有用」