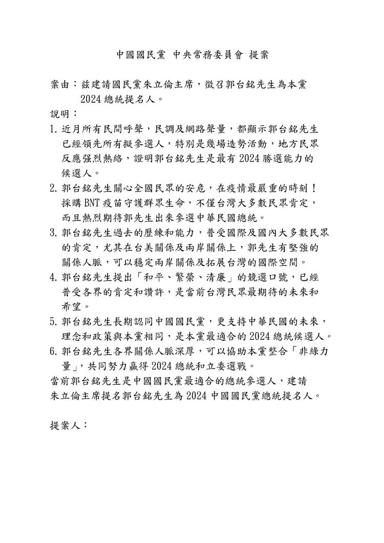
郭台銘今晚將會見國民黨主席朱立倫,外界關注「朱郭會」到底將談些什麼。只是在此刻,黨內挺郭、挺侯派卻互相廝殺,有力挺郭台銘派者發動中常會提案聯署書,列出6點聲明要求朱立倫徵召郭台銘,而除了常委系統外,彰化縣議會也發動連署,據悉是議長謝典林所發動,希望全台議長連署徵召郭台銘,藉此影響黨中央決定。
以下是彰化縣議會擬提案內容:
全力支持鴻海集團創辦人郭台銘先生爭取中國國民黨提名競選2024年中華民國總統
台灣經過Covid-19疫情的三年重創,基層民眾生活非常困難,台灣需要有能力帶領大家通離苦海的國家領導人。
兩岸關係經過中美貿易大戰,民進黨政府無法以台灣人民利益為優先,對中美兩強保持等距和平衡往來的堅定立場,一步步將台灣推向兵凶戰危的處境,這不是台灣人民的選擇,台灣需要能力帶領大家遠離戰爭威脅的國家領導人。
1974年夏天,行政院長蔣經國推動「十大建設」改善台灣基礎建設和投資環境後,決定再推動半導體產業做危台灣下一個世代的龍頭產業,經過五十年的發展,台灣半導體產業的產值已經是全國第二,台積電更被譽為「護國神山」!我們可以說,台灣沒有蔣經國,就沒有半導體;台灣沒有半導體,就沒有台積電!台灣產業面對未來的全國競爭,我們需要有能力帶領大家到全世界賺錢的國家領導人,我們不只要MOU(合作備忘錄),我們更需要ORDER(訂單)!
我們認為,鴻海集團創辦人郭台銘是唯一符合上述民眾心聲的人選!我們鄭重呼籲,中國國民黨徵召郭台銘先生代表參選2024年中華民國總統,帶領台灣走出眼前的困境,創造光明的未來!
簽署人:
彰化縣議會
縣議員

爆料信箱:news@nextapple.com
★加入《壹蘋》Line,和我們做好友!
★下載《壹蘋新聞網》APP
★Facebook 按讚追蹤
點擊閱讀下一則新聞