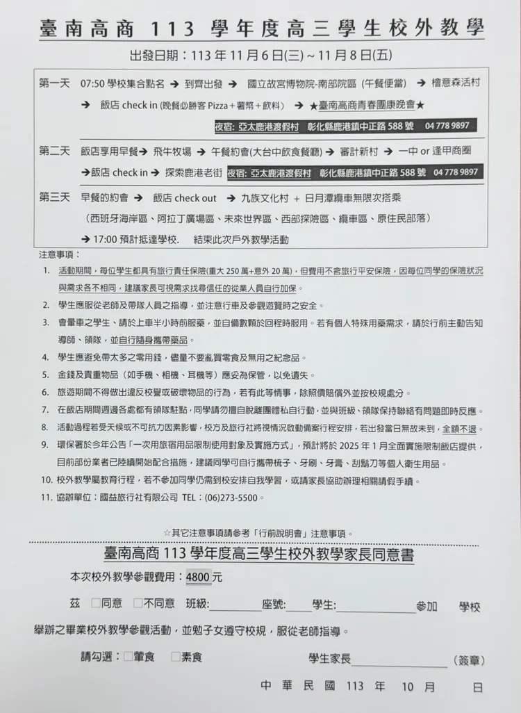
攤開台南高商畢業旅行行程,3天2夜中包括首日的南投九族文化村+日月潭纜車無限次搭乘、第二天前往苗栗飛牛牧場、台中新村、一中或逢甲商圈、鹿港老街等,最後再到嘉義故宮南院、檜意森活村,PO文者質疑第一天是周三,正好是日月潭纜車維修日,這樣排「有事嗎?」也質疑4800玩3天到底值不值得。

推薦新聞:下體出血就醫驚吐「我生了一個孩子」 狠心女產子竟裝塑膠袋丟路旁

旅行社業者透露,學校畢業旅行的經費有限,都是最低標承辦,且都往外地跑,加上什麼都漲價,遊覽車、食宿費用就占6、7成以上,還有景點園區門票費用等,以往3000元到4000元左右就能辦成,現在至少要4、5000元才能維持品質,「一分錢一分貨」,該校行程「算中肯」,業者也有辦過收費上萬的高價團,住好吃好,但還得視校方預算而定。

台南高商畢旅排搭日月潭纜車,當天正逢維修日,校方發現後緊急更改行程。翻攝臉書
台南高商畢旅排搭日月潭纜車,當天正逢維修日,校方發現後緊急更改行程。翻攝臉書

對此,台南高商回應,17日中午發下行程後,就接到日月潭纜車當天維修的反應,當下與九族文化村、旅行社確認後,已將首日行程與第三天對調,當天下午就請班長在班群公告通知,今天中午重新提供新版行程,調查同學意向,也不排除從九族文化村改成麗寶樂園,對於費用部份,已經盡力處理,但無法讓所有人滿意。

台南高商畢業旅行新版意向書。校方提供
台南高商畢業旅行新版意向書。校方提供
作者簡介

莊曜聰

當過廣告業務、公關、房仲、外商講師,輔大新聞傳播系畢業,卻在35歲才重回媒體圈,人生一言難盡,喜歡跟刁民一起,感受人間煙火氣,社會新聞還是最愛,你有故事我有筆。


點擊閱讀下一則新聞 點擊閱讀下一則新聞
關西鎮代會主席涉詐領出席費遭約談 檢察官複訊後當庭逮捕聲押