去年10月資策會提起自訴指控,高虹安與資策會同仁共同發表的2篇期刊論文「Quality prediction modeling for multistage manufacturing based on classification and association rule mining.」、「Sparse Coding for Manufacturing Quality Prediction」,著作權屬於資策會,但高虹安大量引用在個人的博士論文中,其中一篇重製約8成,另一篇約3成,卻未註明出處,資策會不滿,因此提起自訴控告高虹安違反《著作權法》。
法院今年3月21日首次開庭,但僅傳喚資策會這方出庭確認自訴內容,資策會僅律師出庭後表示,高虹安侵權部分包括「姓名表示」、「重製改作」、「公開傳輸」等部分。
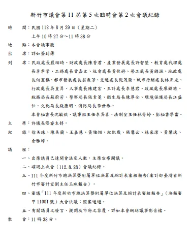
法官原本排定8月29日傳喚高虹安出庭,但高虹安以市議會開臨時會為由,向法院請假聲請改期,法官也將庭期改到明天上午,傳喚高虹安出庭,不過詭異的是,根據新竹市議會8月29日當天的會議記錄,高虹安並沒有被列入出席名單。
根據「新竹市議會第11屆第5次臨時會第2次會議記錄」,8月29日上午10點27分到11點38分,審議「111 年度新竹市總決算暨附屬單位決算及綜計表審核報告」,列席的官員有民政處長嚴翊琦、財政處長陳香君、產業發展處長許智堡等25人,但並沒有高虹安。
另從新竹市議會官網的2段議事影音,當天開議的畫面也全程未見高虹安身影,究竟高虹安以開臨時會為由請假,當天為何未出席議會、是否另有隱情,有待她出面說明。

爆料信箱:news@nextapple.com
★加入《壹蘋》Line,和我們做好友!
★下載《壹蘋新聞網》APP
★Facebook 按讚追蹤
點擊閱讀下一則新聞