陳怡君揭露,北市教育局一名即將退休的長官,竟對女下屬摸手、肩膀及臀部,不過該下屬認為辦公室沒有監視器難以舉證,再加上長官將退休,她擔心會2度受到傷害,所以選擇忍耐「等長官退休就好了」。

陳怡君還說,衛生局的兩件職場霸凌案,其中一人欲輕生被勸阻,另一人則因精神數度崩潰已經選擇離職。

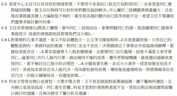
陳怡君指出,在去年度的台北市政府員工滿意度調查報告中,有公務人員提及,機關首長太過情緒化「叫同仁的口氣像在叫狗一樣」、「拿筆桿戳同仁的頭」,被霸凌對象就連中階主管也中槍。她說,更糟糕的是主管毫無同理心、官威大壓死人,出口成章大力甩掛電話,多次在公開場合使用不適當態度字眼貶低下屬,而在勞動的部分疑似也存在違法的狀況,公務人員明明在上班卻不能申報出勤,常常淪為做義工的狀況。

她提到,報告中還包括「請購系統及公文系統」的不便影響行政效率、印表機碳粉需長官貼錢購買、市府公務電腦所提供的工作軟體不足,連最基礎可編輯PDF程式都沒有,還有辦公室老舊,牆壁有裂痕加上屋頂不斷漏水且損害燈具,卻只有補漏水加鐵皮。

推薦新聞:北市府也爆霸凌!申訴系統「府級」鍵反黑被嘲諷 社會局出面了

北市府員工滿意度調查報告曝光。陳怡君提供
北市府員工滿意度調查報告曝光。陳怡君提供

陳怡君提及,蔣萬安在選前表示當選後第一個要拜訪清潔隊,但市長上任已近二年,卻沒有發現該份調查報告中,清潔隊表示,上班待命區9人共用一個貨櫃屋,導致清潔人員休息時間,卻沒有椅子可以坐。她質問台北市長蔣萬安,5年將投入21億元改造延壽大樓跟廣場改建前,要不要先花錢改善這些公務人員辦公的困境?

她表示,這份滿意度調查報告中除了有被霸凌者的資訊外,也有公務人員向她表示,每年都做這份報告,每年都沒有改善被霸凌及行政效率低落的陋習,該份調查報告市府真的有心在傾聽公務人員的心聲嗎?更直呼這份報告做了也是白做!

陳怡君補充,勞動部公務員之死引發骨牌效應,新聞稿截稿前又接獲一件市府霸凌投訴,許多公務人員對於霸凌調查不具信心,認為最後還是官官相護,所以選擇向民代投訴,市府若有決心要杜絕職場霸凌,在調查的成員上應避免該單位長官為調查人員,應以辦公室投訴人員提供的資訊為主,傾聽被霸凌者的心聲,幫助協調調整工作,協助被霸凌者及霸凌者至諮商中心接受諮詢。

北市府員工滿意度調查報告提及職場存在不合理狀況。陳怡君提供
北市府員工滿意度調查報告提及職場存在不合理狀況。陳怡君提供
作者簡介

張綵茜

世新大學新聞系畢業,曾任國土研究中心podcast主持人。專跑台北市政府與市議會,長期追蹤交通建設、補助政策及社會議題,持續關注公共治理。


點擊閱讀下一則新聞 點擊閱讀下一則新聞
50歲月薪「及格線」曝光!中位數4.3萬 產業差距拉開近一倍