勞動部說明,勞動力發展署北基宜花金馬分署生同仁輕生是否涉及職場霸凌一案,勞動部已邀集專家及員工代表等組成調查小組,並進行相關人員訪談,待調查報告完成後,會儘速對外公布調查結果。

勞動部提及,坊間指涉分署人員有貪瀆不法一節,請向本部政風單位陳情檢舉,如涉不法情事,亦會啟動廉政系統依法查明。另外,有關外界陳述今年2月向本部陳情檢舉一節,經查詢收文及人民陳情系統等,均無案件收文。

對此,李宇翔昨晚回應「把我稱之為坊間人士就算了,想反駁我請貴大部不要空口說白話!我的爆料都是有憑有據。」他公開向謝宜容提出質疑,今(2024)年2月間是否曾因北分署陳情案,被叫到勞動部喝咖啡,更揭露謝宜容被調查的隔天,立刻調查告密者,甚至發函要求不可將分署事務對外張揚,否則移送。

 

李宇翔發文反擊勞動部並附圖稱爆料都是有憑有據1。翻攝李宇翔臉書
李宇翔發文反擊勞動部並附圖稱爆料都是有憑有據1。翻攝李宇翔臉書
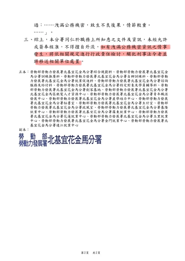
李宇翔發文反擊勞動部並附圖稱爆料都是有憑有據2。翻攝李宇翔臉書
李宇翔發文反擊勞動部並附圖稱爆料都是有憑有據2。翻攝李宇翔臉書

 

此外,勞動部強調,分署長已請假靜候調查,其職務已由勞動力發展署施主任秘書暫代,在調查期間,為避免影響調查小組進行訪談,以及避免過度揣測,懇請社會大眾靜候調查結果,以尊重亡者,並避免造成二次傷害。

李宇翔說:「我要請大家不要害怕,務必講出真實的情況,才能對這件事情有所幫助!如有任何困難,歡迎和我聯繫。」並表示勞動部調查期間,請大家靜候相關調查,不希望有任何人企圖操作此事政治化。

李宇翔今(12日)參加完告別式後發文,不希望有任何人企圖操作此事政治化。翻攝李宇翔臉書
李宇翔今(12日)參加完告別式後發文,不希望有任何人企圖操作此事政治化。翻攝李宇翔臉書
作者簡介

張綵茜

世新大學新聞系畢業,曾任國土研究中心podcast主持人。專跑台北市政府與市議會,長期追蹤交通建設、補助政策及社會議題,持續關注公共治理。


點擊閱讀下一則新聞 點擊閱讀下一則新聞
「全台最難訂吃到飽」1招免搶!國旅找餐飲助攻 500盤料理免費吃