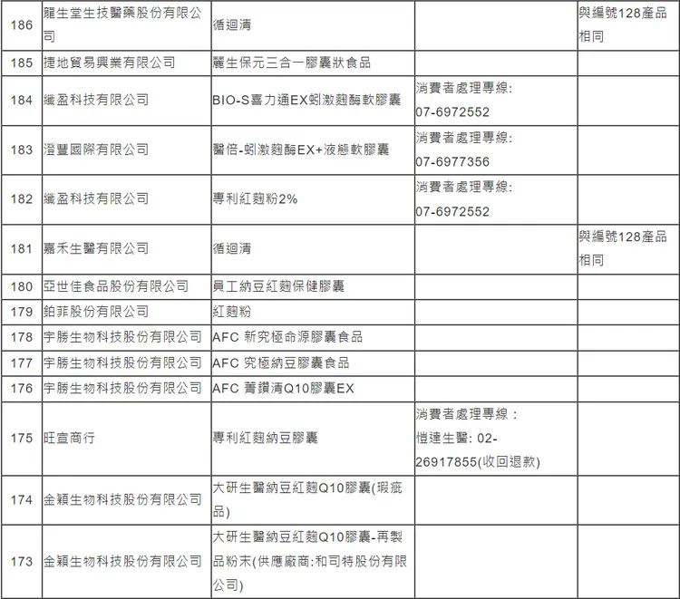
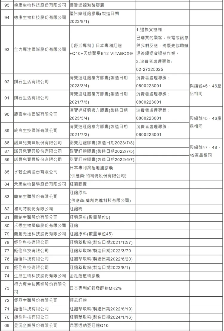
食藥署最新公告,國內業者主動通報預防性下架的226件產品名單  

食藥署表示,食品業者倘有使用或販售日本「小林製薬」之紅麴相關原料或產品,請依日本原廠通知或建議,停止使用、販售及自主下架,並應依食品安全衛生管理法第7條第5項,落實自主通報;倘有使用或販售但未通報者,依同法第47條,可處新臺幣3萬至300萬元罰鍰等。  

推薦新聞:買到含小林紅麴原料產品 食藥署教你這樣做

食藥署強調,消費者買到含有日本小林製藥紅麴原料產品,如有疑義,可撥打食安專線1919或消保專線1950洽詢。    

如果消費者食用日本小林製藥紅麴所製相關產品後發生身體不適,可至食藥署「全國健康食品、特殊營養食品及膠囊錠狀食品非預期反應通報系統」通報(http://qms.fda.gov.tw/tcbw/index.jsp)或撥打專線電話(02)23210594進行通報,案件於受理後將進行相關評估分析食用產品與非預期反應的相關性。  

此外,食品安全保護基金亦可補助消費者保護團體,協助消費者進行團體訴訟。      


點擊閱讀下一則新聞 點擊閱讀下一則新聞
拉鍊壞了該修嗎...完全免拆!神人用3D列印做出拼裝拉鍊