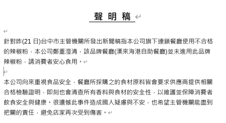
台中市食安處昨發布新聞表示,台中市津華食品向濟生公司購入36公斤「蘇丹紅」問題辣椒粉,部份售出給台中SOGO百貨的「漢來海港餐廳-台中」等業者使用;漢來海港餐廳今天發出聲明,表示漢來海港自助餐廳並未進用此品牌辣椒粉,還說該餐廳採用的食料原料都會要求廠商提供合格檢驗證明,「很遺憾此事件造成國人疑慮與不安,也希望主管機關盡到把關的責任,避免店家再次受到傷害。」

熱門新聞:屏東縣議長周典論涉砸500萬挺郭台銘連署 不認罪!今起訴遭建請從重量刑

食安處表示,今日進一步前往稽查,確認同集團同樣位於台中SOGO百貨的漢來軒粵菜餐廳進貨問題辣椒粉約7.5公斤,已全數製作辣油用於菜品,現已全部用罄。而漢來海港餐廳則未進用問題辣椒粉。食安處除要求餐廳禁止使用相關產品,妥善處理消費者權益問題外,也已掌握台中市問題原料流向並持續追查。

漢來海港餐廳聲明未進用問題辣椒粉,中市府查證確認是同集團的漢來軒粵菜餐廳使用7.5公斤用於菜品。翻攝畫面
漢來海港餐廳聲明未進用問題辣椒粉,中市府查證確認是同集團的漢來軒粵菜餐廳使用7.5公斤用於菜品。翻攝畫面

另外,調味粉大廠小磨坊也發出聲明,強調公司未採購此次新聞稿中的辣椒粉原料,食安處新聞稿中提到「進貨3000公斤原料」,雖與此次問題辣椒粉為同一進口申請書,但實屬不同品項,公司使用的辣椒粉均經第三方公正單位檢驗合格後才入廠生產。

台中市食安處表示,食安處接獲他縣市通報後,經查對上游保欣企業進口申請單後確認,小磨坊進貨的品項是匈牙利辣椒粉,非問題辣椒粉;另有一批疑似問題批號的辣椒粉,則有進貨3,000公斤,均未使用並已全數退貨,該公司有提供近一年其餘5批辣椒粉的檢驗資料,均為送第三方公正檢驗單位進行檢驗,結果均未檢出。

小磨坊發聲明強調公司未採購此次新聞稿中的辣椒粉原料。翻攝照片
小磨坊發聲明強調公司未採購此次新聞稿中的辣椒粉原料。翻攝照片

至於「蝦味先 香辣口味」產品,台中市各經銷商持續更新統計資料,全市共計進貨3624.3公斤、未售出1565.25公斤,已銷售2057.8公斤給各下游販售處,現已回收964.6公斤,後續將持續督促經銷商回收工作並更新統計資料。

作者簡介

鮮明

曾先後任職3家平面媒體,跑過許多大大小小的社會新聞,擅長處理讀者投訴、爆料案件,挖掘網路熱門議題,樂於踢爆社會的不公不義。


點擊閱讀下一則新聞 點擊閱讀下一則新聞
愛吃爭鮮小心!加拿大海膽重金屬超標 中國辣椒乾含有違規色素