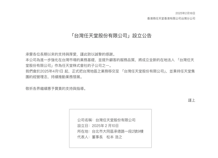
根據任天堂公告表示「本公司為進一步強化在台灣市場的業務基礎,並提升顧客的服務品質,將成立全新的在地法人 『台灣任天堂股份有限公司』作為任天堂株式會社的子公司之一。我們會於2025年4月1日起,正式把台灣地區之業務移交至 『台灣任天堂股份有限公司』,並秉持任天堂集團的經營理念,持續推動業務發展。」

根據了解,台灣任天堂曾於1991年在台灣成立子公司「任天堂溥天股份有限公司」,負責遊戲主機及遊戲軟體的發行。後來隨著市場環境的變化,任天堂溥天在2014年結束營運,並將台灣的業務交由香港任天堂負責。現在任天堂宣布成立新的「台灣任天堂股份有限公司」,並計劃於2025年4月1日起正式將台灣地區的業務轉移至該公司。

再加上日本日前宣布將會停止國外信用卡進行eShop購買的動作,也讓許多台灣任天堂玩家推測並期待台灣專屬的eShop商店正式「開幕」!

台灣任天堂於官網釋出公告。翻攝任天堂官網
台灣任天堂於官網釋出公告。翻攝任天堂官網
作者簡介

趙筱文

壹蘋新聞網財經科技線記者,關注產業動態與消費市場,以清晰專業的方式報導最新科技趨勢與生活議題。


點擊閱讀下一則新聞 點擊閱讀下一則新聞
邊數錢邊認錯?蘋果地圖導入新功能 庫克認了:任內最大失敗