政治工作者周軒今在臉書爆料,今年2月26日北市選委會來文給中選會, 台北市立委所有罷免案第一階段提議連署書的清點資料,當中提及「罷免吳思瑤的第一階段連署書,居然有142件連署書所載的『被罷免人』,被台北市選委會抓到,不是『吳思瑤』。」

周軒直言,這太誇張了,國民黨這些人要罷免吳思瑤,居然連署書上面寫的不是「罷免吳思瑤」?濫竽充數、造假舞弊到這種程度?抄連署書都抄錯嗎?賴苡任說明天要上法院了,是不是要跟法官一起好好說一下,這是怎麼回事?

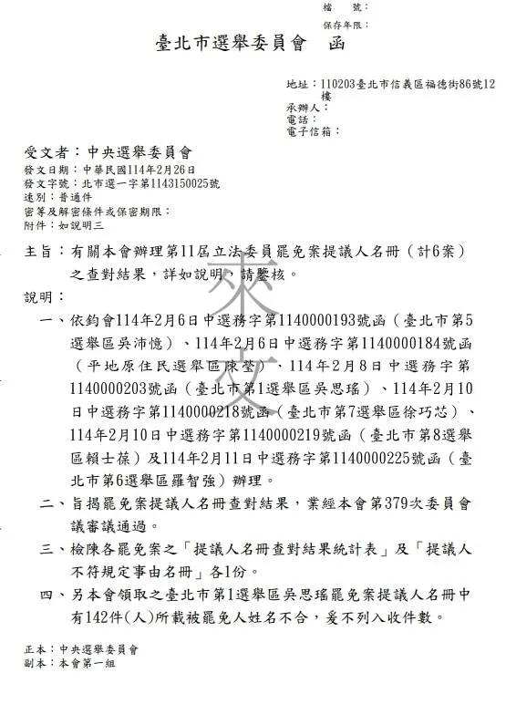
北市選委會函文提及,北市第一選區罷免案提議人名冊中有142件所載被罷免人(吳思瑤)姓名不合。中選會提供
北市選委會函文提及,北市第一選區罷免案提議人名冊中有142件所載被罷免人(吳思瑤)姓名不合。中選會提供

對此,中選會今證實,今年2月26日北市選委會來文,內容提及北市第一選區罷免案提議人名冊中有142件(人)所載被罷免人姓名不合,北市選委會爰不列入收件數。

中選會強調,無論是中選會、北市選委會均依法辦理選務,此前因有國會索資,故已依法循例回覆立委辦公室,經查閱公文系統,確有此來文。

至於所載被罷免人姓名不合,其錯載對象究為何人?中選會說,因北市選委會來文並未另予敘明,此狀況應由北市選委會對外說明,中選會無其他評論或回應。

火線話題 | 藍綠激戰大罷免

這篇報導屬於「 藍綠激戰大罷免 」主題,更多延伸閱讀:

  1. 江啟臣挺過罷免 透露盧秀燕致電「恭喜過關」
  2. 大罷免慘吞32比0 周玉蔻曝「民進黨有準備」:柯建銘該交棒了
  3. 綠委切割柯建銘!黃國昌嗆「太噁心」:當初抹紅抹黑不是一起?
作者簡介

邱筠媜

《壹蘋》政治組記者,臺師大企管系畢業,曾任議員助理、政黨小編。 「真理是新聞的最高價值,追求真相是新聞工作者的使命。」致力於將嚴肅政治議題轉化為清晰易懂的報導。


點擊閱讀下一則新聞 點擊閱讀下一則新聞
白色情人節禮物!張智倫攜手會計師公會 捐1500包白米助弱勢