民進黨立委擬參選人、台北市議員許淑華今天表示,北流1.9億的問題很簡單,文化部同意撥給柯文哲北市府蓋北流的預算上限就只有60億,60億預算之外的1.9億追加款就是柯文哲北市府要負責的。柯文哲不斷地把簡單的問題複雜化,指責文化部公文往來拖延時間,指責蔣萬安可以用第二預備金付錢,就是卸任後想將責任推給文化部跟蔣萬安。
許淑華狠酸,柯文哲有時間拍影片稱讚自己「了不起負責」,卻沒時間跟大家解釋,為什麼「負責」的柯市長,在任時只負責把帳單傳給文化部,就要文化部多付1.9億?也難怪文化部要花那麼長的時間去釐清相關爭議款項的項目、原因及責任歸屬,也不斷提醒台北市當初談好的統包價格就是60億。這並不是延宕,是替納稅人嚴格把關。
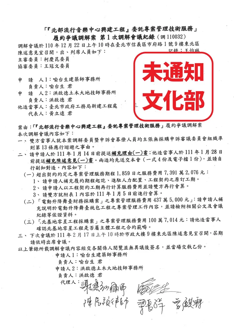
許淑華也提出關鍵公文,證明當時台北市政府的調解過程中,8次都沒有通知文化部。於台北市政府送文化部要1.9億的函文及歷程中的調解紀錄中,北市府從未通知文化部參與開會調解,直到最後要付1.9億了才通知文化部。
許淑華指出,如果你找包商幫忙蓋房子,談好你最多就只能出60億,過程中包商自行追加預算,都沒有通知你,最後房子蓋好才送62億的帳單來,你收到帳單會馬上付錢? 還是你會花時間去釐清哪些錢是你該付的?多的錢是誰的責任?誰要為此負責付錢?這些都是必須去釐清的,特別當你掌管的是公家預算,動支科目都有一定限制,更必須嚴加審查,不是一句「用二備金付錢」就能解決的。
許淑華批評,負責任不是拍拍影片、嘴巴上說說就可以了。平常說自己最認真最負責的人,真正要負責時,又變成「你負責我買單」,是最令人看不起的。又想要北流開唱當政績,又罵北流都是太監,又不願意在任內結清1.9億追加款,這就是柯市長負責任的表現?除去這些推卸責任的政治口水,市民最在意的是,把財政紀律掛在嘴邊的柯市長,為何不在任內編列預算付清北流的1.9億,替台北市民省下每月80萬的利息?

爆料信箱:news@nextapple.com
★加入《壹蘋》Line,和我們做好友!
★下載《壹蘋新聞網》APP
★Facebook 按讚追蹤
點擊閱讀下一則新聞