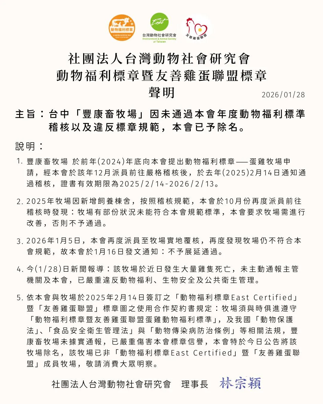
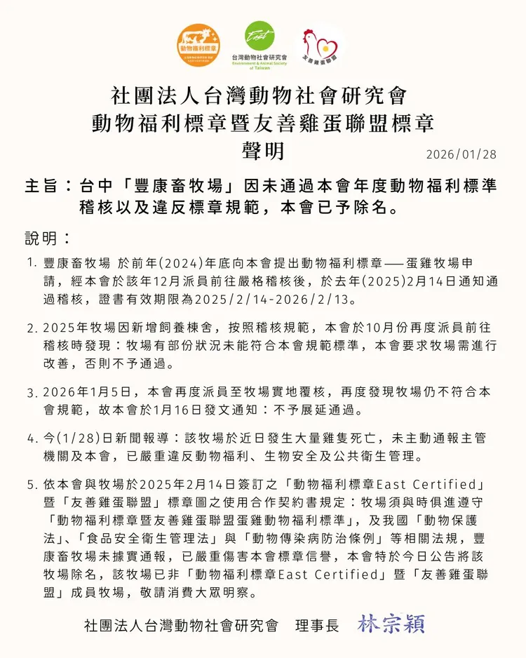
台灣動物社會研究會理事長林宗穎在臉書發文表示,該畜牧場2024年底提出動物福利標章蛋雞牧場申請,經該會派員稽核後,2025年2月14日通知通過稽核,證書有效期限至2026年2月13日;2025年新增飼養棟舍,該會10月稽查後要求改善,今年1月5覆核仍未通過,已於1月16日發文通知「不予展延通過」。

林宗穎說,該牧場於近日發生大量雞隻死亡,未主動通報主管機關及本會,已嚴重違反動物福利、生物安全及公共衛生管理,並嚴重傷害該會標章信譽,特於今日公告將該牧場除名,該牧場已非「動物福利標章East Certified」暨「友善雞蛋聯盟」成員牧場。

台灣動物社會研究會聲明。翻攝臉書
台灣動物社會研究會聲明。翻攝臉書
作者簡介

鮮明

曾先後任職3家平面媒體,跑過許多大大小小的社會新聞,擅長處理讀者投訴、爆料案件,挖掘網路熱門議題,樂於踢爆社會的不公不義。


點擊閱讀下一則新聞 點擊閱讀下一則新聞
台中1700隻雞死亡證實禽流感!未主動通報 市府開鍘最重罰百萬