台中市議員周永鴻指出,他接獲王姓獸醫佐陳情,明確指出市府報告中的疫情調查內容錯誤百出,扭曲事實;王姓獸醫佐也透過他提出三點具體聲明,希望釐清真相。

王姓獸醫佐聲明表示,10/10傍晚接到豬農電話稱說豬隻流鼻血,豬農說他詢問其他豬農,其他豬農都跟他說疑似app(放線桿菌胸膜肺炎),問他怎麽辦 但他連假期間無法帶獸醫前往確認,而市府調查報告說豬農有跟他諮詢,顯然有誤,因為他只有「被告知」。

王說,豬農電話中問他麽辦,他回稱「如果是app的話,廠裡有什麽藥?」豬農說有剩的藥,他就就回覆豬農「那也只能試試看,看怎樣再觀察一下吧」,但他實際上也不知道豬農後來投什麽藥,因此市府調查報告說我有治療,顯然有誤,因為這根本不是治療行為

王姓獸醫佐說,10/13他有接到豬農電話說正常要出豬了,他認為狀況應該是有改善,所以豬農通知他可以不用再找人過去,因此根本沒有10/13的通報,一直到10/19再度接到電話說公母豬都有死亡且數量增加,雖然豬農說10/14有公職獸醫去看過,但經驗上他還是覺得不對,所以答應10/20去了解狀況,並且說服豬農必須通報,後續也協助通報。

王說,市府調查報告說他13號有通報,顯然有誤,因為通報者根本不是他,「我也不知道為什麽14號獸醫既然去現場了卻不強制採檢?」

 

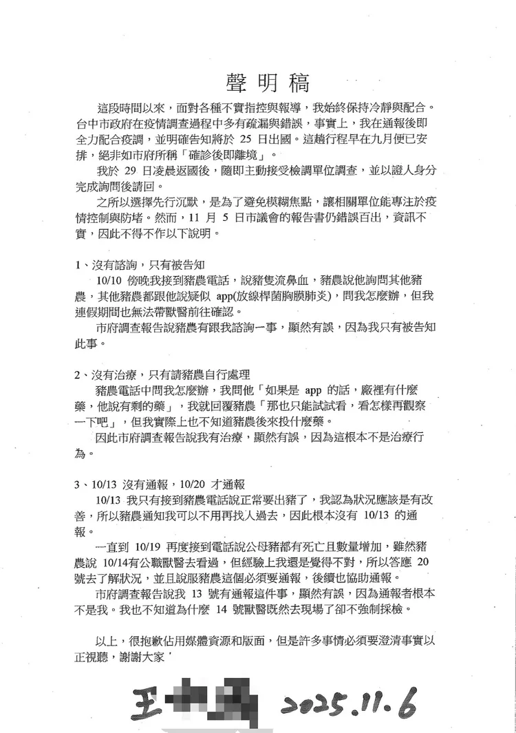
王姓獸醫佐聲明。周永鴻提供
王姓獸醫佐聲明。周永鴻提供

周永鴻批評,這份專案報告在王先生已經接受調查後才編撰,卻仍放入錯誤資訊,「根本是睜眼說瞎話」。而且市府在事件一開始說紀姓獸醫師診斷「放線桿菌胸膜肺炎」並投藥治療,被紀姓獸醫師在社群留言否認打臉後,報告又把延誤責任導向王姓獸醫佐。但事實是,兩位都沒有做出診斷和治療,市府顯然刻意推給獸醫誤診導致延誤。

周永鴻說,更離譜的是,報告同一頁還寫著「10月11日台中市養豬協會楊總幹事告知動保處案例場20頭豬隻死亡,推測為丹毒」,他質疑難道市府把協會總幹事當成下一個替死鬼?

周永鴻強調,中市府團隊防疫鬆散,甚至到荒廢的程度,才造成全台首例非洲豬瘟破口,卻還要在議會報告中公然說謊卸責?如果連接受檢調和局處調查的內容,都可以造假,是不是還有更多謊言?請盧秀燕和市府團隊面對真相、承擔責任。動保處應該公布約談四位獸醫和養豬協會的筆錄內容,才能讓大家釐清真相。

火線話題 | 非洲豬瘟防疫破功

這篇報導屬於「 非洲豬瘟防疫破功 」主題,更多延伸閱讀:

  1. 非洲豬瘟再現!疫區新增這一國 輸入重罰300萬
  2. 新北加碼飼料及設備補貼助穩定轉型 即起開放合格豬農申請
  3. 100換200!吃好豬、挺攤商 竹市發放振興豬肉產業加倍券

點擊閱讀下一則新聞 點擊閱讀下一則新聞
非洲豬瘟再現!疫區新增這一國 輸入重罰300萬