交通部長陳世凱日前宣布將著手50多年都沒納管的「隔熱紙透光率」,並預計6月將公布首部隔熱紙透光率安全指引。目前公路局擬訂範圍包含一般汽車前方擋風玻璃透光率為70%、前側窗則建議35%或70%以上,除3月11日邀集各單位和民團研商指引和透光率等標準外,原定3月25日邀學者和路權團體討論,未料竟上演「突襲式通知開會」爭議。

臉書粉專「交通安全唬平安2.0」發文表示,公路局於週末前發文,3月24日才收到、3月25日就要開會,直指疑用「不出席=無意見」拉公民團體背書!

推薦新聞:北捷紅樹林車門異常警訊 650旅客卡月台3分鐘

對此,路權團體也聯合抗議公路局用技術性阻礙民間團參與會議,因公民團體成員多為普通上班族,皆須事先請假。路權團體表示,交通部及所屬部門已多次用這類技術性手段阻礙民團參與,難以認同相關部門有消除交通地獄惡名等決心。

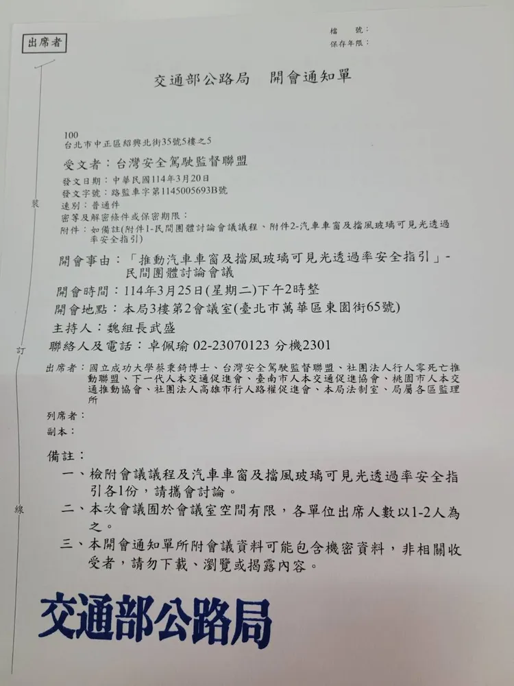
公路局原定召開隔熱紙安全指引會議,因臨時通知導致民團不滿。民眾提供
公路局原定召開隔熱紙安全指引會議,因臨時通知導致民團不滿。民眾提供

公路局則表示,在公民團體及NGO部分,原擇定3月25日下午邀請相關團體舉行座談,並在3月20日發文,但有民團反映因紙本寄送開會通知,導致收到開會通知單時距開會時間過短、未及準備等。公路局接獲反映,隨即決定延期,並將洽詢相關團體可以開會最大公約數,將擇期舉行。公路局也補充,未來在邀請民團開會時,將多加考量不同單位資訊環境差異性,輔以其他方式複式通知。

作者簡介

莊偉祺

曾任職於生活網站、品牌,喜歡從旅程中觀察時事,從飲食感受每個人不同經歷。新聞不只是一時的熱議消息,更是能在日常中累積眼界的基石。


點擊閱讀下一則新聞 點擊閱讀下一則新聞
週休天氣大不同!今恐有14度低溫又大雨 明東北季風減弱轉晴