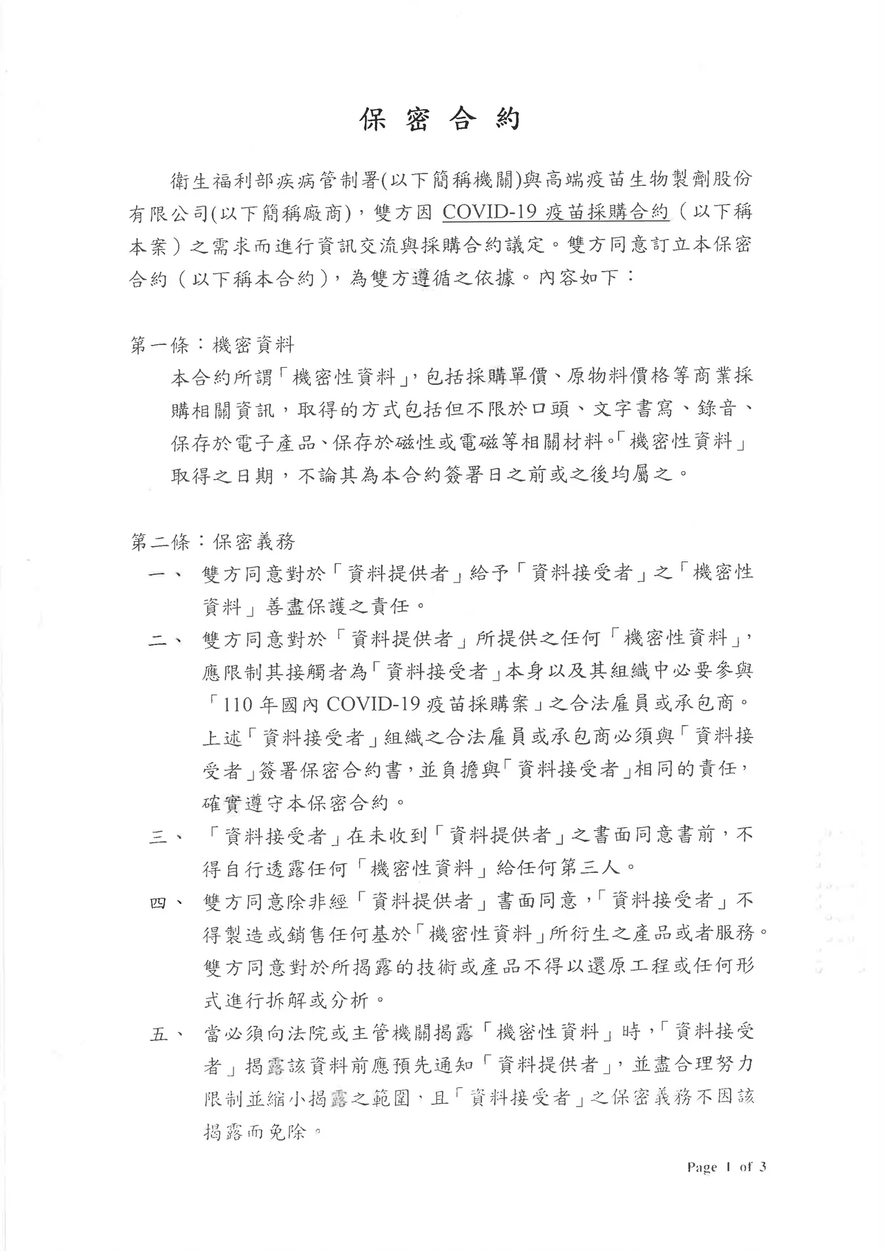
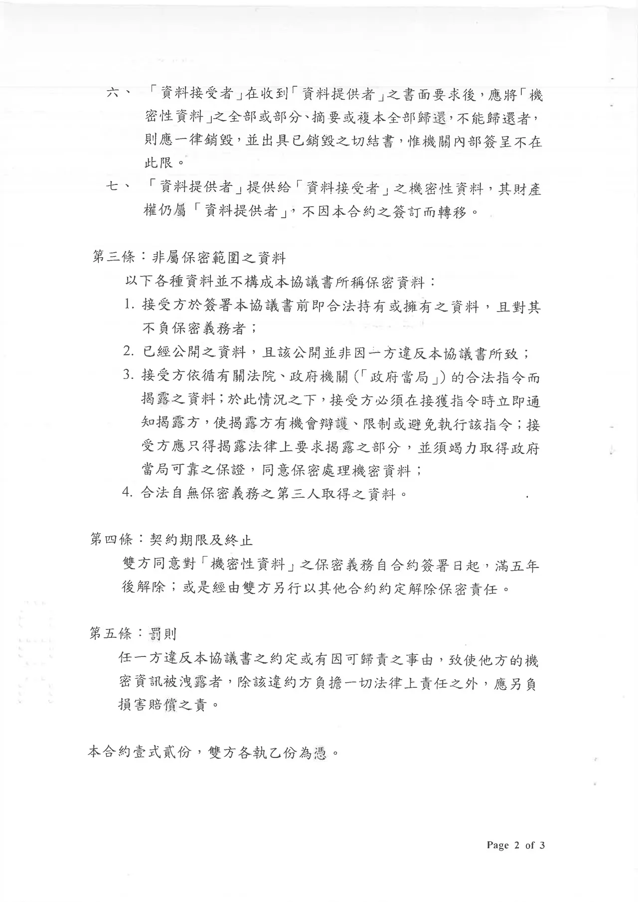
疾管署說明,依據與高端公司所簽訂的採購契約與保密合約,雙方均必須對契約內容予以保密,此作法係比照國際商業慣例,各國政府與疫苗廠商簽訂疫苗採購契約時,均有簽訂保密條款,目的為明訂雙方之義務,使買賣雙方權益皆獲保障,亦為信用基礎。原約定保密期限係至合約簽署日後5年,今日為昭公信,雙方皆同意提前公開。
疾管署重申,針對各項COVID-19疫苗採購與接種計畫之推動,均秉持專業且以全民健康福祉為優先考量,一切依法行政。
疾管署表示,高端COVID-19疫苗採購案過去已受監察院、審計部及立法院的調查與質詢,已充分接受檢驗,並無不可告人之事;又檢方偵查相關案件共63案均以「查無不法」簽結,顯示政府並未規避監督或涉及任何不法情事。

爆料信箱:news@nextapple.com
★加入《壹蘋》Line,和我們做好友!
★下載《壹蘋新聞網》APP
★Facebook 按讚追蹤