黃偉哲表示,國軍任務繁重,肩負的壓力也很大,像是今年登革熱疫情爆發時,國軍於第一線協助化學防治噴藥,颱風時也得隨時待命,協助救災搶險。市府特別代表全體市民向國軍表達最高敬意與謝意,透過這次豐富多元的優惠,打造燦爛九月,歡迎國軍及親友到訪台南,享受屬於自己的快樂時光。

熱門新聞:高雄城中城大火釀46死!二審改依殺人罪論罪 黃格格再逃死刑

 

黃偉哲感謝國軍辛勞,以實際行動力挺。市府提供
黃偉哲感謝國軍辛勞,以實際行動力挺。市府提供

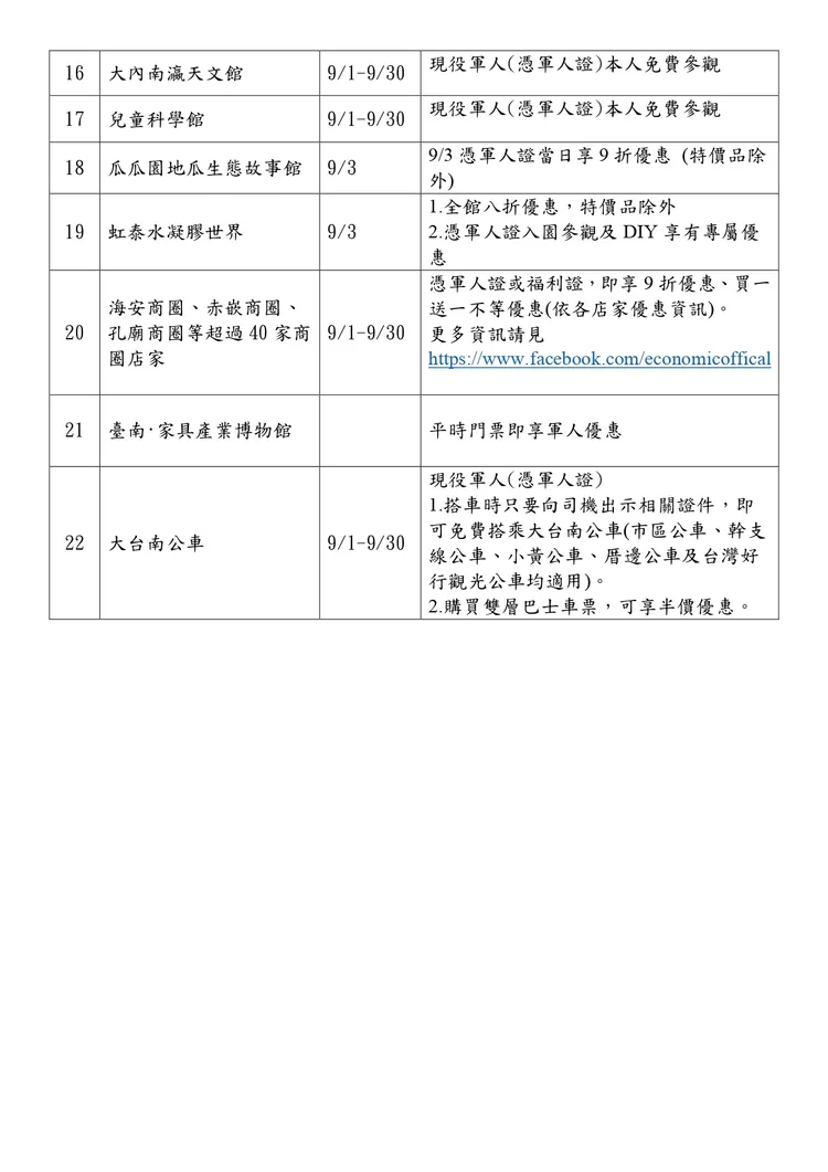
台南市今年推出的軍人節專屬優惠,種類相當多元,如海安商圈、孔廟商圈、赤嵌商圈,總計超過40間店家響應,本人憑軍人身分證至指定店家購物,就享有折扣或買1送1等好康,至全美戲院消費也可享貴賓價優待。

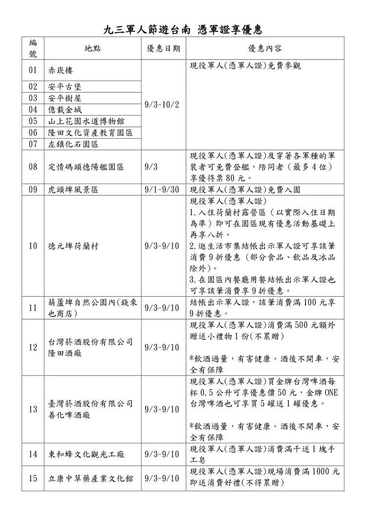
優惠期間,也可憑證免費參觀赤崁樓、安平古堡、安平樹屋、億載金城、山上花園水道博物館、隆田文化資產教育園區、左鎮化石園區、大內南瀛天文館及北區兒童科學館。「定情碼頭德陽艦園區」,也在9月3日推出現役軍人憑證免費登艦。

此外,新化虎頭埤、德元埤荷蘭村、葫蘆埤自然公園等景點,則推出憑證優惠。台南多家觀光工廠也響應推出國軍官兵專屬優惠,包括有台灣菸酒隆田酒廠與善化啤酒廠、東和蜂文化觀光工廠、立康中草藥產業文化館等。歡迎國軍官兵帶著全家大小一起來台南,放鬆享受愜意時光。

現役軍人相關優惠。市府提供
現役軍人相關優惠。市府提供
現役軍人相關優惠。市府提供
現役軍人相關優惠。市府提供

南市府表示,整個9月份,現役軍人只要向司機出示相關證件,就可免費搭乘大台南公車各路線,不必另外刷卡或購票。包括市區公車、幹支線公車、小黃公車、厝邊公車及台灣好行觀光公車等均適用,雙層巴士則可享半價優惠。同時歡迎國軍弟兄姊妹來台南住宿,享「台南好康券」優惠。

南市府說,軍事迷或一般民眾也可參考觀光旅遊局「軍事地圖」,走訪在地特色軍事景點、體驗國防教育,燃燒軍人魂!


點擊閱讀下一則新聞 點擊閱讀下一則新聞
暑假畫句點!基隆成功國小「哆啦A夢」主題迎小一新生