本身也是受害者的林俊凱說,最近發現辦公室垃圾子母車沒有清運,垃圾都已經滿出來了,經向房東詢問,才知道垃圾清運廠商黃金屋環保科技公司跑路了,現場直接撥打負責人手機與公司電話,都無人回應。

林俊凱說,進一步追查發現,黃金屋環保公司從今年4月至9月至少遭台中市環保局裁罰5次,原因主要為未設置貯存場及轉運站、實際從事廢棄物清運卻未申報營運紀錄,9月間更被台中市環保局廢止清運牌照;該公司雖有函文客戶說明,但環保局卻未在事前上網公告或警示,讓民眾無法事先因應,導致目前出現垃圾無人清運的情況。

受害者提供子母車堆滿垃圾無人清運的情況。民眾黨提供
受害者提供子母車堆滿垃圾無人清運的情況。民眾黨提供

林俊凱說,該業者早八月起就開始陸續出現狀況,有的住戶是反映子母車未上鎖被其他未簽約住戶丟棄自家垃圾,有的是簽約是一週清運三次,但都要等到垃圾滿出來接到客戶反映電話才來清運。

簽約戶黃先生說,今年8月跟黃金屋簽約,結果沒1個月就不來收垃圾了,預繳了6萬多塊,現在退款無門就算了,還要另外去找清運,不然垃圾都滿出來了,現在台中市私人清運的運量也嚴重不足,就算想找合法業者清運也不容易。

黃金屋清運公司無預警被撤照,簽約客戶垃圾無人清運。民眾黨提供
黃金屋清運公司無預警被撤照,簽約客戶垃圾無人清運。民眾黨提供

林俊凱說,目前自救會群組內的受害客戶約9位,均預繳數萬元不等的簽約金,其中5名客戶有意願提告求償,呼籲更多被害人出面指認,並要求台中市環保局在提前廢止廠商清運牌照前,應上網公告與警示,讓一般民眾可以提前知道自己所簽約的業者是否營運正常,避免這種廠商跑路、消費者求助無門的狀況。

環保局說明,經查黃金屋公司於今年5月間代受託清除單位提出停徵隨水費廢棄物清除處理費,環保局發現該公司尚未取得焚化廠進場資格,發文通知黃金屋公司應取得焚化廠進場量後才能執行業務,並通知受委託社區、單位及機構,無法辦理停徵廢棄物清除處理費。

環保局表示,黃金屋公司領有廢棄物清除許可證,但自領證後至今年8月31日期間,多次違反行政法令遭處分外,也違反行政刑法遭移送偵辦,後續環保局依廢棄物清理法第42條所訂定公民營廢棄物清除處理機構許可管理辦法第27條第1項第3款及第5款規定廢止丙級廢棄物清除許可證。

黃金屋公司無預警停止清運,民眾可向環保局(04-22289111分機66718)反映,將協助媒合民營清除機構,如有緊急短期需求則先由清潔科各區隊就近服務。

 

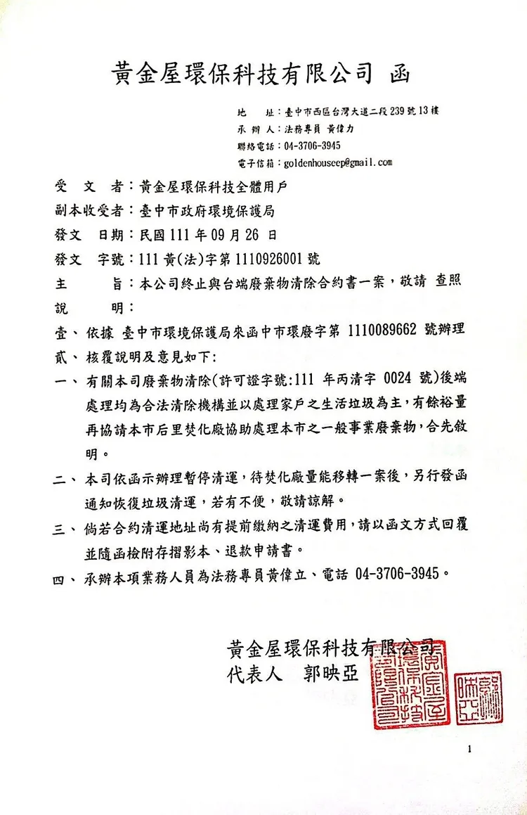
黃金屋發函給客戶表示停止清運。民眾黨提供
黃金屋發函給客戶表示停止清運。民眾黨提供
林俊凱呼籲台中市環保局針對有問題的民間清運業者,提早公告或示警。民眾黨提供
林俊凱呼籲台中市環保局針對有問題的民間清運業者,提早公告或示警。民眾黨提供
作者簡介

鮮明

曾先後任職3家平面媒體,跑過許多大大小小的社會新聞,擅長處理讀者投訴、爆料案件,挖掘網路熱門議題,樂於踢爆社會的不公不義。