林延鳳指出,事件發生於10月16日,一名特教學童的家長替孩子更衣時,赫然發現孩子大腿上有明顯掌印。由於該名學童除了視障外還有多重障礙,無法言語,家長立即透過家長會尋求協助,卻發現校方態度消極。她說,校方雖於隔日登入校安通報,竟指涉案人員「不詳」,也沒有依規定分開施暴者與被害人,更未主動聯繫家屬說明,且加害的隨車教保員仍繼續隨車工作超過一週,導致受害孩童情緒不安、心生畏懼。

直到事發10天後,家長在家長會長陪同下才得以查看監視器畫面,發現孩子在車上與教保員獨處期間,遭壯碩的教保員用力打大腿,造成明顯瘀傷。家長既震驚又自責,要求校方保留監視器畫面以利後續調查與懲處。然而,校方卻表示「無法保證影片不會遺失或損毀」,讓家長憤而報警。警方隨後到校製作筆錄,並保存監視器畫面複本,以釐清事件責任。

她發現,該校現任校長,在2016至2018年擔任學校教務主任時,面對學校內部疑似不當管教,在事件發生前一年就收到通報,卻僅口頭交辦、並未正式啟動校安通報,也未上報校長或教育局 ,延誤半年處理,最終遭到社會局裁罰。

林延鳳痛批蔣萬安市政失靈,直言「孩童哭聲成台北恐怖片」。林延鳳議員辦公室提供
林延鳳痛批蔣萬安市政失靈,直言「孩童哭聲成台北恐怖片」。林延鳳議員辦公室提供

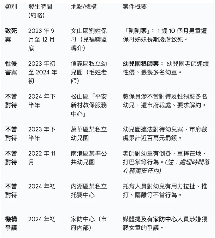
「你(蔣萬安)以前說,要讓嬰兒的孩裡的哭聲成為讓台北市的交響樂;現在卻是孩童的哭聲,讓台北市變成兒童受虐的恐怖片。」林延鳳怒斥,蔣萬安上任後,台北市不斷發生虐兒、虐童及不當管教事件,至今超過10件,並要求請教育局立即介入調查,釐清校方隱匿事實之情形 追究校長及相關主管之行政責任,並請教育局公開調查結果等。

對此,蔣萬安表示,教育局有回報,第一時間已啟動相關調查;林延鳳質疑,當事人都已承認毆打,但校方嚴重失職,甚至未告知家長,校長明知有暴力行為,卻刻意隱匿事實,學校至今仍未向家長致歉,她呼籲,蔣萬安身為市長,應向家長道歉。

蔣萬安強調,若校方有延誤通報的情形,就會依法追究責任懲處;林延鳳又追問,蔣萬安應展現態度,願不願意向當事家長道歉?蔣萬安則說,現在正在積極調查校方責任,若校方有責任就會追究懲處,要了解校方說明,外部委員也已介入調查。

會後,教育局則說明,對此事件第一時間立即介入,明確要求學校召開校事會議啟動調查,並指派督學進入校查察學校行政處理程序,另檢討隨車人員管理SOP,全面強化特教學生安全防護;教育局補充,一定從速從嚴調查,只要查有疏失,必定依法究責、絕不護短。

蔣萬安回應,若查有延誤通報情形,將依法追究校方責任。北市府提供
蔣萬安回應,若查有延誤通報情形,將依法追究校方責任。北市府提供
林延鳳直指,蔣萬安上任後,台北市不斷發生虐兒、虐童及不當管教事件。林延鳳議員辦公室提供
林延鳳直指,蔣萬安上任後,台北市不斷發生虐兒、虐童及不當管教事件。林延鳳議員辦公室提供
作者簡介

張綵茜

世新大學新聞系畢業,曾任國土研究中心podcast主持人。專跑台北市政府與市議會,長期追蹤交通建設、補助政策及社會議題,持續關注公共治理。


點擊閱讀下一則新聞 點擊閱讀下一則新聞
淡江大橋「風切聲」擾民!交通部用1招 這天前解決完