民眾黨21日公告,直轄市及縣市議員選區初選民意調查執行作業規範,初選民調費用由該選區參與候選人平均分擔。民調執行家數,原則上為1家,以公開抽籤方式決定,若該選區所有候選人同意以2家(含)以上執行,依候選人共識進行。各選區初選民調費用為1家執行單位新台幣24萬元整,2家執行單位新台幣48萬元整,以此類推。

作業規範指出,候選人應於2026年1月26日(一)18點之前完成繳費,逾期未繳費者視同放棄初選,若該選區初選民調仍繼續進行,費用由其登記參選之保證金扣抵。民調執行期間為2026年2月2日(一)至2月13日(五),執行日期為2026年1月30日(五)上午10點於中央黨部以現場公開抽籤方式決定每一選區之執行日期。

作業規範表示,抽樣方法為「全市話」,採末兩碼隨機撥號(RDD),須使用第一類電信業者線路,民調樣本數每選區民調樣本數(N)不得少於1,068個。初選民調執行單位為世新大學民意調查研究中心、全方位市場調查有限公司、畢肯市場研究股份有限公司、精確市場研究股份有限公司。

作業規範說明,民調調查題型採用「黨內互比式」,計算公式以「該候選人支持樣本數/所有候選人支持總樣本數」計算各候選人支持率,再取平均數作為民調成績。加權方式依戶籍、年齡、性別、教育程度進行加權處理。民調作業完成後,於次日進行成績計算。

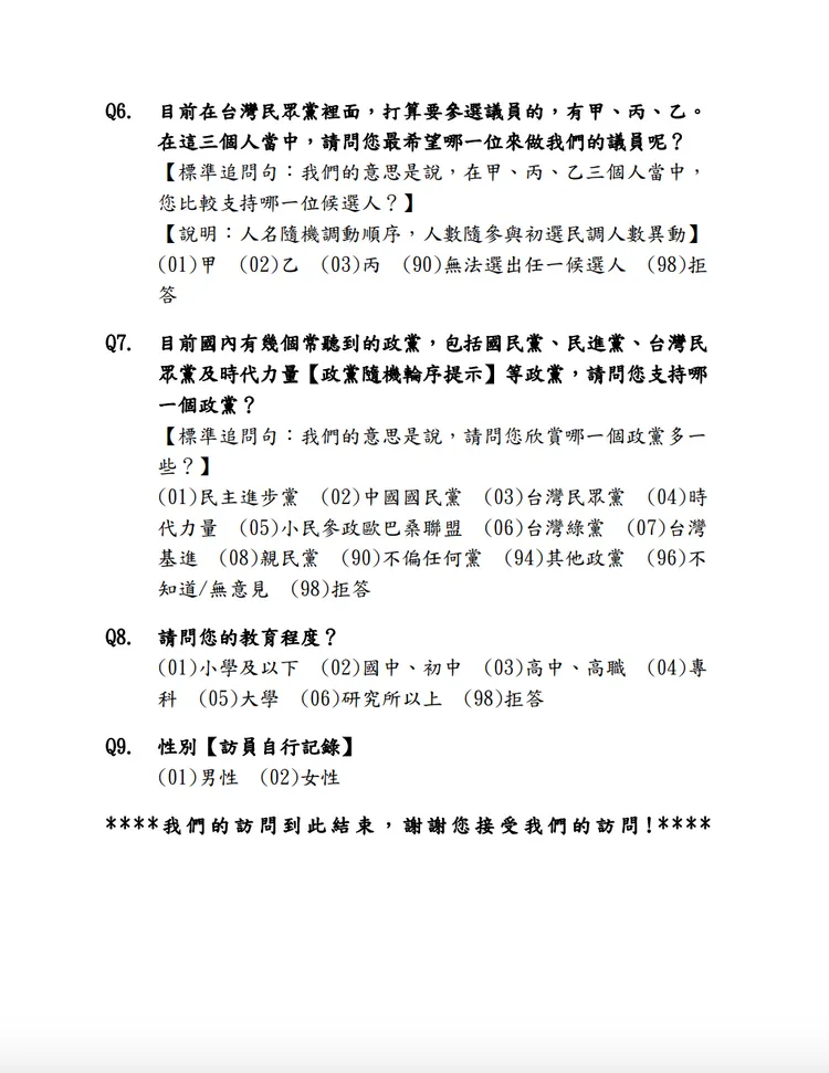
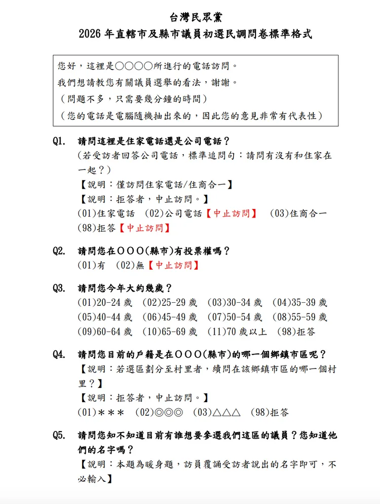
民眾黨2026直轄市及縣市議員初選民調問卷標準格式。翻攝自民眾黨官網
民眾黨2026直轄市及縣市議員初選民調問卷標準格式。翻攝自民眾黨官網
民眾黨2026直轄市及縣市議員初選民調問卷標準格式。翻攝自民眾黨官網
民眾黨2026直轄市及縣市議員初選民調問卷標準格式。翻攝自民眾黨官網

《壹蘋新聞網》盤點民眾黨同區有2位以上競爭者的議員選區,以新北、台中、桃園的競爭最為激烈:

新北汐金萬、土樹三鶯 高機率進入民調廝殺

新北市部分,新北市第11選區(金山、萬里、汐止),黃國昌辦公室汐止、金山、萬里區主任陳語倢,對上新北市黨部汐止區主任黃守仕;新北第8選區(樹林區、鶯歌區、土城區、三峽區),國民黨新北市議員黃永昌的兒子黃承鋒爭取披民眾黨戰袍出戰、民眾黨黨代表吳亞倫也有意參選。

據了解,新北市第11選區、新北第8選區,如火如荼的進行協調,但因雙方參選意願都十分堅定,因此很有可能進入初選民調階段。

不過,黃守仕今(26日)發表聲明退出議員初選,並指控陳語倢於直播影射她攻擊其孩子,及未婚生子的人身攻擊,但卻無法提出「舉證」。黃守仕認為,為黨內團結,她深知相忍為黨,但面對含沙射影,不明抹黑,她已忍無可忍,身心俱疲,萌生退意,故決定退出民眾黨汐止金山萬里選區市議員黨內初選。

桃園中壢3搶1 八德、龜山2搶1

桃園市部分,桃園第7選區(中壢區),有民眾黨前社發部主任張清俊、民眾黨中央委員林昭印、媒體人毛嘉慶3人競爭。

桃園第2選區(龜山區),曾妍潔、高華宏有意參選。高華宏為民眾黨龜山區黨部區主任;曾妍潔曾任職桃園市政府建管單位,上屆曾參選平鎮區議員。

桃園第3選區(八德區),林晏良、江沛育相互競爭。林晏良任民眾黨創新創業委員會執行長、日日春貿易有限公司執行長,近期因競選看板挖洞嵌入紅綠燈引起熱議;江沛育是八德在地人,關心交通安全、兒少權益、動物保障等議題。

台中北屯參選大爆炸

台中市部分,台中第8選區(北屯區)參選大爆炸,目前有前研考會主委吳皇昇、江和樹的市議會辦公室主任邱于珊、中央委員許瑞宏3人競爭。前南投埔里鎮代會副主席陳諭韋日前認為黨部提名作業太慢,已退黨改以無黨籍參選。

基隆、新竹雙強對決

基隆市部分,基隆第5選區(安樂區),民眾黨基隆市黨部新聞部主任李文耀,對決上一屆曾參選基隆中正區市議員的林毓峯。

新竹縣部分,新竹第9選區(竹東鎮、五峰鄉),前竹東鎮榮華里里長林子丞、竹東鎮民代表吳俊民,皆有意參選。

作者簡介

邱筠媜

《壹蘋》政治組記者,臺師大企管系畢業,曾任議員助理、政黨小編。 「真理是新聞的最高價值,追求真相是新聞工作者的使命。」致力於將嚴肅政治議題轉化為清晰易懂的報導。


點擊閱讀下一則新聞 點擊閱讀下一則新聞
可以開會了!游盈隆等4人過關 民眾黨盼公正獨立:中選會非任何政黨的工具人