國民黨立委王鴻薇16日指出,賴清德於影片痛批在野黨通過「讓五萬元以下貪污免除其刑」。但此事源於台北市環保局一名黃姓清潔隊員,將回收殘值32元電鍋轉贈拾荒老婦,被檢方依貪污罪起訴,後經法院判處有期徒刑3月、緩刑2年、褫奪公權1年,引發情輕法重質疑,甚至讓許多民眾連署求情。

她提到,此案曝光引發關注,「法務部」才啟動修法程序,擬針對小額貪汙案件,若符合要件,可減刑甚至免刑,程序持續推動中。「除了法務部,包括民進黨立委蔡易餘、賴瑞隆都提案相同內容,不知道現在是在給誰難堪?」

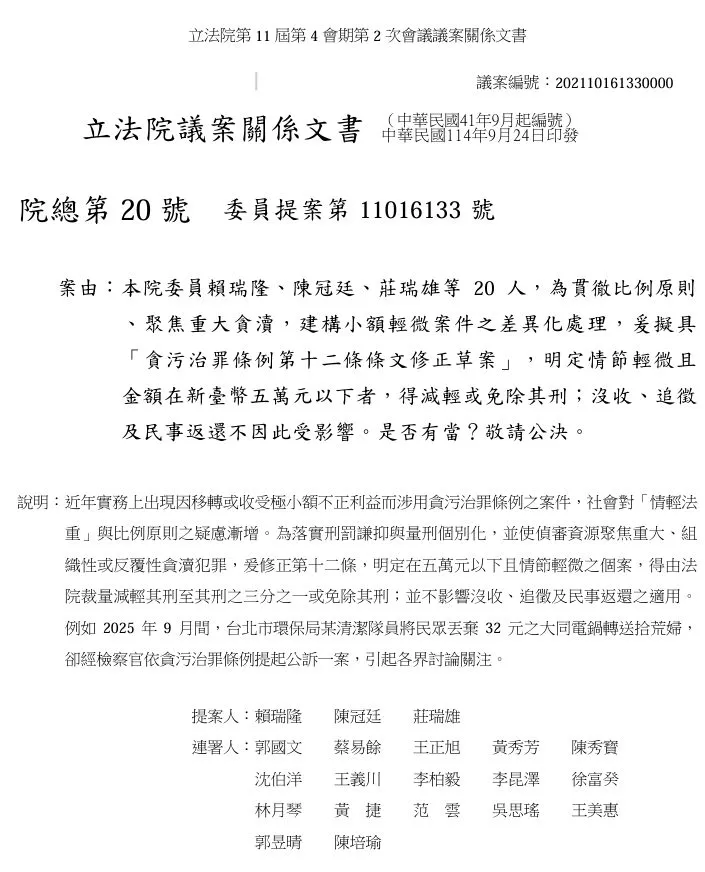
媒體人黃揚明也表示,今年九月綠營立委賴瑞隆、陳冠廷、莊瑞雄曾提案修正貪污治罪條例,明定「情節輕微且金額在新臺幣五萬元以下者,得減輕或免除其刑」;連署人包括郭國文、蔡易餘、黃捷、范雲、吳思瑤等人。另有一個貪污一萬元以下除罪的提案,兩案合計超過30位民進黨立委提案。

民進黨立委曾提案修正貪污治罪條例。翻攝自黃揚明臉書
民進黨立委曾提案修正貪污治罪條例。翻攝自黃揚明臉書

黃揚明也提到,法務部長鄭銘謙針對清潔員一案曾回應,「我們已經提出貪污治罪條例12條修正草案,因為貪污所得在5萬元以下,而且情節輕微,本來現行法減輕其刑,我們現在要多一個免除其刑的選項,這個可以讓法官與檢察官在處理此部分有更大裁量的空間」,並稱修法已經過行政院審查。

作者簡介

李逸安

多年網路新聞工作經驗,手機不離身,對眾人議論之事,感到好奇;對不公不義之事,更是無法漠視。希望為讀者開拓更多不同的視野。


點擊閱讀下一則新聞 點擊閱讀下一則新聞
球迷氣炸!台南亞太主球場開幕滿場 場外攤商卻被體育局趕走