據了解,該連署書為不具名的「阿伯的支持者」發起,連署書一出,民眾黨支持者引起廣大討論,有人質疑「大巨蛋場租一場至少105萬!哪來這麼多錢借場地」、「大巨蛋不是不能租借做政治活動?」、「發起人沒具名,怪怪的。」

一名黨內人士向《壹蘋》透露,「該連署書沒有意義,因為黨員連署無法召開大會,且若《選舉決策會管理辦法》有問題,為何不在去年就提出?」

小草籲在大巨蛋召開「黨員暨2026地方選舉誓師大會」

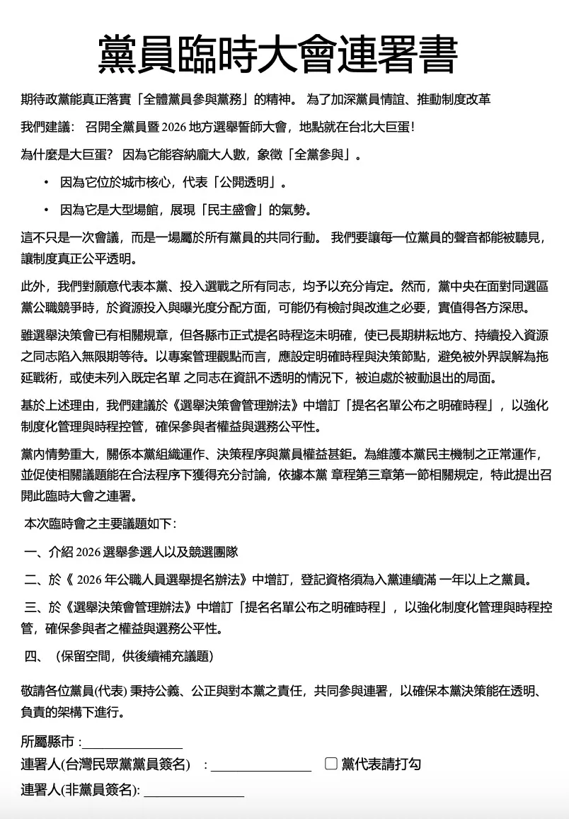
黨員臨時大會連署書內容提及,期待政黨能真正落實「全體黨員參興黨務」的精神,為了加深黨員情誼、推動制度改革,建議「召開全黨員暨2026 地方選舉誓師大會,地點就在台北大巨蛋!」為什麼是大巨蛋?因為它能容納龐大人數,象徵「全黨參與」;因為它位於城市核心,代表「公開透明」;因為它是大型場館,展現「民主盛會」的氣勢。

連署書指出,黨中央在面對同選區黨公職競爭時,於資源投入與曝光度分配方面,可能仍有檢討與改進之必要,實值得各方深思。雖選舉決策會已有相關規章,但各縣市正式提名時程未明確,使已長期耕和地方、持續投入資源之同志陷入無限期等待。以專案管理觀點而言,應設定明確時程與決策節點,避免被外界誤解為拖延戰術,或使未列入既定名單之同志在資訊不透明的情況下,被迫處於被動退出的局面。

連署書表示,基於上述理由,他們建議於 《選舉決策會管理辦法》中增訂 「提名名單公布之明確時程」,以強化制度化管理與時程控管,確保參與者權益與選務公平性。

連署書提及,臨時會之主要議題如下:

一、介紹2026選舉參選人以及競選團隊

二、於《2026年公職人員選舉提名辦法》中增訂,登記資格須為入黨連續滿一年以上之黨員

三、於《選舉決策會管理辦法》中增訂 「提名名單公布之明確時程」,以強化制度化管理與時程控管,確保參與者之權益與選務公平性。

民眾黨支持者發起「黨員臨時大會連署書」。讀者提供
民眾黨支持者發起「黨員臨時大會連署書」。讀者提供

據了解,該連署書為不具名的「阿伯的支持者」發起,連署書一出,民眾黨支持者引起廣大討論,有人質疑「大巨蛋場租一場至少105萬!哪來這麼多錢借場地?」、「大巨蛋不是不能租借做政治活動?」、「發起人沒具名,怪怪的。」

也有支持者認為「李有宜、周曉芸都是努力認真的人,不是簽了就代表支持誰討厭誰,與人無關,支持的是制度如何更好!」

不過,一名黨內人士向《壹蘋》透露,「該連署書沒有意義,因為黨員連署無法召開大會,且若《選舉決策會管理辦法》有問題,為何不在去年就提出?」

小草群組有人質疑「大巨蛋場租一場至少105萬!」讀者提供
小草群組有人質疑「大巨蛋場租一場至少105萬!」讀者提供

據掌握,確實有黨代表正在連署召開黨員臨時大會,提案於民眾黨《選舉決策會管理辦法》中增訂 「提名名單公布之明確時程」,提案內容與連署書雷同。

根據民眾黨黨章,黨員代表大會為最高權力機關,每年召開一次,必要時由黨主席召開臨時會,或經五分之一黨員代表連署得召開臨時會。民眾黨第三屆黨代表有111位以及40位當然黨代表,五分之一黨代表相當於31人。據了解,目前該案參與連署約17人,離連署目標還有段距離。

發起連署者為民眾黨基隆市黨代表卓志鋼,6日他於臉書發文表示發起連署原因,「有宜事件」的爆發無疑是一記警鐘,把制度中的缺口與資訊落差毫不留情地攤在眼前。那些原以為能之後再補的問題,最後卻成了誤會、不信任與傷害的來源。

談及為何選擇發起臨時會連署,卓志鋼說,不是為了對抗誰,而是為了守住他們相信的價值。若等待下一次大會,時程遙遙無期;若只依靠行政裁量,制度的修補永遠落後事件一步。然而制度關乎選務公平、同志權益,更牽動基層對黨的信任。延一日,就多一分風險。因此他決定當時必須以黨代表的集體力量主動召開臨時會,把討論與改革的主動權拿回來。

卓志鋼也提及,身為黨代表,他們從來不該只是在會議裡「舉手通過」,而是基層聲音的最後一道防線。

民眾黨代表卓志鋼解釋發起連署原因。翻攝自卓志鋼臉書
民眾黨代表卓志鋼解釋發起連署原因。翻攝自卓志鋼臉書

值得注意得是,卓志鋼提及「舉手通過」似乎是在暗酸民眾黨主席黃國昌8月於黨代表大會直接決議「繼續維持兩年條款」。

選舉將近,各派人馬似乎正在蠢蠢欲動,若民眾黨中央無法即時回應基層的不信任與制度焦慮,最終恐演變成內部分裂危機。

火線話題 | 民眾黨退黨潮

這篇報導屬於「 民眾黨退黨潮 」主題,更多延伸閱讀:

  1. 初選不透明釀民眾黨跳船潮! 黃國昌喊話:「全民調」決定最公平
  2. 專訪|黃守仕拚翻轉汐止!拋5大民生政見 用「洋甘菊精神」迎戰黨內初選
  3. 獨家|民眾黨跳船潮!參選人齊控「初選細節不透明」 基層怒:還有下一波退黨

點擊閱讀下一則新聞 點擊閱讀下一則新聞
酸爆蔣萬安!柯文哲:營養午餐免費、鮮奶政策「騙選票很有用」