國防部28日召開中科院辦理「國內外廠商水面無人載具展示活動」記者會,中科院系統發展中心主持人孫春青說明,中科院為推動水面無人載具(USV)技術發展,以及了解國內、外廠家USV產品性能,規劃6月17、18日於蘇澳外海舉辦水面無人載具公開展示,廣邀國內外廠商共同參與。

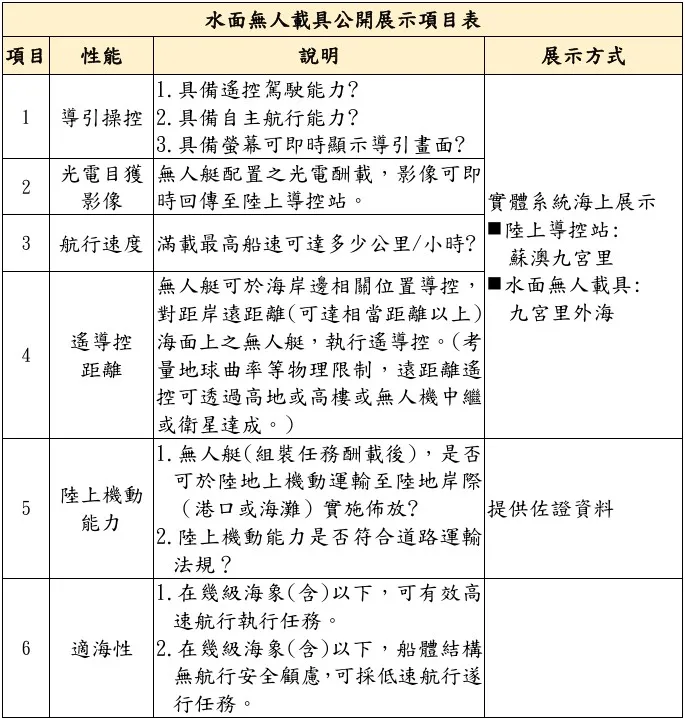
根據軍方規劃,本活動廣邀國內外廠商,於龍德造船公司蘇澳六廠行政大樓及附近海域,舉辦水面無人艇的靜態、動態展示。各廠商統一安排於蘇澳「九宮里平台」,架設水面無人載具陸上導控站,執行光電目獲影像、遙導控距離等5項動態展示。

有關廠商展示有靜、動態差異,孫春青解釋,中科院發出公告時已設定好時間,展示方式是依照各間廠商的備便狀態來定,此次參展的12間廠商部分雖確有產品,但未能完全備便參加動態展示,美商則是雖有高度意願,盼能藉此和我國有策略合作機會,但也受限作業時間,因此無法進行動態展示,但中科院仍安排以靜態方式,讓各軍種及海巡了解產品,避免有遺珠之憾。

此次活動將參加靜態展示廠商,包括傑海達機器人、經緯航太、博府智造、碳基科技、雷虎科技、哥倫國際、龍德造船、美商Huntington Ingalls Industries、美商Ocean Aero、美商MarTac、美商Defense Systems Redeployment Group、美商Uterion;而將參加動態展示的廠商則為碳基科技、雷虎科技、哥倫國際及龍德造船。

中科院辦理國內外廠商水面無人載具展示活動,公開展示項目表。國防部提供
中科院辦理國內外廠商水面無人載具展示活動,公開展示項目表。國防部提供
作者簡介

李俊毅

待過電視台,也混過網媒;不定時駐足國會,更常追著政經軍聞到處跑,相機、電腦不離身,永遠準備好紀錄現場和專訪,就是一個在新聞浪潮裡的衝浪奇男子。