國民黨宜蘭縣議會黨團上午由議員黃建勇、林岳賢、楊弘旻及黃琤婷等人聯袂召開「「過時的政見,倒退的指標」」記者會,批評民進黨宜蘭縣長參選人江聰淵所提政見,大量抄襲宜蘭縣政府現行已經推動的政策。

熱門新聞:「超商內變電箱」爆炸!桃園長庚醫院對面燒光光 1女身亡、雲梯車救出7人

國民黨宜蘭縣議員黃建勇批江聰淵所提農地農舍政策根本就是現行法令。林泊志攝
國民黨宜蘭縣議員黃建勇批江聰淵所提農地農舍政策根本就是現行法令。林泊志攝

議員黃建勇說,江聰淵所提農業政見都與縣長林姿妙、縣府農業處正在執行的農業政策,呼籲江聰淵應該要督導自己的團隊,對於自己所提政見要再審慎審查才行。

黃建勇指出,江聰淵所提農地蓋農舍的許多政見,大多都是現行法令的規定,「一般代書、民眾大概都知道」,與現行農業處執行的政策都是一樣。

國民黨宜蘭縣議員林岳賢。林泊志攝
國民黨宜蘭縣議員林岳賢。林泊志攝

「江聰淵太不用心!」議員林岳賢也說,許多政策縣府早已實施,其中江聰淵提出要增加公立學校附幼班的期數,但江聰淵卻把宜蘭市幼兒園慶和班關閉,與他的政見充滿矛盾。他批評,江聰淵若真有心競選縣長,要多用心,不是跟碩士論文一樣東拼西湊,要當縣長還不及格,要江聰淵「面壁思過」。

國民黨宜蘭縣議員楊弘旻。林泊志攝
國民黨宜蘭縣議員楊弘旻。林泊志攝

「不要寫出來的政策都是用抄的!」議員楊弘旻也批評,江聰淵提出增設監視器、提高見警率,但宜蘭縣政府早已著手進行。楊弘旻說,江聰淵所提的政策,幾乎都是抄襲縣府現行實施政策,提醒江聰淵要有自己創新政見,拿出自己的政見來,不是只玩文字遊戲,後續會把這些抄襲的政策對比圖放到網路上,讓縣民檢視。

國民黨宜蘭縣議員黃琤婷。林泊志攝
國民黨宜蘭縣議員黃琤婷。林泊志攝

「江聰淵候選人你所提出的這些政見,對於宜蘭的縣政你真的有用心想過、看過嗎?」議員黃琤婷說,還是跟碩士論文一樣,東抄西抄,剪剪貼貼,還是覺得大部分宜蘭縣民都不會注意你到底提出哪些政見?「倒底是想做事?還是只想做官?」

黃琤婷表示,一個有擔當的政治人物是要為自已提出的政見並負起責任,上屆選舉中林姿妙於選舉時提出了學生營養午餐免費的政見,雖在選舉時被民進黨唱衰,上任後又遭到民進黨議會黨團全力杯葛,但是最後還是排除萬難地落實推動;不只如此,林姿妙於上次選舉中所提出的政見,已有逾91%的政見均已落實推動。相較江聰淵在臉書陸續露出的這些政見,真是令人越看越痛心,甚至令人感歎,江聰淵你提出的是「過時的政見嗎?」、是「倒退的指標嗎?」,「前進吧!新宜蘭」是要把宜蘭倒退嚕嗎?

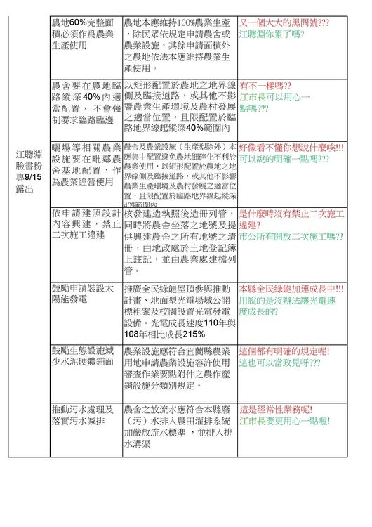
江聰淵抄襲林姿妙政見。國民黨宜蘭縣議會黨團提供
江聰淵抄襲林姿妙政見。國民黨宜蘭縣議會黨團提供
江聰淵抄襲林姿妙政見。國民黨宜蘭縣議會黨團提供
江聰淵抄襲林姿妙政見。國民黨宜蘭縣議會黨團提供
江聰淵抄襲林姿妙政見。國民黨宜蘭縣議會黨團提供
江聰淵抄襲林姿妙政見。國民黨宜蘭縣議會黨團提供
江聰淵抄襲林姿妙政見。國民黨宜蘭縣議會黨團提供
江聰淵抄襲林姿妙政見。國民黨宜蘭縣議會黨團提供
江聰淵抄襲林姿妙政見。國民黨宜蘭縣議會黨團提供
江聰淵抄襲林姿妙政見。國民黨宜蘭縣議會黨團提供
江聰淵競辦執行長邱嘉進。競辦提供
江聰淵競辦執行長邱嘉進。競辦提供
民進黨宜蘭縣長參選人江聰淵。資料照片
民進黨宜蘭縣長參選人江聰淵。資料照片

對於藍營的抨擊,江聰淵競辦執行長邱嘉進說,政策推動與執行必須與時俱進,江聰淵團隊非常負責任都找各界討論與研究,才推出精進版與改變現狀的政策,國民黨林姿妙執政4年來,都延續過去民進黨執政時期的政策,難道這樣也叫抄襲嗎?況且目前宜蘭縣正在推動的重大交通政策,也都是中央正在推動的,這些也都不能算是林姿妙政績才對。

邱嘉進說,江聰淵提出營養午餐精進版,是因為很多學生、家長受到波及,面臨食物中毒的困境下,許多團體找江聰淵討論,經過非常仔細研究後,才推出精進版,代表國民黨團隊螺絲鬆了,林姿妙團隊根本無心推動縣政,才推出營養午餐精進版政策,這算抄襲嗎?呼籲國民黨議會黨團要刮別人鬍子前,先想清楚自己的縣長候選人。

邱嘉進指出,林姿妙不斷在外說自己所涉四大弊案是遭政治迫害、司法迫害,為何要規避議會監督,為何不回到議會殿堂,好好把事情說清楚講明白,讓縣民知道,為何一個縣長要有那麼多王八卡、有那麼多人頭帳戶?這些都是縣民關切的事,呼籲國民黨團督促同黨的縣長,不是一天到晚潑糞、扭曲焦點。

邱嘉進強調,要當負責任的縣長,必須把未來願景告訴縣民,把宜蘭縣要推動的政策說清楚講明白,不是一天到晚只會跑攤、握手,且採沒有願景式的選舉方式,根本就是看不起宜蘭人,呼籲國民黨團好好監督自己同黨的縣長候選人。

按讚、追蹤《壹蘋新聞網》各大臉書粉絲團,即時新聞到你手,不漏接任何重要新聞!

壹蘋新聞網粉絲團

壹蘋娛樂粉絲團

壹蘋時尚粉絲團

★快點加入《壹蘋》Line,和我們做好友!★


點擊閱讀下一則新聞 點擊閱讀下一則新聞
沒撕「苗栗國」標籤卻成國民岳父 徐定禎曝辣模女兒下一步!唯一不給做這事