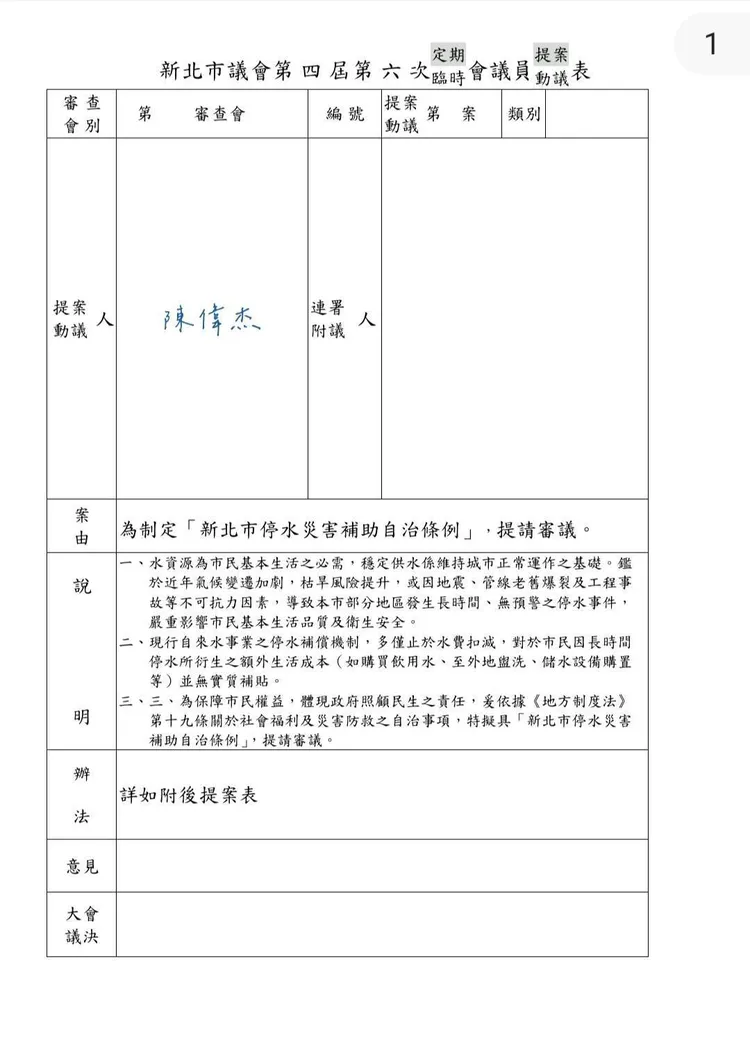
陳偉杰指出,目前管線末端社區可能因水壓不足,導致即便恢復供水時仍無法正常用水,苦不堪言;扣減水費於民生、商業造成的不便與損失毫無實質幫助,為避免日後類似狀況導致民眾權益受損卻無法獲得彌補,他要提案制定「新北市停水災害補助自治條例」,近日將請10多位議員協助連署後送交議會程序委員會,進入立法程序。

陳偉杰說,這份草案不同於自來水法現有相關賠償規定,為「慰問金」或「生活扶助」性質,而非損害賠償,屬地方自治的社會福利範疇。

陳偉杰表示,草案第3條定義「停水災害」為「因天災、管線破裂、水源污染或其他不可歸責於用戶之原因,致本市特定區域連續停水達四十八小時以上,且無法由臨時供水站完全滿足基本生活需求者」,可排除一般旱災限水狀況(如計劃性的供5停2),並將補助鎖定在管線破裂、水源汙染或其他不可歸責於用戶原因等突發重大事件,草案第5條設定補助金額由主管機關視停水影響範圍、持續時間及財政狀況核定,「不得低於新台幣五萬元整」。

陳偉杰欲提案制定《新北市停水災害補助自治條例》,近日將請10多位議員連署後送交議會程序委員會,進入立法程序。服務處提供
陳偉杰欲提案制定《新北市停水災害補助自治條例》,近日將請10多位議員連署後送交議會程序委員會,進入立法程序。服務處提供
作者簡介

曾佳俊

「新聞無所不在,只要一顆善於發現的心!」從廣播電台記者、蘋果日報、時報周刊到現在壹蘋新聞網,逾20年的記者生涯,愛交朋友、觀察細節的我,常出演「清水變雞湯」的魔術師,有時像「化腐朽為神奇」的雕刻家,在看似平凡的人事物中如偵探般遊走,抽絲剝繭找出最吸引讀者的新聞觀點。


點擊閱讀下一則新聞 點擊閱讀下一則新聞
北市酒駕騎士刷路邊整排車 逃逸又折返「扶正」!被到場警逮正著