知名YouTuber網紅Ted在影片中開頭便指出,「這支影片是我本人這輩子最不想拍攝的影片,我老婆已經連續4個晚上沒有睡覺了」原來是他們的小孩在學校,被老師拿封箱膠帶貼嘴巴、打臉,還被關在小黑屋裡面,更強調「我已經擁有一槍斃命的證據,也帶著幾乎全班家長到學校要求翻錄影帶,但校方不願意配合。」

Ted還提到,不到3歲的女兒最近夜裡常說夢話「不要打我的臉臉...」,其他家長們表示,孩子清楚說出「老師貼了哪幾位小朋友的嘴」,還說「老師拍會痛痛的」;也有提到「哭哭或壞壞時會被帶去別的教室」、「哭或睡覺不閉眼睛會被貼嘴巴」,並指出其他孩子近來也夜驚頻繁、睡覺會喊「不要弄我」,嘴角常有破皮狀況。

Ted表示,學校監視器存在許多死角,校方代表「D主任」雖承認老師曾手持膠帶威脅孩子「再哭就貼嘴巴」,卻否認實際動作。

Ted對此痛批:「拿膠帶恐嚇一個不到3歲的小孩,真的很誇張。校方現在避重就輕、不願提供監視畫面,以為死不承認就能不了了之,但許多家長都有相同經驗。」

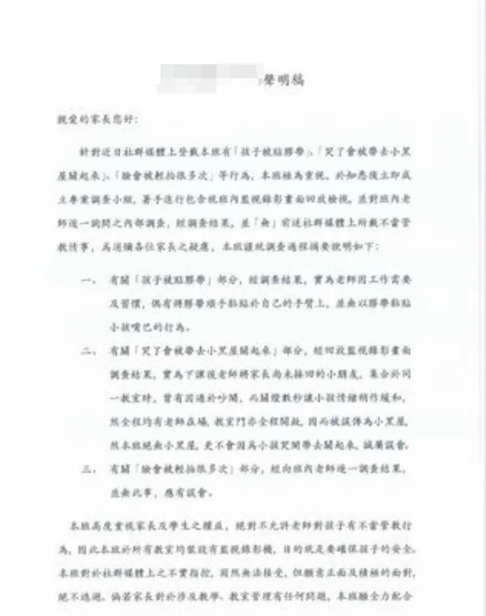
園方發聲明稿澄清不當管教相關事件,否認有虐童。翻攝畫面
園方發聲明稿澄清不當管教相關事件,否認有虐童。翻攝畫面

該自稱「國際幼兒學校 」幼兒園發布聲明,否認虐童指控,強調老師因工作習慣會將膠帶貼在手上,但「沒有貼過孩童嘴巴」,此外,園方解釋「為讓小朋友冷靜下來,僅短暫關燈數秒,且當時所有孩子都在教室內」,澄清絕無「關小黑屋」情形。

教育局稽查發現被指控不當管教的林口某「國際幼兒學校 」,僅補習班立案卻從事教保行業,將予以重罰,甚至可能勒令停業。翻攝自google map
教育局稽查發現被指控不當管教的林口某「國際幼兒學校 」,僅補習班立案卻從事教保行業,將予以重罰,甚至可能勒令停業。翻攝自google map

新北教育局今天表示,於10月7日接獲通報後,當日晚間立即派員前往稽查。教育局責令業者限期清查通報,2日內提供所有監視錄影畫面以供查核,並同步聯繫家長取得相關事證。相關資料移請社會局依《兒童及少年福利與權益保障法》調查處理。

教育局強調,對任何形式的不當對待或體罰行為「零容忍」。倘經查屬實,除依法最重裁罰60萬元外,將啟動不適任人員認定程序,最高可永久禁止從事補習班教職,並通報列入全國不適任人員系統,依法嚴懲、絕不寬貸。

教育局調查,該幼兒學校業者以補習班名義立案,卻實際從事教保服務,已違反《幼兒教育及照顧法》第51條規定。

教育局要求即刻停止所有教保服務,並依規定最重裁罰負責人30萬元,視違規情節得廢止設立許可或勒令停業。同時也將密集前往稽查。

教育局另也同步要求該班訂定退費及安置機制,協助家長辦理離班及安置相關事宜。教育局將協助家長提供心理輔導與關懷機制,安定幼兒身心,確保孩子在安全、友善的環境中學習成長。

作者簡介

曾佳俊

「新聞無所不在,只要一顆善於發現的心!」從廣播電台記者、蘋果日報、時報周刊到現在壹蘋新聞網,逾20年的記者生涯,愛交朋友、觀察細節的我,常出演「清水變雞湯」的魔術師,有時像「化腐朽為神奇」的雕刻家,在看似平凡的人事物中如偵探般遊走,抽絲剝繭找出最吸引讀者的新聞觀點。


點擊閱讀下一則新聞 點擊閱讀下一則新聞
新竹棒球場改善工程如期推進 市府:以重新舉辦職棒比賽為目標