根據公告員工可認股15%,計7萬500張,不分年資長短,只要是自2024年9月18日起,所有正式任用的總公司員工(包括外派人員)皆能認購,每人可認購11張,若以每張2萬元(每股20元)的認購價,再以今日興櫃收盤價29.3元計算,認滿11張的話每人能賺近10萬元潛在價差,等於是星宇航空在上市前撥給員工的「大禮包」。

除了員工的大禮包讓人羨慕外,星宇航空也將自15日至17日展開為期三天的申購日,10月21日將公開抽籤,辦理公開申購股數計79,900張,每人限認購2張。

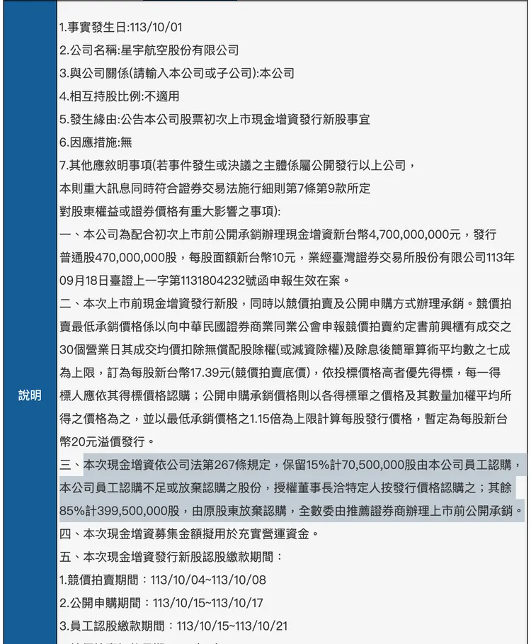
星宇航空現增時公告,員工可認股15%。翻攝公開資訊觀測站
星宇航空現增時公告,員工可認股15%。翻攝公開資訊觀測站

星宇航空(2646)也公布2024年9月的營收數據,顯示9月總營收達28.19億元,年增62%,創下同期新高,而第三季營收更達95.95億元,年增58%,同樣為歷史新高。尤其在客運營收方面,9月達到23.20億元,年增55%。儘管進入航空及觀光業的傳統淡季,星宇航空新開航的西雅圖航線載客率表現強勁,並通過與阿拉斯加航空的合作增強轉機市場的競爭力。

在貨運市場,星宇航空同樣表現不俗,9月營收為3.52億元,連續六個月突破歷史新高,年增143%。這主要得益於第六架A350新機的引進及西雅圖航線的開航,使長程航線的艙容提升。此外,美國線市場的運價保持高檔,進一步推升貨運收入。

星宇航空自10月2日起與阿拉斯加航空展開聯營合作,旅客可直飛西雅圖,並轉機至美國多個熱門城市。這一新措施顯著提升了航班的便利性與彈性,並為會員提供了COSMILE哩程的累積機會。

星宇航空自2018年設立以來,面對多次挑戰依然持續成長。2022年登錄興櫃,今年更是迎來正式上市的機會。上半年該公司獲利9億元,年增172%,每股賺0.39元,未來的營運前景廣受市場看好。隨著上市日的臨近,星宇航空的發展值得關注。

作者簡介

趙筱文

壹蘋新聞網財經科技線記者,關注產業動態與消費市場,以清晰專業的方式報導最新科技趨勢與生活議題。


點擊閱讀下一則新聞 點擊閱讀下一則新聞
川普談話未解中東戰事疑慮!台股跌破3萬3 外資連5週賣超逾1600億