律師吳沂錚向《壹蘋》表示,她是在今年四月中生產的新手媽媽,產後選擇入住新北市板橋「三民菡生產後護理之家」,但沒想到卻親眼目睹,女兒被護理師拿到水龍頭下「沖洗」的離譜情況。

她表示,入住後雖然偶有一些小狀況,像是常見的房內就可觀察寶寶的畫面,常常打開是漆黑一片,但她並不以為意。但到5月3號凌晨,她打開攝影機,剛好看到女兒溢奶,因為夫家親戚也曾有新生兒溢奶過世情況,因而她特別警覺,打了電話請護理師照護,接著便走到嬰兒室外想說順便看看女兒情況。

女律師入住月子中心,第一時間發現女兒溢奶,被護理師拿到水龍頭下沖洗,護理師第一時間也認錯,之後機構卻堅持這樣做沒錯。引自Youtube:Dolly Hsiao
女律師入住月子中心,第一時間發現女兒溢奶,被護理師拿到水龍頭下沖洗,護理師第一時間也認錯,之後機構卻堅持這樣做沒錯。引自Youtube:Dolly Hsiao
知名不孕症醫院茂盛醫院分享正確版的新生兒洗頭洗澡姿勢,都是採取「橄欖球抱姿」,並要大人注意不要讓小朋友嗆水。引自茂盛醫院官網
知名不孕症醫院茂盛醫院分享正確版的新生兒洗頭洗澡姿勢,都是採取「橄欖球抱姿」,並要大人注意不要讓小朋友嗆水。引自茂盛醫院官網

沒想到走到嬰兒室外後,看到的情況讓她大為驚嚇「而映入眼簾的是,我的女兒正被一名照護員(以下稱該照護員為A)抱到水槽上方進行清潔,當下我看到的不是兒童手冊,或是所有醫療院所在網路上或文宣上所介紹的『應以橄籃球式抱著嬰兒並用紗布巾清洗頭部』的畫面。當時A是以右手扶著女兒胸口和脖頸,並讓女兒以面部朝向水槽,將女兒後腦杓朝著打開水柱的水龍頭,並進行將塗抹在女兒頭髮上面的洗髮乳清洗掉的動作,整個過程不過幾秒鐘,對我來說卻彷彿世界停止了,因為當時水龍頭的水柱是直接混著洗髮精的水,直接流向女兒的眼、耳、口、鼻,女兒一直在大聲哭泣,這畫面對我造成的心靈創傷相當嚴重,至今每晚我都還是會被那個畫面給驚醒。」

當下她和先生覺得生氣,又顧忌護理之家覺得他們是恐龍家長,因而沒有當場上前理論,而是選擇先回到房間,過15分鐘後把女兒接回,不再讓護理之家的人照顧。事後她和護理長溝通「當下護理長告知我和先生,她早上也有看到監視器畫面,她覺得A人員的照顧相當不妥,並認同這是相當危險且不恰當的清洗方式,她會請A不要再去上班立刻返家,等A反省一段時間並且加強教育訓練後,才會考慮再讓A重返工作岡位…」最後拿了一組價值一千多元的貝恩沐浴組作為賠禮。

但沒想到,後續這位新手媽媽才聽說,照護人員A只是從10樓被調往9樓。後續和對方對質,對方還堅稱,「是美國醫師教導」,所以沒問題。但女律師和先生上網翻遍所有的教學影片「沒有一個影片是教導人們可以直接將新生兒後腦勺放到水龍頭底下沖洗,縱使有看到可以用水龍頭直接沖洗嬰兒,也是叮嚀嬰兒要面部朝上,小心注意水是否有流入嬰兒的眼、耳、口、鼻。」女律師最後決定提前返家,也將賠禮留在月子中心沒有帶走。

遭指控的產後護理之家也回應,強調是母親看到的角度誤會導致。引自三民菡生產後護理之家臉書
遭指控的產後護理之家也回應,強調是母親看到的角度誤會導致。引自三民菡生產後護理之家臉書

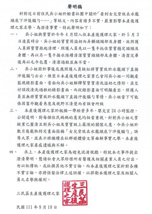
而對於這位律師媽媽的指控,該產後護理之家昨也在官方臉書貼出回應,強調「吳小姐與寶寶於今年4月間入住本產後護理之家,於5月3日凌晨時分,吳小姐的寶寶因溢奶而弄髒頭頸部及身體,故照護人員將寶實抱起清理,照護人員先以一隻手托住寶寶穩定頭頸及身體,再以另一隻手接水陸續清潔寶寶頭頸部及身體,清潔完畢後再以毛巾包覆,清潔過程並無不當。」、「吳小姐固於事後反應照護人員疑似將寶寶放於水龍頭下直接沖後腦勺云云,惟翌日本產後護理之家業已會同吳小姐一同觀看監視錄影畫面,當面向吳小姐解释幫寶寶清洗溢奶之情形,並交付該段清洗過程的錄影畫面,而從錄影畫面可明顯看出,照護人員並無將寶寶放於水龍頭下直接沖後腦勺等情況,吳小姐當下可能係因窗外觀看角度及视野不清楚而有誤會所致。」

護理之家強調「本產後護理之家於板橋一帶經營多年,嬰兒室24小時監控,公開透明,對每個住民媽媽的意見均相当重視,針對吳小姐之質疑業已釐清,且對吳小姐及寶寶致上最深的關懷之意,今吳小姐於數月後截取特定畫面指稱「女兒背放在水龍頭底下沖後腦勺」誤導大眾,並表示將繼續在社群媒體發文等曲解事實之舉,本產後護理之家甚感遺憾與不解。」最後並喊話護理中心「針對各種不實言論,亦將保留法律上追訴權,以捍衛本護理之家及相關人員之名譽與權利。」

網友多半表示無法認同。引自三民菡生產後護理之家
網友多半表示無法認同。引自三民菡生產後護理之家
多數網友開罵。三民菡生產後護理之家
多數網友開罵。三民菡生產後護理之家
多數網友看到影片後直呼心疼。三民菡生產後護理之家
多數網友看到影片後直呼心疼。三民菡生產後護理之家

不過《壹蘋》求證專業資深的新生兒照護護理師也表示,從影片中護理師抱姿看來,確實常用在需要安撫或容易受驚的寶寶身上,因為前胸的部分被手掌包覆,能讓寶寶有安全感。不過用來替寶寶洗澡?護理師看畫面則說「一般來說護理之家的寶寶都還小,這樣比較不符合正確的沐浴姿勢」。

而網友也湧入該產後護理之家憤怒留言「花大把錢去月子中心小孩卻被當狗在洗,慘」、「我家的狗都沒這樣沖」、「連狗都不會這樣直沖 比洗狗還不如」、「當我們瞎了?」、「厲害 整篇睜眼說瞎話 支持提告 讓法院認證你們洗寶寶有多專業吧!然後看看背後有多少寶寶也是這樣被對待的!」、「影片那麼明顯還硬要說欸!怎麼可以這樣對待新生兒啊!完全沒有反省的意思真可怕!」、「洗菜還是洗小孩?」、「若當下水溫不穩定,寶寶直接燙傷,一生都毀了….」

《壹蘋》致電產後護理之家,接電話人員表示護理長不在,客服人員都在忙,留下記者電話後表示會再回應。

女律師表示,她分享自己的狀況後也收到許多爸媽的分享,許多人都是碰到問題求助無門,讓她感嘆「台灣並沒有任何專門規範月子中心或產後護理之家的法律」。引自臉書
女律師表示,她分享自己的狀況後也收到許多爸媽的分享,許多人都是碰到問題求助無門,讓她感嘆「台灣並沒有任何專門規範月子中心或產後護理之家的法律」。引自臉書

★快點加入《壹蘋》Line,和我們做好友!

★FB按讚追蹤《壹蘋新聞網》各大臉書粉絲團,即時新聞到你手,不漏任何重要新聞!

壹蘋娛樂粉專

壹蘋新聞網粉專